一乐电子

 找回密码
 请使用微信账号登录和注册会员

QQ登录

只需一步,快速开始

微信扫码登录

手机号码,快捷登录

手机号码,快捷登录

搜索
查看: 25136|回复: 54

来一乐第一帖,分析一下NMOS白光的自举部分。

 火... [复制链接]
发表于 2010-7-10 14:42 | 显示全部楼层 |阅读模式
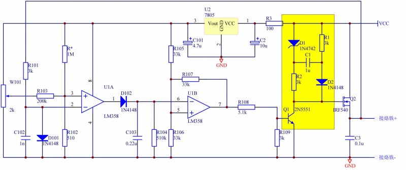
这是我在手谈发布的关于NMOS白光的原始原理图
Protel Schematic.jpg
图中黄色背景部分就是自举部分。

当Q1导通时,R1、R2、D1、D2导通,同时对C1充电。
1.jpg

当Q1截至时,由于C1上还有电,而且对于D1、D2都是反偏,只要不高于击穿电压,D1、D2就不导通。同时C1上的电压通过R1、R2和VCC叠加,完成自举。
如果C1所存电压低于D1击穿压,输出就是VCC和C1的电压叠加。
2.jpg
当C1所存电压高于D1击穿压,C1将通过D1放电,这是R1充当了限流电阻。由于D1阳极电位为VCC,于是输出电压就是VCC和D1击穿电压的叠加。
3.jpg

评分

参与人数 4一乐金币 +140 收起 理由
999 + 20 很给力!
conjim + 10 赞一个,多谢鸟飞大侠!
admin + 100 思路真好
snoopy8008 + 10 思路真好!

查看全部评分

发表于 2010-7-10 15:09 | 显示全部楼层
现在总算弄明白了,多谢菜鸟不飞大侠
回复

使用道具 举报

发表于 2010-7-10 15:49 | 显示全部楼层
热烈欢迎菜鸟大侠加入一乐!
回复

使用道具 举报

发表于 2010-7-10 16:27 | 显示全部楼层
还是没看明白~~~感觉不对~~但又说不出来~~~

交流中可以2倍压,3倍压,,,,直流中怎么也可以这么叠加电压呢?继续理解中~~~~~
回复

使用道具 举报

发表于 2010-7-10 16:33 | 显示全部楼层
欢迎继续讨论,最好用实验来验证。
回复

使用道具 举报

发表于 2010-7-10 16:48 | 显示全部楼层
虽然说截止性提高了,由于D1、D2的钳位和C1两端电压不能突变,所以Q2的偏压只有1。4V导通性能不会好,如果C1选取太小达不到自举,C1太大导通要不良,个人认为这个电路会适得其反。
回复

使用道具 举报

 楼主| 发表于 2010-7-10 17:07 | 显示全部楼层
本帖最后由 菜鸟不飞 于 2010-7-10 17:12 编辑

呵呵,上一个传统的自举电路,可以对比分析一下。
Protel Schematic.jpg

评分

参与人数 1一乐金币 +10 收起 理由
conjim + 10 赞一个,多谢鸟飞大侠!

查看全部评分

回复

使用道具 举报

发表于 2010-7-10 17:11 | 显示全部楼层
呵呵,上一个传统的自举电路,可以对比分析一下。
菜鸟不飞 发表于 2010-7-10 17:07 https://www.yleee.com.cn/images/common/back.gif

    早期的场输出就是这样的自举升压电路,不过那负载是偏转线圈,感性负载,还好理解,白光烙头好像不是感性的?
回复

使用道具 举报

 楼主| 发表于 2010-7-10 17:17 | 显示全部楼层
阻性负载更好分析更好理解。

只要满足对电容充电,而且在提高输出后把电容负端举高,使得正端高过电源电压就完成了自举。
回复

使用道具 举报

发表于 2010-7-10 17:19 | 显示全部楼层
呵呵!不从那儿生搬过来的,无语!!!

评分

参与人数 2一乐金币 -4 收起 理由
lichuang1005 -2 说话时请提前想一想 菜鸟大侠在分析电路方面 ...
snoopy8008 -2

查看全部评分

回复

使用道具 举报

本版积分规则

QQ|一淘宝店|手机版|商店|一乐电子 ( 粤ICP备09076165号 ) 公安备案粤公网安备 44522102000183号

GMT+8, 2025-11-24 21:06 , Processed in 0.041031 second(s), 31 queries , Gzip On.

Powered by Discuz! X3.5

© 2001-2025 Discuz! Team.

快速回复 返回顶部 返回列表