一乐电子

 找回密码
 请使用微信账号登录和注册会员

QQ登录

只需一步,快速开始

微信扫码登录

手机号码,快捷登录

手机号码,快捷登录

搜索
查看: 9582|回复: 31

[其他综合] 请教:这个电路可控硅怎么这么容易烧?

[复制链接]
发表于 2014-10-29 16:16 | 显示全部楼层 |阅读模式
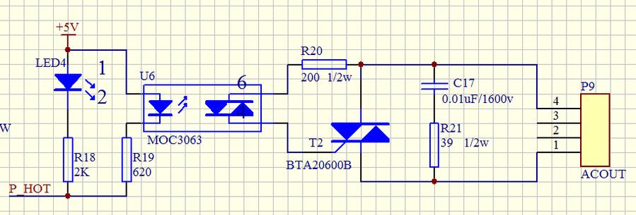
我在使用一个单片机控温电路,加热器是450w 220v PTC加热器,单片机采集热敏电阻温度用PWM调节脉宽方式调节加热器保持恒温,由于没有做交流过零检测电路,所以PWM脉宽最小20ms 共100级,也就是一个周期2秒。控制什么的没啥问题,现在发现双向可控硅老是烧掉,加热器电流最大也是2A这样,现在用20A(BTA20600B)的可控硅也是烧,不明白了,这个控制电路是拆一个固态继电器抄的电路,原来电路是用BTA08600c 电阻R20是360欧,现在可控硅换 BTA20600B 后R20用 200欧。刚开始是好的,用一段时间后就可控硅导通后就断不开了,可控硅的散热器是20*15*10那种TO220的散热器,连续工作可控硅温度在50度这样,不知道是散热不够还是电路原因老出故障,请教各位坛友帮分析下,这里先谢过了~~
附上电路图 可控硅控制电路.png

发表于 2014-10-29 16:28 | 显示全部楼层
这电路没有什么可研究的,如果不是耐压问题,控制端对T1接个电阻看看吧.
回复

使用道具 举报

 楼主| 发表于 2014-10-29 16:37 | 显示全部楼层
8055 发表于 2014-10-29 16:28
这电路没有什么可研究的,如果不是耐压问题,控制端对T1接个电阻看看吧.

220v市电用耐压600v的可控硅可以吗?另外那个R20阻值大小有影响吗?

点评

有影响!  发表于 2014-10-30 10:47
回复

使用道具 举报

发表于 2014-10-29 16:39 | 显示全部楼层
另外,这东西我觉得是不适合快速开关,你如果做PID的话,在接近设定温度时,有可能最小就是工作一个1个50hz的周期.老这么下去不知道会有什么结果.我觉得如果控温点要求不是很高的话,适当增加最短工作时间,过冲一点就过一点吧.
回复

使用道具 举报

发表于 2014-10-29 16:41 | 显示全部楼层
pf2051 发表于 2014-10-29 16:37
220v市电用耐压600v的可控硅可以吗?另外那个R20阻值大小有影响吗?

330R左右都行,不要太小了~~~其实几十欧姆也能用.
回复

使用道具 举报

发表于 2014-10-29 16:55 | 显示全部楼层
加大散热试一下吧。以前单位的产品中可控硅也是总烧,后来加大散热好了
回复

使用道具 举报

发表于 2014-10-29 17:01 | 显示全部楼层
是不是rc吸收回路的元件失效了。
回复

使用道具 举报

 楼主| 发表于 2014-10-29 17:16 | 显示全部楼层
非凡电子 发表于 2014-10-29 17:01
是不是rc吸收回路的元件失效了。

rc的电容是涤纶电容,1600v测试好的,原来用过630v的,会击穿,不过估计是电容偷工减料耐压不够,ptc加热器不知道算不算阻性负载,冲击电流不会太大吧?

点评

PTC冷态的时候电流是工作好后的4倍以上的  发表于 2014-10-29 20:26
PTC啊,那是可控硅小了哦~冲击电流很大的~~  发表于 2014-10-29 17:29
回复

使用道具 举报

发表于 2014-10-29 18:24 | 显示全部楼层
会不会是频繁开关的原因啊,,,,
回复

使用道具 举报

发表于 2014-10-29 18:41 | 显示全部楼层
本帖最后由 myf333 于 2014-10-29 18:49 编辑

这个可控硅电路过间单不适合用于PWM电路容易产生高频脉冲,只能用于开关壮态,或者加上同步过零检测用导通角控制。PWM电路应当用场效应管电路。
回复

使用道具 举报

本版积分规则

QQ|一淘宝店|手机版|商店|一乐电子 ( 粤ICP备09076165号 ) 公安备案粤公网安备 44522102000183号

GMT+8, 2026-2-27 10:42 , Processed in 0.042179 second(s), 35 queries , Gzip On.

Powered by Discuz! X3.5

© 2001-2025 Discuz! Team.

快速回复 返回顶部 返回列表