一乐电子

 找回密码
 请使用微信账号登录和注册会员

QQ登录

只需一步,快速开始

微信扫码登录

手机号码,快捷登录

手机号码,快捷登录

搜索
楼主: MOWEIWEI

[其他综合] 看到一可调 0-30VDC 0-10A

[复制链接]
发表于 2014-11-3 12:42 | 显示全部楼层
lt1010 发表于 2014-10-31 11:41
但LT1083配套的负电源目前没有  如果要实现正负电源需要做两个~~~

LT1033可以做可调负电源,只是电流不如LT1083大,属于3A输出的,不过可以外加NPN大功率三极管扩流。
回复

使用道具 举报

发表于 2014-11-9 20:09 | 显示全部楼层
MOWEIWEI 发表于 2014-11-3 11:01
这个我也想知道. 哪位勤劳的坛友还原一下原理图.

试着描了一份
不敢保证有没有错误
0-30V 0-10A.PNG


回复

使用道具 举报

 楼主| 发表于 2014-11-9 21:02 | 显示全部楼层
上面的图也太小了。

数据表

lm723.pdf

848.83 KB, 下载次数: 972, 下载积分: 一乐金币 -1

lm741.pdf

363.23 KB, 下载次数: 667, 下载积分: 一乐金币 -1

回复

使用道具 举报

发表于 2014-11-10 21:49 | 显示全部楼层
MOWEIWEI 发表于 2014-11-9 21:02
上面的图也太小了。

数据表



原PCB中好象继电器的部分画的不对 如果丝印没问题的话
切换到30V AC时会把变压器的15V AC和30V AC短路

原PCB的调节电位器可能是为了DIY方便 画好几种封装 我是这么想的
整流后应该有个滤波的电解电容吧 外部安装也没画出来

没用过LM723
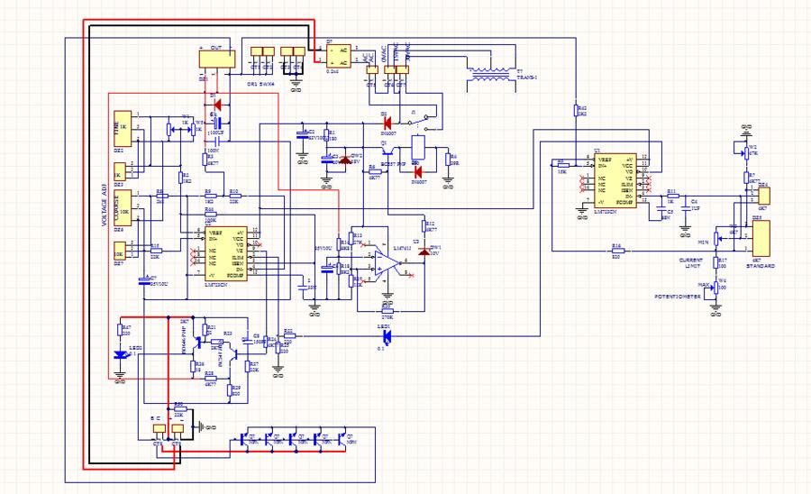
又画个原理图 为了看着方便 把并联的电位器画成一个 希望这个能看清 我发现点开图片 还算能看清
请指正

这个是切换输入电压部分
30v10a-1.PNG

这个是电压 电流调节部分 说真的没看明白
在这里电压调整用的是9脚 VZ 而不是723的10脚VOUT



30v10a-2.PNG
回复

使用道具 举报

发表于 2014-11-10 22:20 | 显示全部楼层
国外网站看到过,在网络没有被和谐前,
回复

使用道具 举报

发表于 2014-11-10 23:09 | 显示全部楼层
这个电源属于线性电源吧,看起来很不错,用料普通都容易找。
回复

使用道具 举报

 楼主| 发表于 2014-11-10 23:52 | 显示全部楼层
上一张无水印大图
http://moutoulos.com/data/storage/attachments/95b18fa42ff7d084926c230a2eff9cf8.jpg

又看了一下。741运放拿来做高低电压切换。好奢侈。貌似用tl431搞定了吧。精度稳定性也高。
两块lm723,一块管电压。一块管电流。 难道分开噪音上有优势?或者相应速度上有优势?
没搞头啊。


"原PCB的调节电位器可能是为了DIY方便 画好几种封装 我是这么想的"
左边的吗?看英文貌似是快速调整和精细调整的。
回复

使用道具 举报

发表于 2014-11-11 01:33 | 显示全部楼层
MOWEIWEI 发表于 2014-11-10 23:52
上一张无水印大图

这个地方 一个粗调一个细调  另外还有电流调节 也是这样连接
小一点封装和大是并联 感觉好象是0.1英寸和5.08MM这二个封装
我想是不是可以接二种接线端子用的
30v10a-3.PNG

回复

使用道具 举报

发表于 2014-11-11 14:55 | 显示全部楼层
ksd 发表于 2014-11-10 23:09
这个电源属于线性电源吧,看起来很不错,用料普通都容易找。

线性稳压电源有它的优点,我就喜欢用线性电源。
回复

使用道具 举报

发表于 2014-11-12 11:14 | 显示全部楼层
yituwu 发表于 2014-11-1 09:10
看了一下这个电源不错,克隆了一下,原来板子元件布局太分散了,板子面积比较大,采用双面板,可以弄的更 ...

这是什么软件绘的,看起来有点像Sprint-Layout6.0
回复

使用道具 举报

本版积分规则

QQ|一淘宝店|手机版|商店|一乐电子 ( 粤ICP备09076165号 ) 公安备案粤公网安备 44522102000183号

GMT+8, 2025-11-25 07:01 , Processed in 0.044248 second(s), 34 queries , Gzip On.

Powered by Discuz! X3.5

© 2001-2025 Discuz! Team.

快速回复 返回顶部 返回列表