一乐电子

 找回密码
 请使用微信账号登录和注册会员

QQ登录

只需一步,快速开始

微信扫码登录

手机号码,快捷登录

手机号码,快捷登录

搜索
查看: 6437|回复: 27

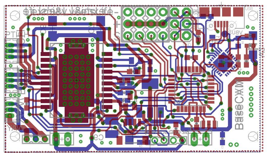
[PCB设计] 画了块小板子高手帮瞧瞧布局合理否

[复制链接]
发表于 2014-11-4 21:14 | 显示全部楼层 |阅读模式
原理图生成png格式上传提示不合法晕了以附近形式上传。 bgc 2.2b pcb.png

bgc 2.2b sch.pdf

1.24 MB, 下载次数: 277, 下载积分: 一乐金币 -1

原理图

发表于 2014-11-4 21:43 | 显示全部楼层
画的很好,是什么?
回复

使用道具 举报

发表于 2014-11-4 21:44 | 显示全部楼层
数字电路。果然是能通就行啊。
回复

使用道具 举报

发表于 2014-11-4 22:19 | 显示全部楼层
如楼上所述……
回复

使用道具 举报

发表于 2014-11-4 22:38 | 显示全部楼层
从PCB图上看 这应该是一个能驱动电机的东西 而且还有传感器芯片 比如9轴 剩下的估计是个单片机
回复

使用道具 举报

发表于 2014-11-5 10:26 | 显示全部楼层
电流大的线条应尽量粗,尽量不要走过孔,没办法的话也得放多个;左侧的驱动电路下的铜皮离周围的线条太近,容易短路;要给驱动元件留出大面积的散热覆铜。其它小毛病也有一些,但最重要的要把大功率元件的走线设计好。
回复

使用道具 举报

发表于 2014-11-5 10:39 | 显示全部楼层
画的挺好的,适当整理一下会更好一些,看样子是USB转串口加单片机控制一个驱动芯片。
回复

使用道具 举报

发表于 2014-11-5 11:43 | 显示全部楼层
贴片焊盘上不建议放过孔
回复

使用道具 举报

发表于 2014-11-5 16:23 | 显示全部楼层
NETJUKI 发表于 2014-11-5 11:43
贴片焊盘上不建议放过孔

贴片焊盘上放过孔会咋地?

点评

会漏锡,导致虚焊  发表于 2014-11-5 19:28
回复

使用道具 举报

发表于 2014-11-5 17:24 | 显示全部楼层
dianzichina 发表于 2014-11-5 16:23
贴片焊盘上放过孔会咋地?

贴片焊接的时候是要刷锡膏的,锡膏的用量正好焊一个焊盘,如果有过孔的话,锡膏可能会走进过孔!
回复

使用道具 举报

本版积分规则

QQ|一淘宝店|手机版|商店|一乐电子 ( 粤ICP备09076165号 ) 公安备案粤公网安备 44522102000183号

GMT+8, 2026-3-4 23:55 , Processed in 0.041526 second(s), 34 queries , Gzip On.

Powered by Discuz! X3.5

© 2001-2025 Discuz! Team.

快速回复 返回顶部 返回列表