一乐电子

 找回密码
 请使用微信账号登录和注册会员

QQ登录

只需一步,快速开始

微信扫码登录

手机号码,快捷登录

手机号码,快捷登录

搜索
楼主: fxhfxh

秀一秀我画的显示板和控制板

 火.. [复制链接]
发表于 2010-8-15 07:56 | 显示全部楼层
全部DIY, 赞一个!
回复

使用道具 举报

 楼主| 发表于 2010-8-16 23:39 | 显示全部楼层
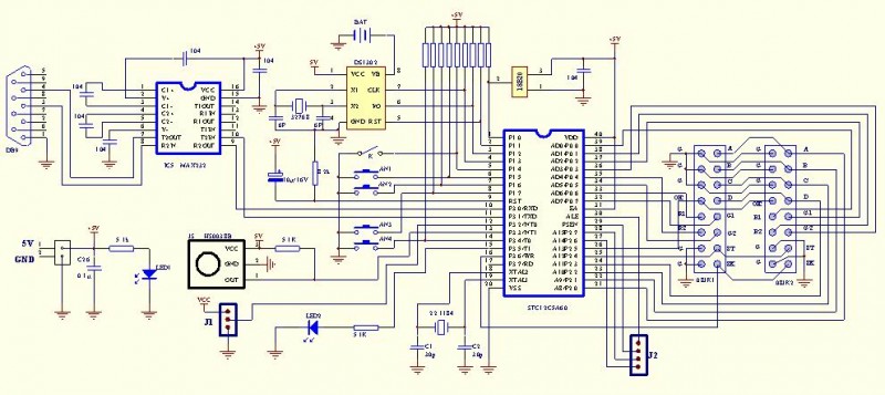
控制板原理图(STC系列)及照片。
控制板原理图(stc系列).doc (47.5 KB, 下载次数: 904)
控制板(51).jpg

控制板(51)2.JPG
我的控制板(51).jpg
回复

使用道具 举报

发表于 2010-9-7 22:16 | 显示全部楼层
回复 12# fxhfxh


    工程很庞大啊!

    行扫我觉得用串入并出的方案也挺好,不管多少扫都只需要一个I/O,15块钱的板子就是这样,呵呵
回复

使用道具 举报

 楼主| 发表于 2010-9-8 13:13 | 显示全部楼层
回复 13# efan


    好像工程其实并不大,软件的编制才是重点,相比而言,硬件是比较简单的。
串入并出没有实践过,不知在控制点数比较多的时候,能否胜任?
回复

使用道具 举报

发表于 2010-9-10 03:30 | 显示全部楼层
參考記號
回复

使用道具 举报

发表于 2010-9-18 16:31 | 显示全部楼层
楼主给一个PCB图有吗
回复

使用道具 举报

 楼主| 发表于 2010-9-18 17:46 | 显示全部楼层
本帖最后由 fxhfxh 于 2010-9-18 17:54 编辑

我的控制板2.jpg


控制板其实还预留了一些功能,比如遥控等,有时间后也准备进一步完善。
回复

使用道具 举报

发表于 2010-9-18 20:27 | 显示全部楼层
控制板其实还预留了一些功能,比如遥控等,有时间后也准备进一步完善。
fxhfxh 发表于 2010-9-18 17:46 https://www.yleee.com.cn/images/common/back.gif



    可否分享一下程序?
回复

使用道具 举报

发表于 2010-9-18 22:14 | 显示全部楼层
可否分享一下程序?同问
回复

使用道具 举报

 楼主| 发表于 2010-9-21 02:38 | 显示全部楼层
本帖最后由 fxhfxh 于 2010-9-21 02:45 编辑

中秋快乐.jpg

4字LED.asm (3.79 KB, 下载次数: 552)
4字LED.hex (658 Bytes, 下载次数: 497)

1、先上传一个简单的4字静态程序。
    祝大家中秋快乐!
    (不知是像机不好还是拍照技术太差,照片上点阵色差太大,实际显示的我反复仔细看基本上看不出来。)
回复

使用道具 举报

本版积分规则

QQ|一淘宝店|手机版|商店|一乐电子 ( 粤ICP备09076165号 ) 公安备案粤公网安备 44522102000183号

GMT+8, 2025-11-23 22:53 , Processed in 0.036907 second(s), 28 queries , Gzip On.

Powered by Discuz! X3.5

© 2001-2025 Discuz! Team.

快速回复 返回顶部 返回列表