一乐电子

 找回密码
 请使用微信账号登录和注册会员

QQ登录

只需一步,快速开始

微信扫码登录

手机号码,快捷登录

手机号码,快捷登录

搜索
查看: 7844|回复: 15

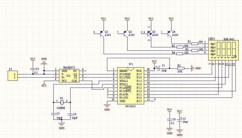
用MAX6675和AT89C2051做的一个温度计

  [复制链接]
发表于 2010-8-6 20:08 | 显示全部楼层 |阅读模式

评分

参与人数 1一乐金币 +10 收起 理由
shqi2003 + 10 感谢楼主的奉献。

查看全部评分

发表于 2010-8-6 20:18 | 显示全部楼层
你买的MAX6675多少钱一片,我一月时候做个温度控制的东西用MAX6675,但是温度不准,而且波动相当大
回复

使用道具 举报

发表于 2010-8-6 20:38 | 显示全部楼层
貌似可以少一位
回复

使用道具 举报

发表于 2010-8-6 20:39 | 显示全部楼层
如用4LED,加点时钟程序,一物2用
回复

使用道具 举报

发表于 2010-8-6 20:50 | 显示全部楼层
楼主,好像没有 HEX 文件。。。。。。。P1 那处是接热电阻还是热电偶的,什么型号????
回复

使用道具 举报

发表于 2010-8-6 22:26 | 显示全部楼层
需要K型热电偶,准确度受热电偶精度影响尤其是低温段无法保障,芯片价格较贵,一般应用不适用,还是18B20比较方便!
回复

使用道具 举报

发表于 2010-8-6 23:52 | 显示全部楼层
18B20~~精度也不是很好吧?

最主要的是不适合工业环境。

一般环境,价格也不划算,如果要求精度不高,还不如用NTC电阻。
回复

使用道具 举报

发表于 2010-8-7 00:19 | 显示全部楼层
热电偶测高温还可以,测室温还不够误差的。
回复

使用道具 举报

发表于 2010-8-7 08:03 | 显示全部楼层
pcb 发一下啊!
客官来玩啊。
回复

使用道具 举报

 楼主| 发表于 2010-8-7 22:51 | 显示全部楼层
本帖最后由 LBQ691477940 于 2010-8-7 22:57 编辑

回复 2# bluefeel


    不是买的是产品上拆的。哈哈
回复

使用道具 举报

本版积分规则

QQ|一淘宝店|手机版|商店|一乐电子 ( 粤ICP备09076165号 ) 公安备案粤公网安备 44522102000183号

GMT+8, 2025-11-24 02:59 , Processed in 0.039624 second(s), 31 queries , Gzip On.

Powered by Discuz! X3.5

© 2001-2025 Discuz! Team.

快速回复 返回顶部 返回列表