一乐电子

 找回密码
 请使用微信账号登录和注册会员

QQ登录

只需一步,快速开始

微信扫码登录

手机号码,快捷登录

手机号码,快捷登录

搜索
查看: 7058|回复: 24

[51单片机] 巧改电饭锅

[复制链接]
发表于 2014-12-25 22:17 | 显示全部楼层 |阅读模式
本帖最后由 sunny20 于 2014-12-26 10:31 编辑

本人花300大洋在某宝上买了个电饭锅,主要是看中外观还可以。结果使用才1个月就发现不能煮饭,该机把显示做在锅盖上面,会不会厂家密封不好蒸汽进入电脑板了?于是拆开一看果然如此,厂家只是把排线接口简单封了点胶,于是用玻璃胶把螺丝孔和接口封死,结果用了2个月故障复发。火大把原来的电脑板去掉,用洞洞板自己焊了一个改在锅体里面,控制部分只是一个按键和一个双色指示灯到锅盖,并且用胶封死,这样做功能简单,易用!
1.jpg

这个是原来的面板,首先把原来的热敏保留,采用STC 12C2052AD控制,此单片机具备AD变换,把原来的继电器和变压器移植到新板上。
2.jpg 下面是按键板:
3.jpg

板子做好后,写入自己的控制软件,经过使用半年没有任何问题。具备以下功能:
A温度传感器短路、断路检测,若温度传感器出现故障,红色指示灯快闪,蜂鸣器不断鸣叫!
B使用时,通电,电饭锅会滴的一声表示电源接通,这个时候红色指示灯闪烁,把米和水放进锅,盖上盖,按下按键,指示灯变成蓝色表示开始煮饭;当饭煮熟时,蜂鸣器鸣叫5声,蓝色指示灯闪烁。               C饭煮熟后,自动进入保温状态,温度不足将继续补温。 3.jpg
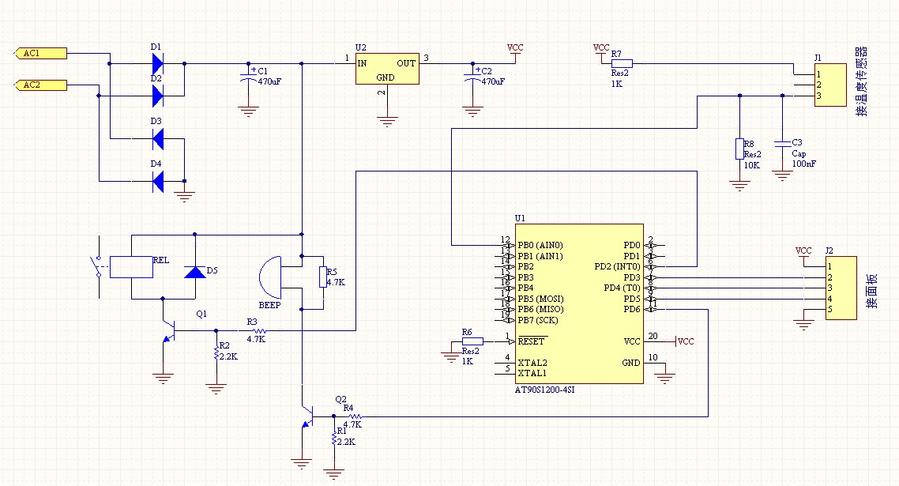
下面是电路图,注意图纸的单片机不是原有型号,型号是STC 12C2052AD: 1.jpg

2.jpg









dfg.rar

1.13 KB, 阅读权限: 5, 下载次数: 37, 下载积分: 一乐金币 -1

售价: 10 人民币  [记录]

电饭锅控制程序

评分

参与人数 2一乐金币 +40 收起 理由
deffice + 20 赞一个!
无锡风 + 20 很给力!

查看全部评分

发表于 2014-12-25 22:28 | 显示全部楼层
感觉这种东西的电路板应该用防水剂灌封吧,即使泡水里也不应该有事。 我见海尔的洗衣机电路板就是这样,楼主应该用个FLASH大一些的cpu,留个升级口慢慢升级,
回复

使用道具 举报

发表于 2014-12-25 23:00 | 显示全部楼层
顶顶更健康
回复

使用道具 举报

发表于 2014-12-25 23:28 | 显示全部楼层
论坛中高人很多呀
回复

使用道具 举报

发表于 2014-12-25 23:50 | 显示全部楼层
面板这么多功能改后会有影响吗
回复

使用道具 举报

发表于 2014-12-26 03:30 | 显示全部楼层
力顶!不过做好绝缘啊。
回复

使用道具 举报

发表于 2014-12-26 08:45 | 显示全部楼层
安全第一
回复

使用道具 举报

发表于 2014-12-26 08:52 | 显示全部楼层
不错不错,等明天看电路图。
回复

使用道具 举报

发表于 2014-12-26 09:36 | 显示全部楼层
还是简单实用的好,很多功能简直就是摆设,话说昨晚刚刚买了一台国产进口品牌的电高压锅等着收货,家里自己会动手改装的我都自己动手改装了,剩下不懂的买成品了,呵呵。
回复

使用道具 举报

 楼主| 发表于 2014-12-26 10:26 | 显示全部楼层
62nxt 发表于 2014-12-25 23:50
面板这么多功能改后会有影响吗

原来所有的功能都没有了,只留两个指示灯指示状态和一个按键控制煮饭开始!
回复

使用道具 举报

本版积分规则

QQ|一淘宝店|手机版|商店|一乐电子 ( 粤ICP备09076165号 ) 公安备案粤公网安备 44522102000183号

GMT+8, 2025-10-29 16:18 , Processed in 0.041126 second(s), 32 queries , Gzip On.

Powered by Discuz! X3.5

© 2001-2025 Discuz! Team.

快速回复 返回顶部 返回列表