一乐电子

 找回密码
 请使用微信账号登录和注册会员

QQ登录

只需一步,快速开始

微信扫码登录

手机号码,快捷登录

手机号码,快捷登录

搜索
查看: 6637|回复: 16

[其他DIY] N-MOS白光原理图和PCB文件

[复制链接]
发表于 2015-1-15 10:26 | 显示全部楼层 |阅读模式
修改.zip (20 KB, 下载次数: 141, 售价: 2 人民币)

PCB

PCB

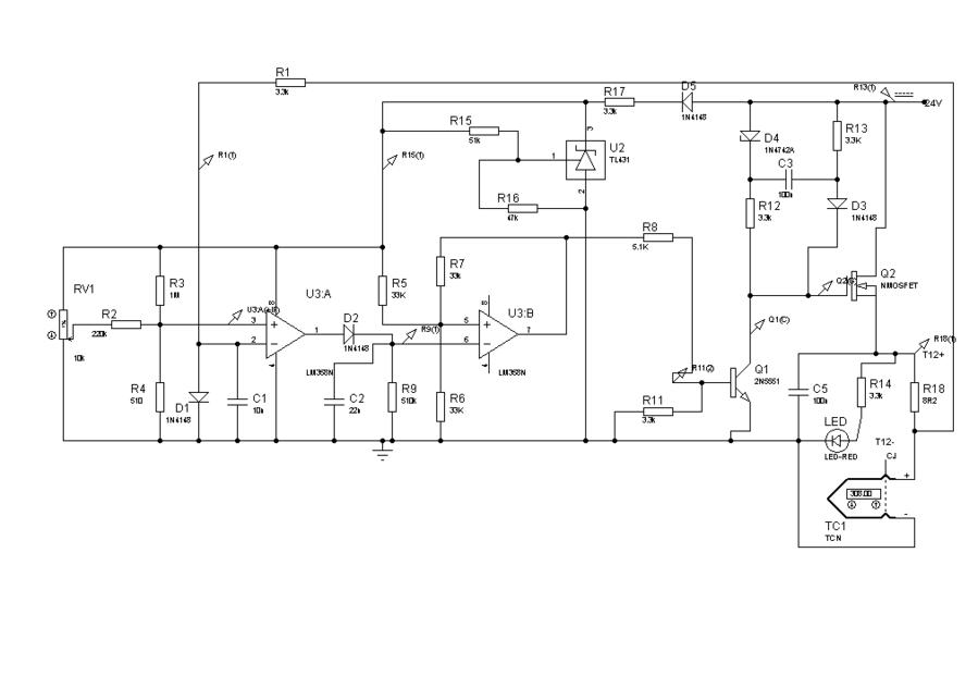
原理图

原理图
发表于 2015-1-15 11:28 | 显示全部楼层
这个图。。   不用tl431能否改成用7805系列或者其他?
回复

使用道具 举报

 楼主| 发表于 2015-1-15 13:43 | 显示全部楼层
582708038 发表于 2015-1-15 11:28
这个图。。   不用tl431能否改成用7805系列或者其他?

可以用7805

点评

直接代换可以?  发表于 2015-1-15 14:16
回复

使用道具 举报

发表于 2015-1-16 08:38 | 显示全部楼层
很不错,谢谢分享
回复

使用道具 举报

发表于 2015-1-19 11:50 来自手机 | 显示全部楼层
不错的电路,
回复

使用道具 举报

发表于 2015-4-18 15:28 | 显示全部楼层
感覺不錯的樣子,能做一個試試,謝謝
回复

使用道具 举报

发表于 2015-4-18 16:49 | 显示全部楼层
N-MOS白光和P-MOS白光,用起来有啥区别??
回复

使用道具 举报

发表于 2015-5-18 13:16 | 显示全部楼层
谢谢分享。
回复

使用道具 举报

发表于 2015-5-18 18:19 | 显示全部楼层
NMOS,如果负载瞬间短路必挂。
回复

使用道具 举报

发表于 2015-5-19 16:06 | 显示全部楼层
楼主,你下载下来的PCB怎么和你网页上的图差这么远的?哪个是对的呀?
回复

使用道具 举报

本版积分规则

QQ|一淘宝店|手机版|商店|一乐电子 ( 粤ICP备09076165号 ) 公安备案粤公网安备 44522102000183号

GMT+8, 2026-1-12 17:34 , Processed in 0.037003 second(s), 32 queries , Gzip On.

Powered by Discuz! X3.5

© 2001-2025 Discuz! Team.

快速回复 返回顶部 返回列表