一乐电子

 找回密码
 请使用微信账号登录和注册会员

QQ登录

只需一步,快速开始

微信扫码登录

手机号码,快捷登录

手机号码,快捷登录

搜索
查看: 1567|回复: 5

[其他综合] 请3AG1兄帮忙看一下

[复制链接]
发表于 2015-1-19 15:47 | 显示全部楼层 |阅读模式
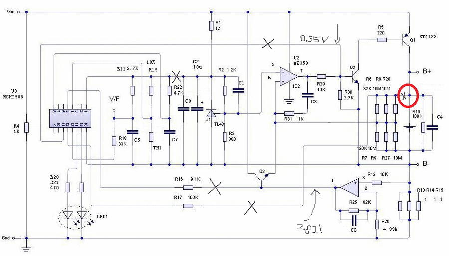
经常在本坛看到3AG1兄的电源作品,受益匪浅。昨天翻了一下垃圾,发现还有2块三星D608的充电板,成色还新的,像图中的一模一样。
D608充电板2.jpg
再翻了手电论坛的帖子,发现可以去掉单片机做恒流源。
http://www.shoudian.org/forum.php?mod=viewthread&tid=102509&highlight=D608%2B%E6%81%92%E6%B5%81
电路图也是那边来的
D608恒流源.jpg
因为此板比较小巧,我想请教能否利用,在它的基础上改成15V2A左右的可调恒流恒压电源?
应该如何改?去掉单片机,红圈内需要截断吗?望指导。


发表于 2015-1-19 19:28 | 显示全部楼层
用火柴盒岂不是更小
回复

使用道具 举报

发表于 2015-1-19 19:32 | 显示全部楼层
这个电路板“改成15V2A左右的可调恒流恒压电源”,可以改,但上面的很多零件用不上,需要更换,改造起来比较麻烦。

上面能够利用的也就是运放和基准,其他很多零件参数都不符合要求。
15V输出电压的稳压电源,变压器要用次级电压18V的,功率要大于40W,低电压2A输出时调整管上的功耗较大,必须加散热器。
板子上扩流输出用的是PNP管,这种输出结构稳定性不太好,很容易自激振荡,还不能加散热器,输出电流不能太大,应该外接大功率NPN三极管扩流。
取样电阻的功率也太小,需要外接大功率的取样电阻。

回复

使用道具 举报

发表于 2015-1-19 19:44 | 显示全部楼层
本帖最后由 3AG1 于 2015-1-19 19:50 编辑

应该如何改?去掉单片机,红圈内需要截断吗?望指导。

红圈不截断也行,R6 R7 R8 R9 R27 R28 都去掉,分压电阻上面换成51K电阻,下面换成10K,电压基准改成2.5V (R2短接),R1换成10K,R3去掉。
基准上并接一个电位器,运放的5脚接电压调整电位器动臂,5脚与电位器下端接一个1uF电容,最好再并一个几百千欧以上的大电阻。

R29换成1K,Q2的发射极与地断开,用导线接到外部NPN大功率扩流管的基极。

然后根据你的调整电位器阻值大小,还有取样电阻的值,计算恒流控制运放输入端的分压电阻,电路板上R25 R26都去掉。
回复

使用道具 举报

发表于 2015-1-19 19:54 | 显示全部楼层
你这个板子都是贴片零件,改造起来比直插件麻烦大多了,很多电阻都要换,还不如重新做块板子。
回复

使用道具 举报

 楼主| 发表于 2015-1-19 20:49 来自手机 | 显示全部楼层
3AG1 发表于 2015-1-19 19:44
“应该如何改?去掉单片机,红圈内需要截断吗?望指导。”

红圈不截断也行,R6 R7 R8 R9 R27 R28 都去掉 ...

好的,不过您的意见信息量有点大,我一下子吸收不了。您说的对,这块板能利用的也就是基准和358。我再想想。
回复

使用道具 举报

本版积分规则

QQ|一淘宝店|手机版|商店|一乐电子 ( 粤ICP备09076165号 ) 公安备案粤公网安备 44522102000183号

GMT+8, 2025-11-25 09:55 , Processed in 0.035759 second(s), 26 queries , Gzip On.

Powered by Discuz! X3.5

© 2001-2025 Discuz! Team.

快速回复 返回顶部 返回列表