一乐电子

 找回密码
 请使用微信账号登录和注册会员

QQ登录

只需一步,快速开始

微信扫码登录

手机号码,快捷登录

手机号码,快捷登录

搜索
查看: 4224|回复: 8

[其他综合] 请问用双向可控硅,软启动控制电机要不要RC吸收??

[复制链接]
发表于 2015-1-26 22:08 | 显示全部楼层 |阅读模式
fff.jpeg


做个电机软启动电路,想用NE555上电延时电路,几秒后NE555输出高电平,驱动光耦,使可控硅导通,没导通时(NE555还没输出高电平时),电流是通过20W/50R的电阻流过。
电机是,1300W的电圆锯电机,可控硅BTA41。

请问还需不需要那个RC吸收电路????

发表于 2015-1-27 01:04 | 显示全部楼层
如果是纯阻性负载加不加无所谓!看你的应用最好加上!
回复

使用道具 举报

发表于 2015-1-27 09:30 | 显示全部楼层
如果仅仅是你说的那样和如图所连接方式,不需要加RC了,你那个大R本身就消耗掉两边的反峰电压了。
回复

使用道具 举报

 楼主| 发表于 2015-1-27 17:57 | 显示全部楼层
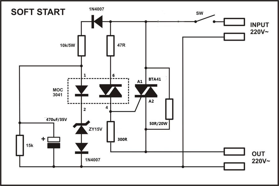
APEX soft start.jpg

刚找了个现成的图,做软启动。
回复

使用道具 举报

发表于 2015-1-27 18:17 | 显示全部楼层
可控硅还有效果吗?电阻把可控硅短路了
回复

使用道具 举报

 楼主| 发表于 2015-1-27 18:28 | 显示全部楼层
fujiachun 发表于 2015-1-27 18:17
可控硅还有效果吗?电阻把可控硅短路了

有效果,上电电流是从电阻上通过的,1.5S后,可控硅导通,电流从可控硅通过。那个470uF是控制延时时间的。增大可增加时间。已经做好了,用100W灯光,和1300W的电圆锯试用了。

回复

使用道具 举报

发表于 2015-1-27 18:30 | 显示全部楼层
散装牛奶 发表于 2015-1-27 18:28
有效果,上电电流是从电阻上通过的,1.5S后,可控硅导通,电流从可控硅通过。那个470uF是控制延时时间的 ...

嗯,我以为还有调速的,原来就是软启动没有调速
回复

使用道具 举报

 楼主| 发表于 2015-1-27 18:32 | 显示全部楼层
不过,我还没去弄懂可控硅的原理。所以不清楚,为什么可控硅的A1和A2脚对调,电路就不正常了(可控硅一直导通状态,没有延时)。
回复

使用道具 举报

发表于 2015-2-13 10:34 | 显示全部楼层
散装牛奶 发表于 2015-1-27 18:32
不过,我还没去弄懂可控硅的原理。所以不清楚,为什么可控硅的A1和A2脚对调,电路就不正常了(可控硅一直导 ...

A1、A2对调后,控制极就一直有300R的电阻为其提供触发电流。
回复

使用道具 举报

本版积分规则

QQ|一淘宝店|手机版|商店|一乐电子 ( 粤ICP备09076165号 ) 公安备案粤公网安备 44522102000183号

GMT+8, 2025-11-25 09:56 , Processed in 0.036220 second(s), 29 queries , Gzip On.

Powered by Discuz! X3.5

© 2001-2025 Discuz! Team.

快速回复 返回顶部 返回列表