一乐电子

 找回密码
 请使用微信账号登录和注册会员

QQ登录

只需一步,快速开始

微信扫码登录

手机号码,快捷登录

手机号码,快捷登录

搜索
楼主: keansee

5V信号控制12V供电,三极管关不死,无论基极是什么状态都导通

[复制链接]
发表于 2015-1-29 20:07 | 显示全部楼层
本帖最后由 lddsn 于 2015-1-29 20:23 编辑

还是改成这样好点 192357pzb1vu04bzbu997z.jpg
回复

使用道具 举报

 楼主| 发表于 2015-1-29 20:11 | 显示全部楼层
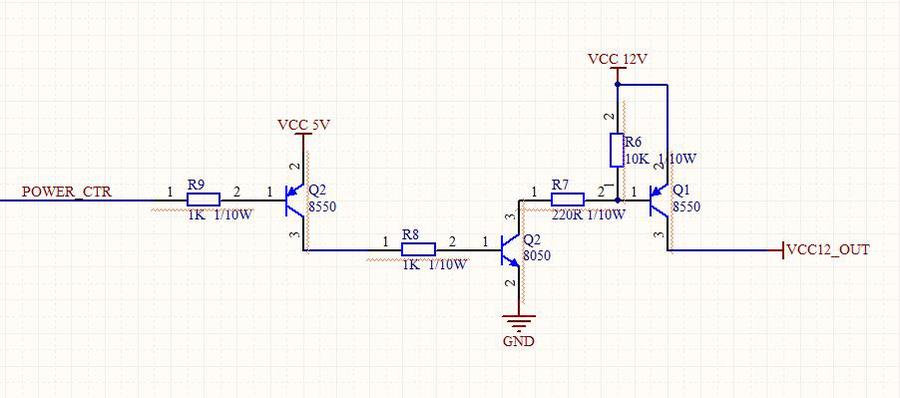
这样就可以了吗 ?有没再简单的设计方法?
ok.jpg

点评

前面两级三极管基极最好要加上拉或下拉  发表于 2015-1-29 20:46
回复

使用道具 举报

 楼主| 发表于 2015-1-29 20:13 | 显示全部楼层
11楼的朋友的电路我实验过了,高电平有效控制0-5V控制 12V 电源通断没问题,
问题是现在我想要低电平有效控制12V电源通断
回复

使用道具 举报

发表于 2015-1-29 20:19 | 显示全部楼层
再加一级8050.
回复

使用道具 举报

发表于 2015-1-29 20:21 | 显示全部楼层
0电平输出12v电压只能是你这种电路了,要不改下控制用4楼和11楼的电路
回复

使用道具 举报

发表于 2015-1-29 20:22 | 显示全部楼层
短路R24,加大R23, 三极管换成p-mos
回复

使用道具 举报

发表于 2015-1-29 20:25 | 显示全部楼层
本帖最后由 lddsn 于 2015-1-29 20:27 编辑
keansee 发表于 2015-1-29 20:13
11楼的朋友的电路我实验过了,高电平有效控制0-5V控制 12V 电源通断没问题,
问题是现在我想要低电平有效 ...

电路已改,加一个光耦,其实不改也行,把程序改一下,端口状态取反
回复

使用道具 举报

发表于 2015-1-29 20:31 | 显示全部楼层
keansee 发表于 2015-1-29 20:13
11楼的朋友的电路我实验过了,高电平有效控制0-5V控制 12V 电源通断没问题,
问题是现在我想要低电平有效 ...

根据需求在加一个pnp或者npn的管子咯....或者mos
回复

使用道具 举报

 楼主| 发表于 2015-1-29 20:35 | 显示全部楼层
不能用光耦搞,不考虑成本的话是有办法搞定的,现在是要求使用普通三极管 、MOS管搞就可以了,实现个简单的12V 电源接通 和关断

点评

那就用一个PMOS试试  发表于 2015-1-29 20:38
光耦成本很高吗?多用两个三极管,电路复杂,高低压隔离不规范,孰优孰劣一眼便知  发表于 2015-1-29 20:37
回复

使用道具 举报

发表于 2015-1-29 20:42 | 显示全部楼层
R7换成3K试试?
回复

使用道具 举报

本版积分规则

QQ|一淘宝店|手机版|商店|一乐电子 ( 粤ICP备09076165号 ) 公安备案粤公网安备 44522102000183号

GMT+8, 2025-11-24 22:28 , Processed in 0.037202 second(s), 30 queries , Gzip On.

Powered by Discuz! X3.5

© 2001-2025 Discuz! Team.

快速回复 返回顶部 返回列表