一乐电子

 找回密码
 请使用微信账号登录和注册会员

QQ登录

只需一步,快速开始

微信扫码登录

手机号码,快捷登录

手机号码,快捷登录

搜索
查看: 2231|回复: 5

[其他综合] 【待实验】利用数字表(或7107表头)测ESR--单5V单IC仿真通过!

[复制链接]
发表于 2015-2-27 14:37 | 显示全部楼层 |阅读模式
本帖最后由 hotdll 于 2015-2-27 17:47 编辑

     单IC,3V-5V供电即可。采用电流负反馈构成比例法测电解电容的ESR(其实是复合阻抗),图中所接数字万用表的地方,用数字万用表200MV档位即可。也可以作为7107的200mV表头的扩展电路。如果用7107表头,运放1的震荡电路可以不用,直接从负压三极管集电极取40-48KHZ的方波信号给W1电位器。但是要保证5脚电压为1/2电源电压。

     仿真通过,因在老家,电路还没来得及搭建,有时间有兴趣的朋友可以搭建试试。
     仿真参数:
     5脚信号幅度:500mV左右,R5=200欧姆,T1的匝比为5:1,可以获得每10毫欧,电压1毫伏的变化。
     5脚信号幅度:250-300mV左右,R5=400欧姆,T1的匝比10:1,可以获得每10毫欧,电压1毫伏的变化。

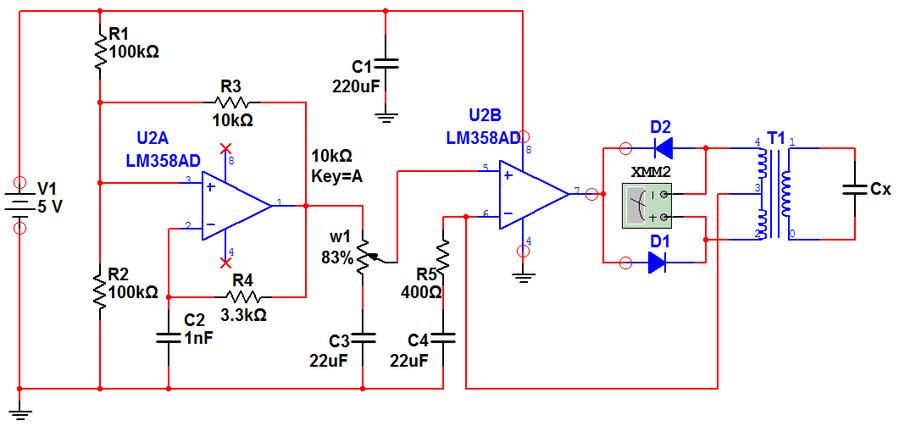
     电路原理:
     IC1和R1,R2,R3,R4,C2组成100KHZ的方波电路并提供中点电压。,W1和C3为IC2提供300mV的方波输入信号以及中点电压。R5是参考电阻(基准电阻),C4是隔直反馈电容。IC2和D1、D2、T1、R5、C4构成测试电路和交流整流电路。T1的变压器匝比为10:1。

     调试说明:
     1、调整W1,使IC的5脚输入方波幅度为250-300mV.
     2、T1次级接入1欧姆电阻,数字表200mv档位按图中位置测量电压,微调W1使数值表的值显示为100.0mv。
     3、R5是基准电阻,精度要求不高,稳定性略高即可。
     4、C4要求漏电电阻和ESR要小。容量10uF-100uF都可以。
     5、IC如果使用TDA1308,T1的匝比可以使用3.2比1,R5用33-40欧即可。
     6、IC如果使用LM358之类的单电源低压IC,增益带宽积只有1-3M的IC,T1的匝比10:1对运放的要求比较低。建议使用LM833或者TDA1308.
     7、D1和D2使用2AP9、2AP10或者1N60等压降比较小的二极管。图中该部分的工作电流很小,大概不到1mA,主要是考虑IC的输出能力以及T1的电阻影响。
     8、T1可以用节能灯中的磁环或者老电脑主板电源部分的磁环,初级电感量绕道330uH到1mH之间即可。初级和次级的比例是10:1,如果不想绕太多匝,运放需要使用TDA1308,大电流驱动,匝比3.2:1,R5的值为40欧姆左右。初级电感量相应缩小到33uH到0.1mH即可。如果匝比设置为5:1,那么R5取值200欧姆,调整W1,使输入信号幅度为500mV。这个貌似比较好绕变压器。这样都能保证每10毫欧电阻的测量电压是1mV.

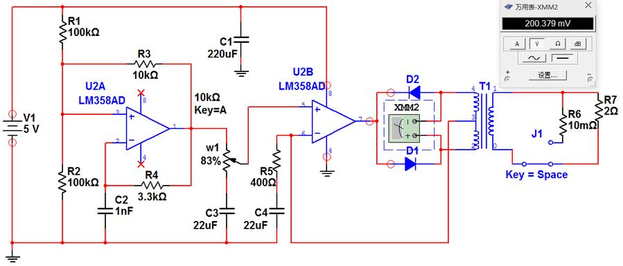
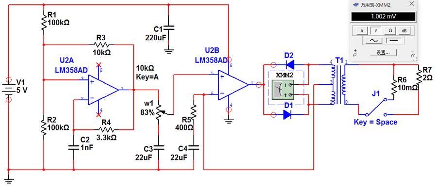
先上原理图:
ESR-7107-原理图.png

仿真测试1
ESR-7107-仿真1.png

仿真测试2
ESR-7107-仿真2.png

仿真文件
ESR-7107.zip (106.32 KB, 下载次数: 72)

5V电源部分ETA9640,用于锂电池充电、放电、升压、稳压、保护一体电路:
ETA9640.png

发表于 2015-2-27 15:10 | 显示全部楼层
顶帖,,支持楼主
回复

使用道具 举报

发表于 2015-2-27 18:19 | 显示全部楼层
仿真和实际相差太大,期待实际测试结果
回复

使用道具 举报

发表于 2015-2-27 18:50 | 显示全部楼层
楼主最近说过:15年(应该是指2015年)内稍空……
等待最新的成果发布!
回复

使用道具 举报

 楼主| 发表于 2015-2-27 20:33 来自手机 | 显示全部楼层
benli 发表于 2015-2-27 18:19
仿真和实际相差太大,期待实际测试结果

选好模型,仿真的时候知道模型哪些仿真不了,结果还是可行的。不过要是能成,确实非常简单省钱的电路!

回复

使用道具 举报

本版积分规则

QQ|一淘宝店|手机版|商店|一乐电子 ( 粤ICP备09076165号 ) 公安备案粤公网安备 44522102000183号

GMT+8, 2025-11-25 09:54 , Processed in 0.034936 second(s), 27 queries , Gzip On.

Powered by Discuz! X3.5

© 2001-2025 Discuz! Team.

快速回复 返回顶部 返回列表