一乐电子

 找回密码
 请使用微信账号登录和注册会员

QQ登录

只需一步,快速开始

微信扫码登录

手机号码,快捷登录

手机号码,快捷登录

搜索
查看: 12756|回复: 26

[电源DIY] 我也抄一次M8数控电源的PCB

  [复制链接]
发表于 2015-3-26 00:58 | 显示全部楼层 |阅读模式
本帖最后由  lrxaay 于 2015-4-12 01:46 编辑

源链接:https://www.yleee.com.cn/forum.php?mod=viewthread&tid=309

求大神测试检查,谢谢!!!
今日有更新!

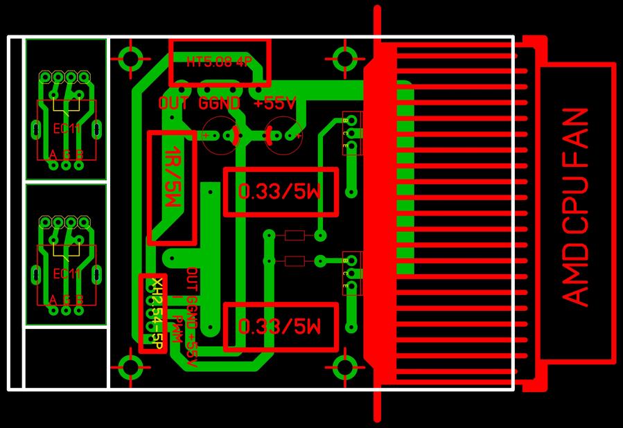
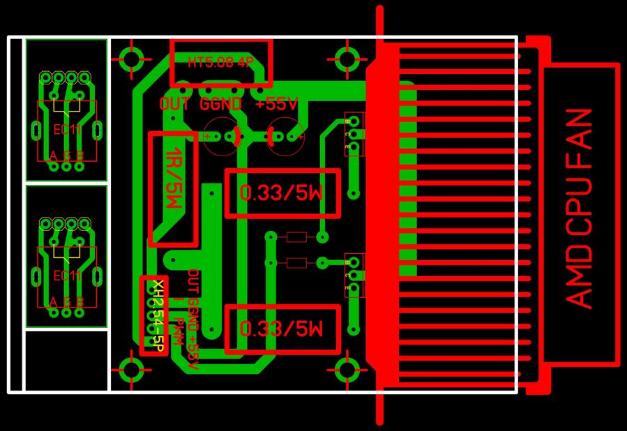
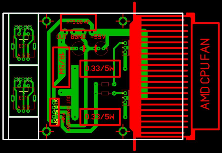
因为考虑到在一块10X7的单面pcb上面DIY M8电源功率管需要外接,还要接大点的散热器,接线不知道是不是稳定,所以……就在往上找了点资料,做了个PCB,特分享给大家: m8.JPG

m8.JPG

刚刚找了个扩流电路,保存起来,嘿嘿: 181733731614.jpg 1112282057c20fa5916ab6a448.jpg 11101112026cafb408144b9d08.png.thumb.jpg


文件更新:原有小板基础上修改了配套主板:
功率管小板.rar (50 KB, 下载次数: 421)

更新一次:20150328:
M8数控电源主板和小板.rar (142.84 KB, 下载次数: 528)

上传一个lay6编辑软件,名字叫Sprint-Layout,也可以自己去百度下载:
我上传的网盘
http://pan.baidu.com/s/1sjynprJ

顺便传一下源文件:(PS:顺便提醒一下,这个包需要解压缩后,才能查看,否则,什么也没有。)
M8电源V7-3.单面.rar (59.24 KB, 下载次数: 480)






评分

参与人数 1一乐金币 +8 收起 理由
zy19860818 + 8 赞一个!

查看全部评分

发表于 2015-3-26 12:53 | 显示全部楼层
谢谢,正缺文件
回复

使用道具 举报

发表于 2015-3-26 20:01 | 显示全部楼层
还有人玩? 我手上貌似还有现成的板子
回复

使用道具 举报

 楼主| 发表于 2015-3-26 20:10 | 显示全部楼层
pur 发表于 2015-3-26 20:01
还有人玩? 我手上貌似还有现成的板子

额……后来居上……捡现成的……

回复

使用道具 举报

发表于 2015-3-26 20:22 | 显示全部楼层
有板子,没液晶屏,单独买个屏不划算!
回复

使用道具 举报

发表于 2015-3-26 23:37 | 显示全部楼层
回复

使用道具 举报

发表于 2015-3-27 00:03 | 显示全部楼层
谢谢,正缺文件
回复

使用道具 举报

发表于 2015-3-27 08:43 | 显示全部楼层
不错的资料,关注一下进展
回复

使用道具 举报

发表于 2015-4-10 21:57 | 显示全部楼层
pur 发表于 2015-3-26 20:01
还有人玩? 我手上貌似还有现成的板子

我以前就是买你的板子,很好,我做了4套出来,唯一就是3055的安装,接线出来麻烦点(焊盘小了点)。请问有电子负载的PCB吗?
回复

使用道具 举报

发表于 2015-4-11 21:46 | 显示全部楼层
christian 发表于 2015-4-10 21:57
我以前就是买你的板子,很好,我做了4套出来,唯一就是3055的安装,接线出来麻烦点(焊盘小了点)。请问 ...

应该还能找到 ,等礼拜一上班你联系我帮找下
回复

使用道具 举报

本版积分规则

QQ|一淘宝店|手机版|商店|一乐电子 ( 粤ICP备09076165号 ) 公安备案粤公网安备 44522102000183号

GMT+8, 2025-12-16 13:37 , Processed in 0.039160 second(s), 31 queries , Gzip On.

Powered by Discuz! X3.5

© 2001-2025 Discuz! Team.

快速回复 返回顶部 返回列表