一乐电子

 找回密码
 请使用微信账号登录和注册会员

QQ登录

只需一步,快速开始

微信扫码登录

手机号码,快捷登录

手机号码,快捷登录

搜索
查看: 5178|回复: 28

[avr] 也谈山寨m8数控负载(M8恒流负载)

[复制链接]
发表于 2015-4-14 00:28 | 显示全部楼层 |阅读模式
本帖最后由  lrxaay 于 2015-4-14 19:40 编辑

单面的,热转印
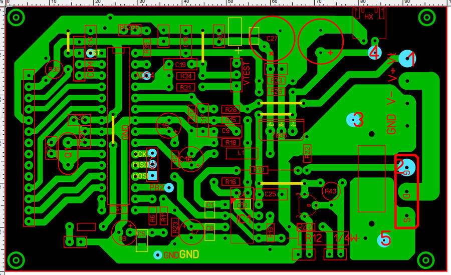
这是主板
1.jpg

功率板需要散热片,利用现成的散热片做的……

这是功率板,电阻均流:
3.jpg

这个也是功率板,用运放均流,“电流跟随”第一级电流:
2.jpg

也可以这样并联:
RVA)2)%BIJ80OP]FCGO]D]R.png
开始加工:

打印和热转印过程没有拍照,见谅:
IMG20150412164848.jpg

阻焊层:(妈的,第一次阻焊层曝光,被我搞得乱七八糟的)
IMG20150410163829.jpg

先焊接底的原件:
IMG20150412230435.jpg

再焊接高点的原件:
IMG20150412205640.jpg


IMG_20150413_181425.jpg.JPG
IMG_20150414_000556.jpg.JPG





把pcb文件附上:
M8电子负载-1失恋玫瑰修改版.rar (160.93 KB, 下载次数: 225)


 楼主| 发表于 2015-4-14 00:28 | 显示全部楼层
本帖最后由  lrxaay 于 2015-4-14 19:31 编辑

外壳搞得我好头疼,是曾经购买的240x160x120的塑料壳子: 4.jpg



忘了曾经是要干嘛来着,在上盖上割了一刀……
5.png



切入正题:

负载板计划这样摆放,侧面放两个风扇,开孔: IMG_20150414_192401.jpg

用铜柱连接:
IMG_20150413_181425.jpg



回复

使用道具 举报

发表于 2015-4-14 08:39 | 显示全部楼层
3楼回复



稍后上传
回复

使用道具 举报

发表于 2015-4-14 09:49 | 显示全部楼层
4楼 趴地板上 稍候上传
回复

使用道具 举报

发表于 2015-4-14 10:24 | 显示全部楼层
5楼回复
一会回来看。
回复

使用道具 举报

发表于 2015-4-14 11:22 | 显示全部楼层
LZ搭个架子就木咧?“也谈?” 你谈的啥啊
回复

使用道具 举报

发表于 2015-4-14 11:49 | 显示全部楼层
7楼围观
稍后补充
回复

使用道具 举报

发表于 2015-4-14 12:24 | 显示全部楼层
8楼等图
稍后回复
回复

使用道具 举报

发表于 2015-4-14 12:35 | 显示全部楼层
9楼进来看图。没图走人
求打赏
回复

使用道具 举报

发表于 2015-4-14 13:15 | 显示全部楼层
10楼端茶杯进来看看动静。
回复

使用道具 举报

本版积分规则

QQ|一淘宝店|手机版|商店|一乐电子 ( 粤ICP备09076165号 ) 公安备案粤公网安备 44522102000183号

GMT+8, 2025-10-30 23:21 , Processed in 0.036454 second(s), 30 queries , Gzip On.

Powered by Discuz! X3.5

© 2001-2025 Discuz! Team.

快速回复 返回顶部 返回列表