一乐电子

 找回密码
 请使用微信账号登录和注册会员

QQ登录

只需一步,快速开始

微信扫码登录

手机号码,快捷登录

手机号码,快捷登录

搜索
查看: 5668|回复: 11

[其他综合] 能给我提供一个电源图纸吗.有变压器60V10可调电源..

[复制链接]
发表于 2015-4-24 19:30 | 显示全部楼层 |阅读模式
能给我提供一个可调电源图纸吗.有变压器60V10可调电源..

变压器

变压器
发表于 2015-4-24 20:35 | 显示全部楼层
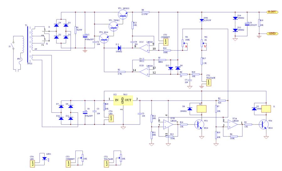
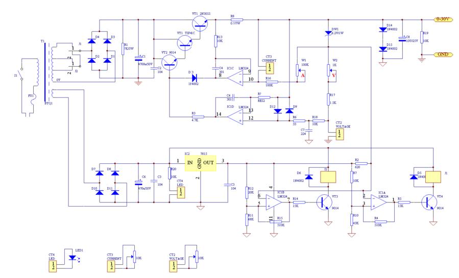
这个变压器有0、14、33、61主绕组,副绕组有双8V双20V,我有个图稍微改动一下就可以用。
仅供您参考,祝您成功。 20100922_63e51aff91c457559cbd00rakaRHFHk3.gif

新可调电源空电源板原理图.gif


PPCB板图
20090223_cd0a15be182627eb335dgcAhwzLXYDL2.jpg

20090223_9cd8809a83c1e056db2bY2Lux7SfrB7x.jpg

20090223_b8d95531e8afc60acc50wpdOWKF4x3Lq.gif

20090223_8a20f9029cd6cacfb04dPdOeH8OeBUtk.gif

20090223_05e9a0c9c71defd3a80344zphcbx73wj.gif


评分

参与人数 1一乐金币 +18 收起 理由
慎华 + 18 很给力!

查看全部评分

回复

使用道具 举报

发表于 2015-4-24 23:19 | 显示全部楼层
这个电源的原理图类似于兆信的电源
回复

使用道具 举报

发表于 2015-4-25 20:47 | 显示全部楼层
本帖最后由 07@20 于 2015-4-25 21:10 编辑
scott331 发表于 2015-4-24 20:35
这个变压器有0、14、33、61主绕组,副绕组有双8V双20V,我有个图稍微改动一下就可以用。
仅供您参考,祝您 ...


回楼上你这两个电路图图纸正确吗?这个电路图适合仿制到时不难。一直没有合适的线性电源郁闷。
回复

使用道具 举报

发表于 2015-4-25 22:14 | 显示全部楼层
07@20 发表于 2015-4-25 20:47
回楼上你这两个电路图图纸正确吗?这个电路图适合仿制到时不难。一直没有合适的线性电源郁闷。

1、此图最先出自长汀无线电论坛。
2、矿石机论坛有人仿制成功。
3、本人没有制作,只是将图纸和PCB板发上仅供参考,对于图纸是否正确菜鸟我也回答不了,论坛专家多,会有定论的。

仅供参考
回复

使用道具 举报

发表于 2015-4-25 23:00 来自手机 | 显示全部楼层
谢谢分享!
回复

使用道具 举报

发表于 2015-4-27 13:21 | 显示全部楼层
2楼的,赞一个·~~~~~~

全套的图纸!
回复

使用道具 举报

发表于 2015-5-24 15:14 | 显示全部楼层
不知道2N3055要改成什么型号的
回复

使用道具 举报

发表于 2015-5-29 09:57 | 显示全部楼层

回复

使用道具 举报

发表于 2021-8-8 23:09 | 显示全部楼层
Thank you for sharing!
回复

使用道具 举报

本版积分规则

QQ|一淘宝店|手机版|商店|一乐电子 ( 粤ICP备09076165号 ) 公安备案粤公网安备 44522102000183号

GMT+8, 2026-4-21 20:57 , Processed in 0.045219 second(s), 32 queries , Gzip On.

Powered by Discuz! X3.5

© 2001-2025 Discuz! Team.

快速回复 返回顶部 返回列表