一乐电子

 找回密码
 请使用微信账号登录和注册会员

QQ登录

只需一步,快速开始

微信扫码登录

手机号码,快捷登录

手机号码,快捷登录

搜索
查看: 1323|回复: 9

[其他综合] [求助帖]哪位高人能讲下原理

[复制链接]
发表于 2015-5-4 10:18 | 显示全部楼层 |阅读模式
本帖最后由 yyhxxnr 于 2015-5-6 10:50 编辑

请管理员删帖吧,问题已经解决了。


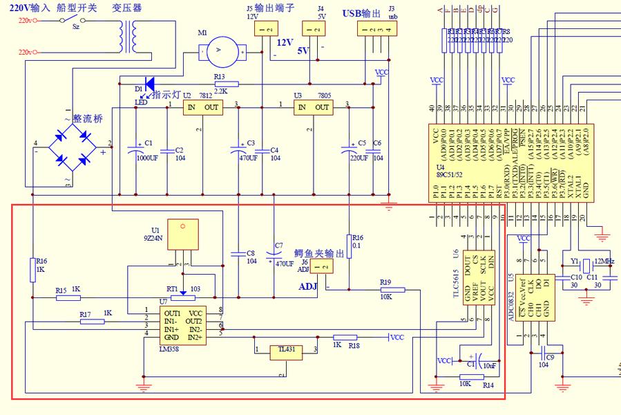
哪位大大能讲下红框内部的原理流程,说就是从单片机输出数字信号开始到鳄鱼夹输出电压的控制流程,主要是想知道TCL5615 、LM358和9Z24N是怎么配合工作的。不剩感激
QQ截图20150504101544.png
 楼主| 发表于 2015-5-4 10:36 | 显示全部楼层
哪位大大能帮个忙?
回复

使用道具 举报

发表于 2015-5-4 10:48 | 显示全部楼层
不懂,帮你顶顶。
回复

使用道具 举报

 楼主| 发表于 2015-5-4 10:50 | 显示全部楼层

哈哈 谢谢

回复

使用道具 举报

发表于 2015-5-4 11:12 | 显示全部楼层
一个数控电源电路?
回复

使用道具 举报

 楼主| 发表于 2015-5-4 11:22 | 显示全部楼层
天使之音 发表于 2015-5-4 11:12
一个数控电源电路?

恩是的 程序代码看懂了 就是不知道 这3个元件是怎么配合的 想知道具体的 每个元件得到单片机输出的电压以后 是怎么工作的 最后输出了0-12V电压
回复

使用道具 举报

发表于 2015-5-4 11:59 | 显示全部楼层
IRF9Z24N  P沟道  55V12A  RDS=0.175

是控制电源的负极。单片机的不同电压控制U1。
回复

使用道具 举报

 楼主| 发表于 2015-5-4 12:09 | 显示全部楼层
天使之音 发表于 2015-5-4 11:59
IRF9Z24N  P沟道  55V12A  RDS=0.175

是控制电源的负极。单片机的不同电压控制U1。

问个小白问题 IRF9Z24N 在这个电路不是接在正极里了 为啥是负极?
回复

使用道具 举报

发表于 2015-5-4 12:17 | 显示全部楼层
yyhxxnr 发表于 2015-5-4 12:09
问个小白问题 IRF9Z24N 在这个电路不是接在正极里了 为啥是负极?

控制正极,需要使用N沟道场效应。

回复

使用道具 举报

 楼主| 发表于 2015-5-4 12:24 | 显示全部楼层
天使之音 发表于 2015-5-4 12:17
控制正极,需要使用N沟道场效应。

那这张原理图的接法没有问题?
回复

使用道具 举报

本版积分规则

QQ|一淘宝店|手机版|商店|一乐电子 ( 粤ICP备09076165号 ) 公安备案粤公网安备 44522102000183号

GMT+8, 2026-2-27 06:13 , Processed in 0.035402 second(s), 30 queries , Gzip On.

Powered by Discuz! X3.5

© 2001-2025 Discuz! Team.

快速回复 返回顶部 返回列表