一乐电子

 找回密码
 请使用微信账号登录和注册会员

QQ登录

只需一步,快速开始

微信扫码登录

手机号码,快捷登录

手机号码,快捷登录

搜索
查看: 2953|回复: 16

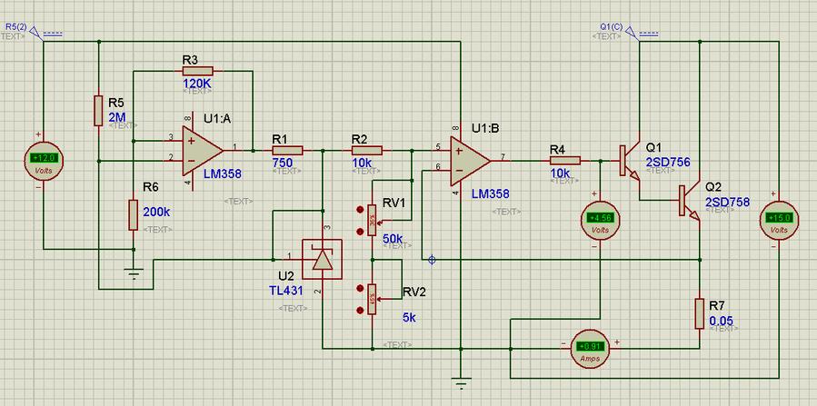
[其他综合] 仿真了个恒流电路,好像不行,请高手们指点哪里不对?

[复制链接]
发表于 2015-6-8 18:09 | 显示全部楼层 |阅读模式
本帖最后由 李增活00 于 2015-6-8 18:12 编辑

11.png 22.png

33.png

44.png
是软件的问题还是电路有问题?实物没做试验
发表于 2015-6-8 18:38 | 显示全部楼层
不知道431上面的电压会不会正常
回复

使用道具 举报

发表于 2015-6-8 19:17 | 显示全部楼层
U1A的2、3脚接反了。

另外你打算做多大的恒流电流?按照图中数值最大电流高达40A,驱动能力不足。
回复

使用道具 举报

 楼主| 发表于 2015-6-8 19:36 | 显示全部楼层
3AG1 发表于 2015-6-8 19:17
U1A的2、3脚接反了。

另外你打算做多大的恒流电流?按照图中数值最大电流高达40A,驱动能力不足。

2.3脚我反过来了也没通过,调节电位器电流表没变化
打算恒流0.01~10A。
回复

使用道具 举报

发表于 2015-6-8 20:07 | 显示全部楼层
李增活00 发表于 2015-6-8 19:36
2.3脚我反过来了也没通过,调节电位器电流表没变化
打算恒流0.01~10A。

你图中的数值做不到10A输出。

把三极管换成大功率NMOS还差不多。

回复

使用道具 举报

 楼主| 发表于 2015-6-8 21:09 | 显示全部楼层
3AG1 发表于 2015-6-8 20:07
你图中的数值做不到10A输出。

把三极管换成大功率NMOS还差不多。

我手头上有4个75NF75,能不能用在这上面?
如果能用又该怎么改电路呢?
谢谢了3AG老师
回复

使用道具 举报

发表于 2015-6-8 21:17 | 显示全部楼层
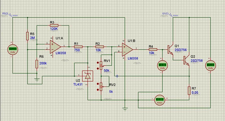
50.JPG
这是我自己试验好的电路。0-27V。 0-10A可调。
仿真软件正常运行实在元器件0误差下的。
建议不要仿真,直接搭电路测试。

回复

使用道具 举报

发表于 2015-6-8 21:24 | 显示全部楼层
这就是网上流传很广的无源电子负载电路图,那个图是用的TL432,你用的431。
这个电路怎么都感觉前面那个运放没有什么用,网上解释前面运放是稳压用的,感觉有点可笑,用了432还需要用运放稳压?
我按后面部分做过,可以用。我把前面运放改成了控制最低放电电压。可以用来给锂电池放电,到最低设定电压时7彩LED闪亮。
回复

使用道具 举报

 楼主| 发表于 2015-6-8 21:26 | 显示全部楼层
gandalf 发表于 2015-6-8 21:17
这是我自己试验好的电路。0-27V。 0-10A可调。
仿真软件正常运行实在元器件0误差下的。
建议不要仿真, ...

谢谢我参考一下,用实物再搭一个试试

回复

使用道具 举报

 楼主| 发表于 2015-6-8 21:35 | 显示全部楼层
chjhuai 发表于 2015-6-8 21:24
这就是网上流传很广的无源电子负载电路图,那个图是用的TL432,你用的431。
这个电路怎么都感觉前面那个运 ...

仿真时前面的那一节2.3脚我调来调去的,出来的结果都差不多。
回复

使用道具 举报

本版积分规则

QQ|一淘宝店|手机版|商店|一乐电子 ( 粤ICP备09076165号 ) 公安备案粤公网安备 44522102000183号

GMT+8, 2025-11-25 09:56 , Processed in 0.036770 second(s), 30 queries , Gzip On.

Powered by Discuz! X3.5

© 2001-2025 Discuz! Team.

快速回复 返回顶部 返回列表