一乐电子

 找回密码
 请使用微信账号登录和注册会员

QQ登录

只需一步,快速开始

微信扫码登录

手机号码,快捷登录

手机号码,快捷登录

搜索
楼主: panyusong

我的全彩立体LED

 火... [复制链接]
发表于 2011-1-3 14:10 | 显示全部楼层
赶紧停下来吧,我以前也考虑过做这个,就是考虑了实际的工程量太大没敢动手。我以前考虑的是8*8*8单色的 ...
fat 发表于 2010-9-24 22:04 https://www.yleee.com.cn/images/common/back.gif



    我最近用雕刻机刻了8块亚克力板,因为放假所以还没焊完,回来想想亚克力板还是有很麻烦的问题,就是用亚克力板做支架的话会发生光线散射的现象。放完假会学校贴图上来看看。
LED CLUB.JPG

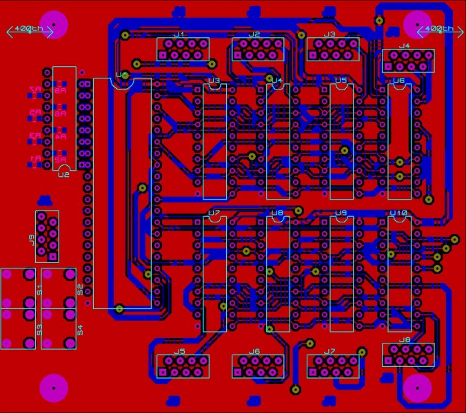
pcb

pcb
回复

使用道具 举报

发表于 2011-1-3 22:19 | 显示全部楼层
能不能把这个电路发给我啊  purefriendsky@163.com  谢谢啊
回复

使用道具 举报

 楼主| 发表于 2011-1-4 01:43 | 显示全部楼层
本帖最后由 panyusong 于 2011-1-4 01:51 编辑

回复 41# ggrarea
直接用LED的管脚支撑,8*8*8的没问题
8.jpg 10.JPG
9.jpg 1.jpg
回复

使用道具 举报

发表于 2011-1-4 09:16 | 显示全部楼层
吃了饭没事干.竟然玩这些无聊的东西,浪费时间,失败。多想想怎样把自己的事业搞好点,多拿点工资吧!
回复

使用道具 举报

发表于 2011-1-4 11:22 | 显示全部楼层
吃了饭没事干.竟然玩这些无聊的东西,浪费时间,失败。多想想怎样把自己的事业搞好点,多拿点工资吧!
6sfmwd 发表于 2011-1-4 09:16 https://www.yleee.com.cn/images/common/back.gif



    你这种傻X多了科技才发展不起来
回复

使用道具 举报

 楼主| 发表于 2011-1-4 19:03 | 显示全部楼层
到电子贴说这种话!!!!!!!!
真是SB一个。。。。。。。。。。。
回复

使用道具 举报

发表于 2011-1-4 21:26 | 显示全部楼层
楼主在学校还可以有时间做这个,等工作了就没时间了,所以应该坚持下去。
回复

使用道具 举报

发表于 2011-1-9 23:42 | 显示全部楼层
这个有点夸张了吧..
回复

使用道具 举报

发表于 2011-1-15 13:38 | 显示全部楼层
驱动感觉难搞  佩服楼主的毅力
回复

使用道具 举报

发表于 2011-3-16 16:24 | 显示全部楼层
二维成三维敢想
回复

使用道具 举报

本版积分规则

QQ|一淘宝店|手机版|商店|一乐电子 ( 粤ICP备09076165号 ) 公安备案粤公网安备 44522102000183号

GMT+8, 2025-11-24 04:25 , Processed in 0.037668 second(s), 27 queries , Gzip On.

Powered by Discuz! X3.5

© 2001-2025 Discuz! Team.

快速回复 返回顶部 返回列表