一乐电子

 找回密码
 请使用微信账号登录和注册会员

QQ登录

只需一步,快速开始

微信扫码登录

手机号码,快捷登录

手机号码,快捷登录

搜索
查看: 4038|回复: 13

[其他综合] 测绘了一个24v锂电充电器,看不明白,不会改电压,求教

[复制链接]
发表于 2015-7-7 21:58 | 显示全部楼层 |阅读模式
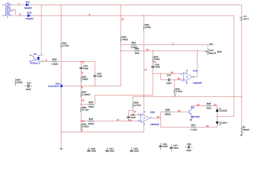
照着PCB画了次级部分,省掉了几个电容没画,LM393的U1A部分和431部分看不明白,不知道怎么改为36V充电。
可能画错了,请指教。

29.png



 楼主| 发表于 2015-7-7 22:01 | 显示全部楼层
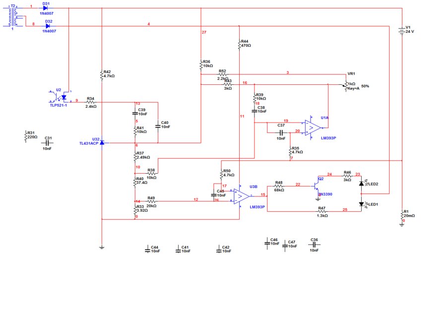
29pcb.png
这个是大致按PCB位置画的
回复

使用道具 举报

 楼主| 发表于 2015-7-7 22:02 | 显示全部楼层
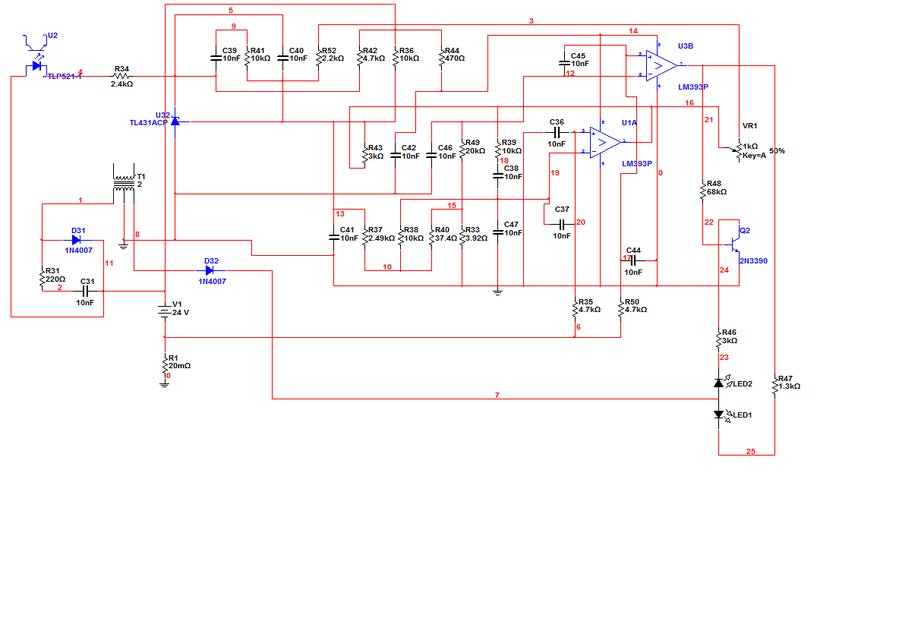
pcb.png

PCB图,变压器和393拆掉了
回复

使用道具 举报

发表于 2015-7-8 09:21 | 显示全部楼层
本帖最后由 07@20 于 2015-7-8 09:24 编辑

楼主绘制功夫不错!改成36V,变压器也要动后面也要改动,没那么好的技术还是不要动的好,弄不好就炸机了。马哥现成的吧!
回复

使用道具 举报

发表于 2015-7-8 15:51 | 显示全部楼层

楼主,
抄版的水平不错!
回复

使用道具 举报

发表于 2015-7-20 19:31 | 显示全部楼层
调VR1
电压变化范围是多少?
回复

使用道具 举报

发表于 2015-7-20 19:37 | 显示全部楼层
先换VR1
不达标在
R52
R43
回复

使用道具 举报

 楼主| 发表于 2015-7-21 13:51 | 显示全部楼层
xxxx7 发表于 2015-7-20 19:31
调VR1
电压变化范围是多少?

调VR1大概能到30多一点,不超过31V。
这个电路我看不明白,两个393的2部分都是接了检流电阻
回复

使用道具 举报

发表于 2015-7-23 15:34 | 显示全部楼层
keetian 发表于 2015-7-21 13:51
调VR1大概能到30多一点,不超过31V。
这个电路我看不明白,两个393的2部分都是接了检流电阻

你没要求改电流,检流部分不用管它。
你将VR1 换成5K可调的试试看
回复

使用道具 举报

发表于 2015-7-23 16:55 | 显示全部楼层
技术不错
回复

使用道具 举报

本版积分规则

QQ|一淘宝店|手机版|商店|一乐电子 ( 粤ICP备09076165号 ) 公安备案粤公网安备 44522102000183号

GMT+8, 2025-11-25 07:01 , Processed in 0.041664 second(s), 30 queries , Gzip On.

Powered by Discuz! X3.5

© 2001-2025 Discuz! Team.

快速回复 返回顶部 返回列表