一乐电子

 找回密码
 请使用微信账号登录和注册会员

QQ登录

只需一步,快速开始

微信扫码登录

手机号码,快捷登录

手机号码,快捷登录

搜索
查看: 1369|回复: 7

[其他综合] 烦请3AG1老师帮看该电路有什么问题

[复制链接]
发表于 2015-8-3 18:47 | 显示全部楼层 |阅读模式
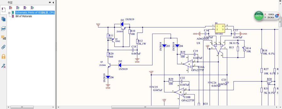
老师现在遇到问题不能解决了.能不能抽时间帮我看看.前段时间做数控电源,取3GA1老师功率部分图纸.
yyyyyyyyyyyyyyyyyyyyyyyyyy.gif



现在做出来的的电路可以调节电压,但是不能恒流.


这是我的图纸 2345截图20150803184501.jpg


原图在附件

可调电源_CPU.pdf

901.78 KB, 下载次数: 59, 下载积分: 一乐金币 -1

发表于 2015-8-4 08:26 | 显示全部楼层
不能用 ad620
回复

使用道具 举报

 楼主| 发表于 2015-8-4 10:50 | 显示全部楼层

为什么不能用这个运放?求解答
回复

使用道具 举报

发表于 2015-8-4 11:06 | 显示全部楼层

还是按照原图,
使用LM358.

分立元件电路,参数都是计算匹配好的。
3AG1也是搭电路测试过,
遵照原设计选器件吧。
回复

使用道具 举报

发表于 2015-8-4 13:14 | 显示全部楼层
376220024 发表于 2015-8-4 10:50
为什么不能用这个运放?求解答

共模电压超范围!
回复

使用道具 举报

发表于 2015-8-4 22:41 | 显示全部楼层
用AD620高端电流取样,你这个电路无法满足运放的共模输入要求。
回复

使用道具 举报

 楼主| 发表于 2015-8-5 19:44 | 显示全部楼层
3AG1 发表于 2015-8-4 22:41
用AD620高端电流取样,你这个电路无法满足运放的共模输入要求。

老师.应该怎么改,或用什么元件.
回复

使用道具 举报

发表于 2015-8-5 22:02 | 显示全部楼层
你这个电路不好改。
即使换成高端取样的专用IC,稳定性也不好解决。
回复

使用道具 举报

本版积分规则

QQ|一淘宝店|手机版|商店|一乐电子 ( 粤ICP备09076165号 ) 公安备案粤公网安备 44522102000183号

GMT+8, 2026-2-27 04:37 , Processed in 0.033699 second(s), 28 queries , Gzip On.

Powered by Discuz! X3.5

© 2001-2025 Discuz! Team.

快速回复 返回顶部 返回列表