一乐电子

 找回密码
 请使用微信账号登录和注册会员

QQ登录

只需一步,快速开始

微信扫码登录

手机号码,快捷登录

手机号码,快捷登录

搜索
查看: 5122|回复: 16

[其他DIY] 通用控制器——基于STM8,通用开关量控制器

[复制链接]
发表于 2015-8-25 16:55 | 显示全部楼层 |阅读模式
本帖最后由 rainyuoko 于 2015-8-26 12:57 编辑

首发于我的个人网站http://www.lifewieller.com/
这个是之前做测试工装的,之前的版本有点小问题,改正后发出
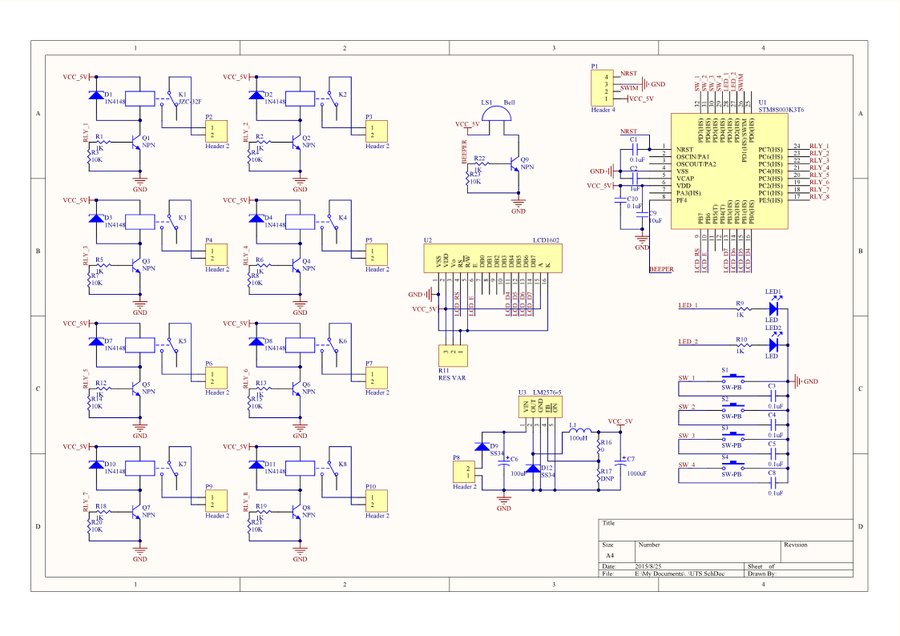
基于STM8制作,输入为9~30V直流,可以实现定时控制、逻辑控制功能,使用内部EEPROM可实现计数、参数保存等功能。硬件方面,具有4个按键,2LED灯,1602液晶,蜂鸣器,8路独立控制继电器,可以编程实现独立控制或联合控制。公布的有两个程序,一个是独立控制程序,可独立控制每个继电器开关时间,一个是联控程序,所有继电器同时开关,可累计开关次数,带断点记忆功能。程序代码使用MIT协议授权。
原理图和程序可到QQ群:470318153下载
附上原理图,pcb和元件清单
DSC_0468.jpg

DSC_0471.jpg

1.png

2.png

3.png


Universal Timer Switch.rar (4.54 MB, 下载次数: 298)

发表于 2015-8-25 18:29 | 显示全部楼层
不错,看上去挺漂亮!
回复

使用道具 举报

发表于 2015-8-25 20:00 | 显示全部楼层
开源,真正了不起!!!
回复

使用道具 举报

发表于 2015-8-26 07:29 | 显示全部楼层
真正了不起!!
回复

使用道具 举报

发表于 2015-9-15 17:04 | 显示全部楼层
不错的资料,谢谢分享
回复

使用道具 举报

发表于 2015-12-29 23:19 | 显示全部楼层
看起来高大上
回复

使用道具 举报

发表于 2016-2-27 09:49 | 显示全部楼层
了不起啊
回复

使用道具 举报

发表于 2016-9-2 22:31 | 显示全部楼层
真正了不起!!
回复

使用道具 举报

发表于 2016-9-2 22:45 | 显示全部楼层
群号码是不是搞错了?查无此群哦
回复

使用道具 举报

发表于 2016-9-4 16:13 | 显示全部楼层
接线端子设计不合理,有隐患
回复

使用道具 举报

本版积分规则

QQ|一淘宝店|手机版|商店|一乐电子 ( 粤ICP备09076165号 ) 公安备案粤公网安备 44522102000183号

GMT+8, 2026-4-21 20:56 , Processed in 0.041429 second(s), 30 queries , Gzip On.

Powered by Discuz! X3.5

© 2001-2025 Discuz! Team.

快速回复 返回顶部 返回列表