一乐电子

 找回密码
 请使用微信账号登录和注册会员

QQ登录

只需一步,快速开始

微信扫码登录

手机号码,快捷登录

手机号码,快捷登录

搜索
查看: 4038|回复: 10

首发一乐:白光474吸锡器电路图兼简述原理

[复制链接]
发表于 2015-9-13 17:32 | 显示全部楼层 |阅读模式
如题,自己爬图的,可能有极少的标记错误,绝无大错。


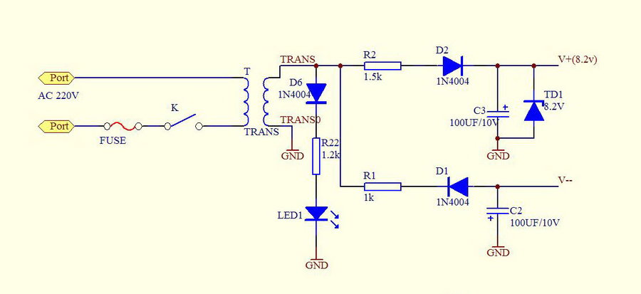
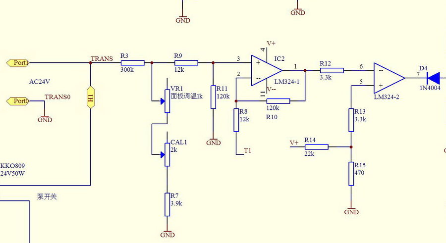
1.      电路框图

1.1电源部分:a.正负电源:V+ 主要由R2\D2\TD1及滤波电容C3组成;实际测量7.5VV--主要有R1\D1及滤波电容C2组成,实际测量-9.0V

b.为加热丝提供的,及经整流后驱动泵的AC24V

1.2震荡电路:主要由LM324-3及外围元件组成,其中周期由R19C1充电及R18\D5放电等决定;

1.3信号取样放大电路:LM324-1\LM324-2及其外围元件;取样电阻R6

1.4可控硅控制驱动电路:主要是C1701C

2.工作原理

C1701CIC1)的1脚是一个内部的基准电压输出(-4.0v),34脚是一个比较器的 -+输入端子,即通过D4\D3D”之后的逻辑电平,再与其内部基准“比较”,当4脚“低”时(即D4D3其一阴极“低”),IC16脚输出过零触发脉冲,控制TR1导通,使白光809手柄的加热丝通过图中“TRANS(PCB上标记,下同)---H1---手柄加热丝---TR1T2---T1---R6---地(自定义)。这个过程反之就是负半周的工作原理。开始加热时,加热丝流经的电流会在R6上形成一个反馈电压,经R8后送至LM324-1的负反馈端2脚,与3(面板温度设定有关)脚、5脚比较,最终在7脚给出“低”;这个“低”信号保持加热状态继续;随着加热时间加长,与加热丝串在一起的热偶电阻增大,加热电流减小,在R6上电压降低,最终在LM324-27脚输出“高”,当D3阴极也在“高”的阶段,就停止加热。

而一旦停止加热,通过R6取样的电压将使LM324-27脚输出“锁死”在“高”状态,这将导致无法再加热,为使加热回路重新加热,在R6上建立一个“高”的电压,解锁LM324-27脚输出的“高”,设计者设计了一个由LM324-3及其外围元件构成低频振荡电路。它定期在D3阴极输出“低”状态,强制IC1启动,在6脚输出触发脉冲,建立R6上的电压,以供LM324-1\LM324-2判断,一旦该电压“高于”设定,说明加热丝“冷”了,需加热,即使LM324-27脚输出“低”,完成温度控制过程。

自绘白光474.jpg

评分

参与人数 1一乐金币 +10 收起 理由
sodohe + 10 很给力!

查看全部评分

发表于 2015-9-13 17:57 | 显示全部楼层
麻烦LZ上个高清的原理图,谢谢,正想学习一下HAKKO的吸锡器
回复

使用道具 举报

 楼主| 发表于 2015-9-13 18:47 | 显示全部楼层
sodohe 发表于 2015-9-13 17:57
麻烦LZ上个高清的原理图,谢谢,正想学习一下HAKKO的吸锡器

不会其它方式整图,只好裁成单块了,将就看吧

IC1局部.jpg
泵驱动电路.jpg
比较控制.jpg
电源部分.jpg
状态巡查振荡器.jpg

评分

参与人数 1一乐金币 +30 收起 理由
sodohe + 30 热人助人,谢谢

查看全部评分

回复

使用道具 举报

发表于 2015-9-13 19:30 | 显示全部楼层
ylwwp 发表于 2015-9-13 18:47
不会其它方式整图,只好裁成单块了,将就看吧

可以直接用smart pdf导出
回复

使用道具 举报

发表于 2015-9-13 20:40 | 显示全部楼层
学习一下  感谢楼主的辛勤劳动
回复

使用道具 举报

发表于 2015-9-13 22:02 来自手机 | 显示全部楼层
感谢楼主分享。这是不是也是白光t12的原理?
回复

使用道具 举报

 楼主| 发表于 2015-9-13 22:33 | 显示全部楼层
chjj0 发表于 2015-9-13 22:02
感谢楼主分享。这是不是也是白光t12的原理?

白光的T12没研究过,不好揣测,但白光的936看过几张图,由于爬的乱或有明显错,看不出头绪,有一点可以肯定:与白光474的控制不一样。观察双向可控硅与加热丝、AC24V电源回路,白光936(包括白光T12)少了电压取样电阻(在白光474里是串在TI极的R6 0.15欧姆),其次,白光474的设计必须有个能“唤醒”加热的电路---LM324-3为核心的低频振荡器,没这部分,当从R6取回的是“低”电压(未加热、停止加热)时,回路无法启动加热。这部分电路我也很少见,通常是取样“低”启动,而该设计是“高”启动。
回复

使用道具 举报

发表于 2015-9-14 06:32 | 显示全部楼层
楼主有白光700?
回复

使用道具 举报

 楼主| 发表于 2015-9-14 07:39 | 显示全部楼层
佳美 发表于 2015-9-14 06:32
楼主有白光700?

抱歉,没有白光700
回复

使用道具 举报

发表于 2015-9-14 17:47 | 显示全部楼层
有一块闲置的474控制板,需要的联系!
客官来玩啊。
回复

使用道具 举报

本版积分规则

QQ|一淘宝店|手机版|商店|一乐电子 ( 粤ICP备09076165号 ) 公安备案粤公网安备 44522102000183号

GMT+8, 2025-12-17 12:14 , Processed in 0.042284 second(s), 35 queries , Gzip On.

Powered by Discuz! X3.5

© 2001-2025 Discuz! Team.

快速回复 返回顶部 返回列表