一乐电子

 找回密码
 请使用微信账号登录和注册会员

QQ登录

只需一步,快速开始

微信扫码登录

手机号码,快捷登录

手机号码,快捷登录

搜索
查看: 9173|回复: 17

忙活两天终于把华为的手机屏给驱动了,

[复制链接]
发表于 2015-10-17 19:28 | 显示全部楼层 |阅读模式
把坛友的程序改成汇编的了,好像是18066569367坛友,在此表示感谢!
7 ?, n9 T* ?5 l5 |5 ^+ r我没学过编程,就是自己玩玩,汇编毫无章法,让大家见笑了。 ST7565液晶.rar (5.29 KB, 下载次数: 272)
5 o" g- N/ E. S3 \- [: ]2 b: m" X# H' y7 M& {/ r3 Y( c
3 X& w9 X$ |  j3 N! e

9 a6 l# Y' r% \0 Y* K5 J4 G8 b$ U' R
9 P, r5 G* L; N8 S" t. ^# z8 d8 R( j% o# n5 z- |  f: A* Z

5 N- j1 d4 s2 a% i7 F" H; N 1.jpg
6 y& Q' M9 j# q! t% V0 u6 E
, G" j" e% N# ]3 R. a; r7 Y
- o' t- N4 N$ e5 ?/ D! h* C+ K
发表于 2015-10-17 19:38 | 显示全部楼层
高手
回复

使用道具 举报

发表于 2015-10-17 19:40 | 显示全部楼层
期待能够串行驱动
回复

使用道具 举报

 楼主| 发表于 2015-10-17 19:47 | 显示全部楼层
本帖最后由 老弹弓 于 2015-10-17 20:00 编辑
* \1 L; q* h0 i! _! g4 V4 I2 k
roamer 发表于 2015-10-17 19:40
" I7 p" ~4 O5 D3 {4 v: m期待能够串行驱动

0 ~, `" i, G0 p6 ]; ^自己做pcb 太麻烦了 有空再试试HC164 串行驱动,貌似164 只需要三个管脚,  另外我考虑,与其增加一个芯片 还不如直接把单片机换成44脚(如果是打样制作pcb的话)体积小管脚多,何必再去找麻烦?, \. B/ i1 v+ e, D' l3 x/ l
1.jpg 2 X0 M8 m4 U/ n0 U9 b

" B; ^9 I: a2 B: f/ t* C- `' L8 r0 y; b1 v9 [& P
回复

使用道具 举报

发表于 2015-10-17 20:19 | 显示全部楼层
本帖最后由 zhqsoft 于 2015-10-17 20:22 编辑
0 }+ G, B. X3 f" s, C& i
老弹弓 发表于 2015-10-17 19:475 ?- R% u% f2 Y3 h! N
自己做pcb 太麻烦了 有空再试试HC164 串行驱动,貌似164 只需要三个管脚,  另外我考虑,与其增加一个芯 ...
: |! N2 a* D1 G$ T1 w0 y2 _
其实吧一般4边角的都够。就怕stm那种20pin的。屏用了剩下的都不能好好用了。# n3 C# U7 \# {+ q8 g) B
/ K( k. d& ^$ ^, W
不知道HC164串行和平时的程序兼容否。要是兼容的话倒是可以搞一批背板来用。3 k& C# v1 p; b9 ^

2 o! k; _# e. b6 ~  Q要是必须程序改的话确实还不如直接用了。13IO驱其实也不是很多啦。
; o9 a1 @* v! O' o$ O
2 n) Z! C& w  l* l! s: s我都考虑用单片机来做转换背板了。
3 X$ [& y# c  r4 |4 l0 t" z! l' B$ Q2 `
回复

使用道具 举报

发表于 2015-10-17 20:55 | 显示全部楼层
roamer 发表于 2015-10-17 19:40; _+ C. O# @$ V7 x
期待能够串行驱动

3 D8 T; r' u! x4 O( u. M串行驱动是不行的,P/S脚没有引出来
8 U1 o& O5 @& h- A5 l" f  I) L
回复

使用道具 举报

发表于 2015-10-17 20:56 | 显示全部楼层
zhqsoft 发表于 2015-10-17 20:19, g7 |3 S) I5 a2 w
其实吧一般4边角的都够。就怕stm那种20pin的。屏用了剩下的都不能好好用了。
0 M" C! h6 s( ]  c7 k4 \* I% o7 K
不知道HC164串行和 ...

0 Q' @, c7 Z" h# i20脚的单片机也够用,这屏10-11个IO就可以了  d) N5 _2 r0 {' p: J/ h& I0 W8 _; [2 V7 n
回复

使用道具 举报

发表于 2015-10-18 07:29 | 显示全部楼层
谢谢楼主的代码,我有10片这个,啥时候有时间了试试。
回复

使用道具 举报

发表于 2015-10-18 18:10 | 显示全部楼层
本帖最后由 sdf15937 于 2015-10-18 18:24 编辑
* Y, M& E4 W) V. r+ ^5 x6 J% U2 J
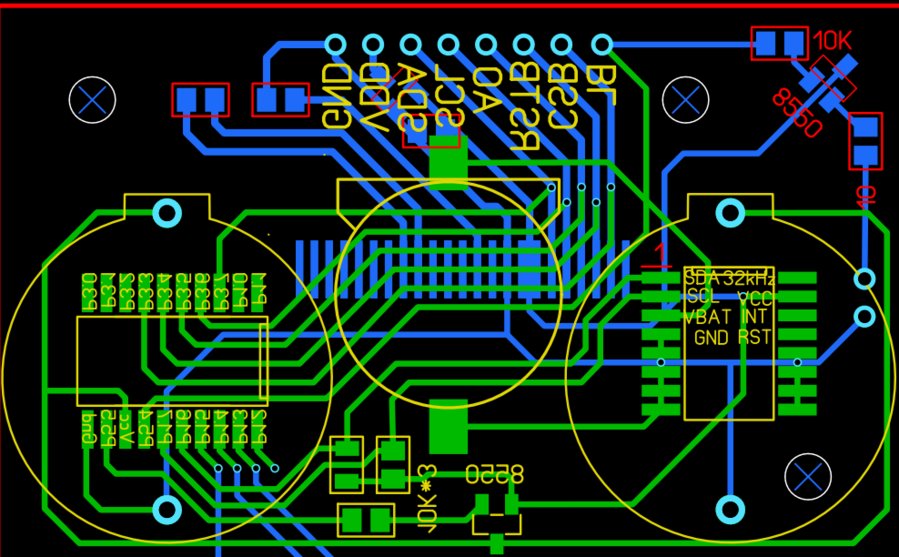
9 ], a% T' h& q9 x! U不知道各位觉得这个PCB如何? QQ截图20151018175843.png QQ截图20151018180818.png ! f5 o9 g0 g. e$ \0 q
准备用锂电池供电的,microUSB充电,STC15W系列单片机(因为宽电压,还有内部基准),DS3231,DS18B20
! p: d/ H* F1 m( B, S. gK1~K3都接了中断,所以都可以从掉电模式唤醒。
/ T4 o2 L- p2 c8 u3 `4 L! B3231,屏幕,18B20由一个8550控制开关,背光有一个8550独立的开关- Z: o5 t5 ~( P) M
还有一个8550控制锂电池充电(用一个二极管和电阻,属于傻冲。但是受单片机控制)9 C3 R  y5 U+ L/ ~  j0 |# Y8 _
一个IO检测USB口电压(用来判断是否具备充电的条件)
. e3 s7 S& ]( ? QQ截图20151018175906.png " X2 w3 \/ l  u1 c; T/ I
% Q; V- W& U3 g' _, e

  D5 Q8 [3 L& {& V& `: g  q
回复

使用道具 举报

发表于 2015-10-18 18:17 | 显示全部楼层
QQ截图20151018181718.png 长条的那个还没想好,不过已经准备用两个CR2032供电了5 y1 K' {1 @- \. H8 Q& A- Y* i4 o
回复

使用道具 举报

本版积分规则

QQ|一淘宝店|手机版|商店|一乐电子 ( 粤ICP备09076165号 ) 公安备案粤公网安备 44522102000183号

GMT+8, 2025-10-27 12:35 , Processed in 0.040147 second(s), 30 queries , Gzip On.

Powered by Discuz! X3.5

© 2001-2025 Discuz! Team.

快速回复 返回顶部 返回列表