一乐电子

 找回密码
 请使用微信账号登录和注册会员

QQ登录

只需一步,快速开始

微信扫码登录

手机号码,快捷登录

手机号码,快捷登录

搜索
查看: 1008|回复: 5

请教个延时电路故障问题

[复制链接]
发表于 2015-11-2 17:39 | 显示全部楼层 |阅读模式
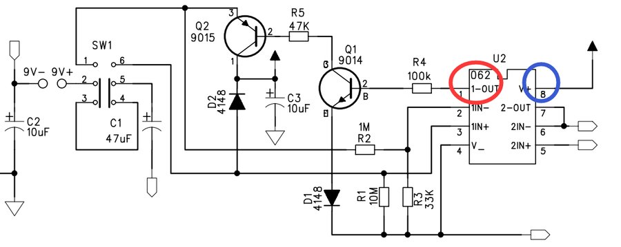
手持万用表中一个延时开关电路。现在是电源开后,万用表主芯片供电电压迅速1秒内从大概3、4V降为零,正常应该是7.5V左右并延时15分钟左右。延时电路图如下
QQ图片20151102172425.png

分析了下,大概是电源关状态下,给C1充满点,然后开电源后,C1通过10M电阻放电,这个电压和电池电压1M和33K分压点电压进行比较,低于的时候,TL062输出低电平关断9014,进而也关断9015。这样运放的供电电压也会被关断,从而会比较省电。
通过把1脚连接到9V,就能正常开关电源了。这我觉得Q1和Q2应该没坏。把8脚连接到9V后,一开机1脚能正常输出高电平,那运放应该也没坏。怀疑定时电容C1有问题,结果换了个还是老故障。简单在线测了下2个4148也是正常。这就没辙了,哪位朋友帮忙看看,可能故障是在哪里?先谢了
发表于 2015-11-2 18:24 | 显示全部楼层
那个黑剑头后边应该接了很多用电设备,无论哪个的耗电增大了,都可能出现这种情况吧?

感觉这么改改应该会好……
172703grsfj5jfsssj16if_png_thumb.jpg

再一个感觉U2的567脚这么接不好。
回复

使用道具 举报

 楼主| 发表于 2015-11-2 21:20 | 显示全部楼层
本帖最后由 hzmsn 于 2015-11-2 21:22 编辑

嗯,先修好。测试下看看。好像从整体电路看,黑色箭头处供电的就一个TL062运放。其他电从D1 正极走的
回复

使用道具 举报

发表于 2015-11-3 11:26 | 显示全部楼层
是不是开关接触不好了,先换一个试试
回复

使用道具 举报

发表于 2015-11-3 14:45 | 显示全部楼层
那个C3电容性能是否良好啊?
回复

使用道具 举报

 楼主| 发表于 2015-11-3 17:57 | 显示全部楼层
多谢几位了,现在烙铁不在身边,接下来拆件一个一个测过去。
回复

使用道具 举报

本版积分规则

QQ|一淘宝店|手机版|商店|一乐电子 ( 粤ICP备09076165号 ) 公安备案粤公网安备 44522102000183号

GMT+8, 2026-4-6 16:32 , Processed in 0.039525 second(s), 27 queries , Gzip On.

Powered by Discuz! X3.5

© 2001-2025 Discuz! Team.

快速回复 返回顶部 返回列表