一乐电子

 找回密码
 请使用微信账号登录和注册会员

QQ登录

只需一步,快速开始

微信扫码登录

手机号码,快捷登录

手机号码,快捷登录

搜索
查看: 4269|回复: 9

[其他综合] 发个220v交流过零检测,供大家参考.

[复制链接]
发表于 2015-11-5 16:57 | 显示全部楼层 |阅读模式
本帖最后由 guicai 于 2015-11-5 17:01 编辑

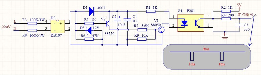
此电路 本人已经小批量应用,网友如需套用,请充分实验论证,发现不对的地方,请在此公开讨论,共同学习.
220ling_1.JPG
发表于 2015-11-5 18:26 | 显示全部楼层
顶一下 不错的电路 我有时候从次级取过零  不知道影响延迟不~~~~~~~
回复

使用道具 举报

发表于 2015-11-5 18:31 | 显示全部楼层
一般都用非隔离的
回复

使用道具 举报

发表于 2015-11-5 18:48 | 显示全部楼层
用了整流桥,不是真正意义上的0点啦。
回复

使用道具 举报

发表于 2015-11-5 19:03 | 显示全部楼层
楼主能否发个示波器的图

另外与这个相比效果如何
回复

使用道具 举报

发表于 2015-11-5 19:08 | 显示全部楼层
8055 发表于 2015-11-5 18:48
用了整流桥,不是真正意义上的0点啦。

真正的零点怎么检测啊?
回复

使用道具 举报

 楼主| 发表于 2015-11-5 19:51 | 显示全部楼层
示波器 测过,当时没有抓图,相位几乎没有 提前或者 延迟(当然 也有可能是设备太差 ,亦或我水平不高 没看出来) ,再说我觉得 1ms的同步宽度 对我的应用来说 已经很好了,就没有深究
回复

使用道具 举报

发表于 2015-11-5 21:58 | 显示全部楼层
有一个电源网,上面有并网发电的图纸,那个过零检测电路好像不错
http://www.dsp-power.com/forum.php
回复

使用道具 举报

发表于 2015-11-6 07:43 来自手机 | 显示全部楼层
楼上直接发图的链接,一个网站的链接找起来太难
回复

使用道具 举报

发表于 2015-11-7 01:04 | 显示全部楼层
我做的过零都是市电通过大电阻分压直接进单片机的。
回复

使用道具 举报

本版积分规则

QQ|一淘宝店|手机版|商店|一乐电子 ( 粤ICP备09076165号 ) 公安备案粤公网安备 44522102000183号

GMT+8, 2026-3-25 20:59 , Processed in 0.037702 second(s), 30 queries , Gzip On.

Powered by Discuz! X3.5

© 2001-2025 Discuz! Team.

快速回复 返回顶部 返回列表