一乐电子

 找回密码
 请使用微信账号登录和注册会员

QQ登录

只需一步,快速开始

微信扫码登录

手机号码,快捷登录

手机号码,快捷登录

搜索
查看: 1965|回复: 7

[其他综合] 分享全范围高端检流电路一枚,有兴趣来看看

[复制链接]
发表于 2015-11-5 22:33 | 显示全部楼层 |阅读模式
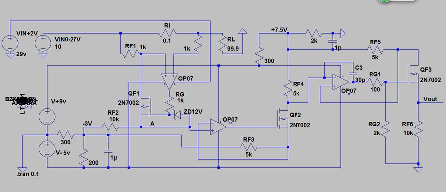
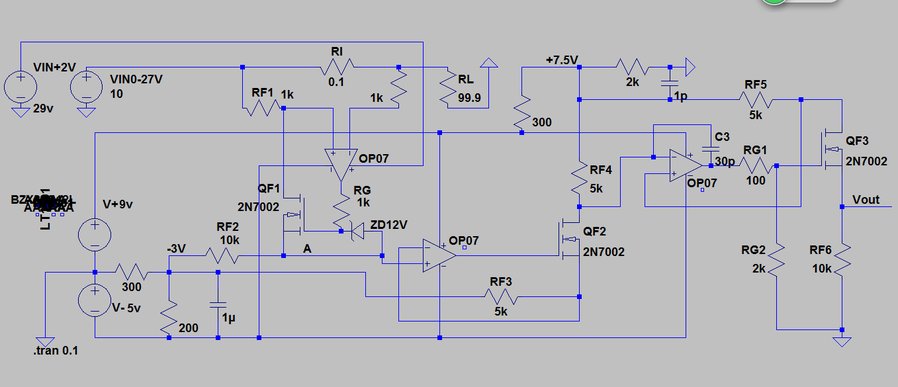
QQ图片20151105220853.png
原理上来说误差主要取决于运放失调电压,输入偏置电流与第一个运放输出那个保护mos的稳压二极管的漏电流
最左面的运放负责把高共模电压下检流电阻上的差模电压放大后取到一个负电位缓冲电压上,
这样做的目的是支持低至0v的共模电压.
之后第二级运放负责把负电位经过放大后等比于检流电阻的电压取到高于VOUT满量程的正电位缓冲上,以供输出使用
第三级则是一个普通的高测检流,因为正缓冲电压永远大于输出电压,则可以稳定输出等比于检流电阻的信号出来

一般来说第二第三级可以用加法器之类的代替,不过需要稳定的基准电压,而且输入到运放的电压会缩小.而以上电路则不然,只需要几个相对好些的反馈电阻就可以实现相当高的精度


发表于 2015-11-5 22:39 | 显示全部楼层
今天拆笔记本主板拆到一颗 MAX4172.。。。。。。。
回复

使用道具 举报

 楼主| 发表于 2015-11-5 23:48 | 显示全部楼层
本帖最后由 384065902 于 2015-11-5 23:50 编辑
zhqsoft 发表于 2015-11-5 22:39
今天拆笔记本主板拆到一颗 MAX4172.。。。。。。。

额,你这芯片误差和输入范围........我这图做运放好电阻温飘小做万分之x精度理论上都可以.一般来说高测检流共模输入扩到0v或以下特别难,再然后就是精度
也很难做高
回复

使用道具 举报

发表于 2015-11-6 10:11 来自手机 | 显示全部楼层
这电路也太复杂了
回复

使用道具 举报

发表于 2015-11-6 10:27 | 显示全部楼层
太复杂没必要,还是用芯片比较省事,
回复

使用道具 举报

发表于 2015-11-6 11:22 | 显示全部楼层
留个爪印
回复

使用道具 举报

发表于 2015-11-6 11:44 来自手机 | 显示全部楼层
五毛钱,3个元件搞定了。
Screenshot_2015-11-06-11-43-36.png
回复

使用道具 举报

发表于 2015-11-6 12:43 | 显示全部楼层
mx3B81.png
回复

使用道具 举报

本版积分规则

QQ|一淘宝店|手机版|商店|一乐电子 ( 粤ICP备09076165号 ) 公安备案粤公网安备 44522102000183号

GMT+8, 2025-11-25 04:42 , Processed in 0.039946 second(s), 28 queries , Gzip On.

Powered by Discuz! X3.5

© 2001-2025 Discuz! Team.

快速回复 返回顶部 返回列表