一乐电子

 找回密码
 请使用微信账号登录和注册会员

QQ登录

只需一步,快速开始

微信扫码登录

手机号码,快捷登录

手机号码,快捷登录

搜索
查看: 8145|回复: 21

沈老师的32*80双色屏资料贴

  [复制链接]
发表于 2010-11-23 16:02 | 显示全部楼层 |阅读模式
出货贴在这里:https://www.yleee.com.cn/viewthr ... &extra=page%3D1

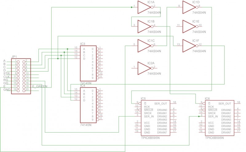
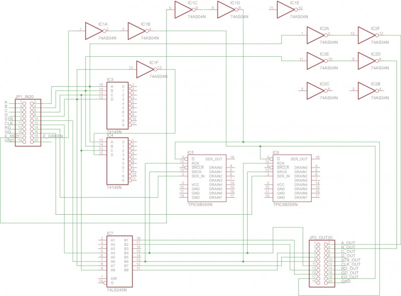
该屏由上下两个16*80屏组成,上下屏可独立使用。整个屏有4片74LS145,4片74LS04,2片74HC245,40片TPIC6B595,32片TIP147,模块红绿双色共阳。

半个屏16*80电路暂分析如下:
两片145负责行选,第一片74LS145直接接A/B/C/D负责上面8行。第二片74LS145 ABC直接,D经74LS04反向后接12脚D,负责选通下面8行。

列由TPIC6B595级联,串进并出控制。第一片的第3脚SERIN接RD,18脚SEROUT级联后面的595第3脚。其中,负责红色的10片595,第9却选通信号,由接口上的左边E信号经74LS04的两个非门(5=>6接9=>8)控制,负责绿色的10片595,第9却选通信号,由接口上的右边E信号经74LS04的两个非门(1=>2接3=>4)控制。

sch_small2.jpg

DSCN0052.jpg

DSCN0044.jpg

DSCN0045.jpg

评分

参与人数 2一乐金币 +20 收起 理由
litchiate + 10 ++
shqi2003 + 10 资料贴加分!!

查看全部评分

 楼主| 发表于 2010-11-23 16:03 | 显示全部楼层
本帖最后由 gumpcn 于 2010-12-1 14:55 编辑

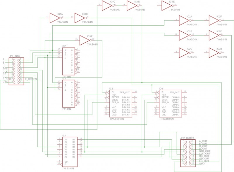
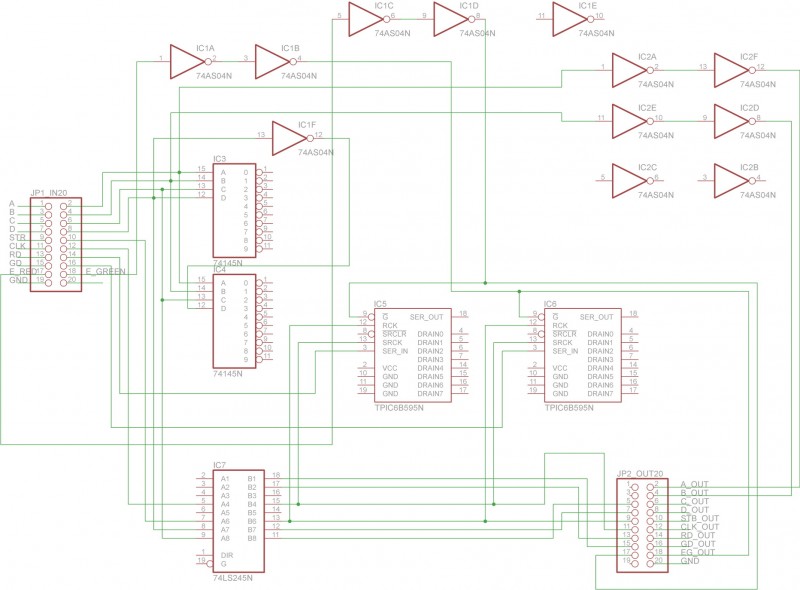
更新一下原理图,并上一个32X32大字的仿真,Proteus 7.5 sp3格式(仿真还是用草版的1664仿真改的, )。

源代码是沈老师提供的xiaodeng的5字程序改的,如果沈老师允许,也可以发上来。

sch_upd2_small.jpg

32X80_双色.jpg

32X80_OK.rar (217.15 KB, 下载次数: 624)

32X80参考程序OK.rar (216.23 KB, 下载次数: 611)
回复

使用道具 举报

 楼主| 发表于 2010-11-23 16:03 | 显示全部楼层
占位
回复

使用道具 举报

 楼主| 发表于 2010-11-23 16:05 | 显示全部楼层
程序还没有调好,等调好后一起发布,
回复

使用道具 举报

发表于 2010-11-23 16:39 | 显示全部楼层
严重支持!!
回复

使用道具 举报

发表于 2010-11-23 18:36 | 显示全部楼层
本帖最后由 litchiate 于 2010-11-23 18:38 编辑

嗯, 这个我也有2片。 测画了接口图就丢在一边了。

支持楼主。

我怎么记得我那2片反面没接口标号的, 找接口花了我2小时。
回复

使用道具 举报

发表于 2010-11-23 23:23 | 显示全部楼层
等最后和结果
回复

使用道具 举报

发表于 2010-11-25 22:25 | 显示全部楼层
这个爽一点。下上两部分可以分开来用是吗?
回复

使用道具 举报

发表于 2010-11-25 23:05 | 显示全部楼层
做个记号                             
回复

使用道具 举报

 楼主| 发表于 2010-12-1 13:09 | 显示全部楼层
资料更新,顶起来!
回复

使用道具 举报

本版积分规则

QQ|一淘宝店|手机版|商店|一乐电子 ( 粤ICP备09076165号 ) 公安备案粤公网安备 44522102000183号

GMT+8, 2025-11-24 00:10 , Processed in 0.036238 second(s), 31 queries , Gzip On.

Powered by Discuz! X3.5

© 2001-2025 Discuz! Team.

快速回复 返回顶部 返回列表