一乐电子

 找回密码
 请使用微信账号登录和注册会员

QQ登录

只需一步,快速开始

微信扫码登录

手机号码,快捷登录

手机号码,快捷登录

搜索
楼主: benli

[avr] 谁有可写S52的的USB-ASP M48固件

[复制链接]
 楼主| 发表于 2016-2-15 13:29 | 显示全部楼层
huaweiwx 发表于 2016-2-15 12:57
是的。文件名都没改。给个邮箱,我发给你。

官方固件我试过,不支持S51的
回复

使用道具 举报

发表于 2016-2-15 13:54 | 显示全部楼层
我有个以前下载的说是支持s51的,网上还有,工程文件打不开,但有make文件,我修改目标mcu和熔丝后重新make生成了目标文件hex长度12.8k,main.c属于较早的一个版本,新版本一 是不支持48,二是去除了一个宏的比较ATM,估计这个可以,如需要可发给你,全部包都可以给你。
回复

使用道具 举报

发表于 2016-2-15 14:00 | 显示全部楼层
本帖最后由 huaweiwx 于 2016-2-15 14:15 编辑
huaweiwx 发表于 2016-2-15 13:54
我有个以前下载的说是支持s51的,网上还有,工程文件打不开,但有make文件,我修改目标mcu和熔丝后重新make ...

刚才百度了,原贴还在:http://www.openedv.com/posts/list/216.htm
回复

使用道具 举报

 楼主| 发表于 2016-2-15 14:21 | 显示全部楼层
huaweiwx 发表于 2016-2-15 13:54
我有个以前下载的说是支持s51的,网上还有,工程文件打不开,但有make文件,我修改目标mcu和熔丝后重新make ...

谢谢,发来试试吧,邮件见PM
回复

使用道具 举报

 楼主| 发表于 2016-2-15 14:26 | 显示全部楼层
huaweiwx 发表于 2016-2-15 13:54
我有个以前下载的说是支持s51的,网上还有,工程文件打不开,但有make文件,我修改目标mcu和熔丝后重新make ...

已经从链接贴子里下载了,回去试试
回复

使用道具 举报

 楼主| 发表于 2016-2-15 14:36 | 显示全部楼层
huaweiwx 发表于 2016-2-15 13:54
我有个以前下载的说是支持s51的,网上还有,工程文件打不开,但有make文件,我修改目标mcu和熔丝后重新make ...

从哪个论坛下载的固件大小是6410,远远超过M48的容量了
回复

使用道具 举报

发表于 2016-2-15 14:50 | 显示全部楼层
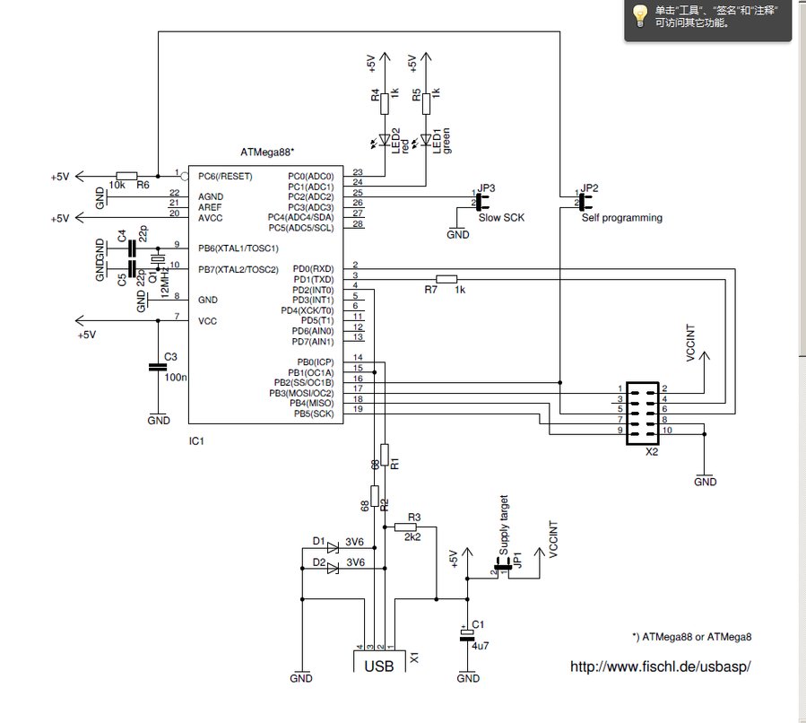
那里面的固件是针对M8的,而且原作者没用make做,优化可能不够。看make文件,是支持m48的,而且我做出来的,text段最后是0x00000dc4,应该能烧入m48。你要将makefile中开头有关的三句话改为以下正确的:
# TARGET=atmega8    HFUSE=0xc9  LFUSE=0xef
# TARGET=atmega48   HFUSE=0xdd  LFUSE=0xff
# TARGET=at90s2313
TARGET=atmega48
HFUSE=0xdd
LFUSE=0xff
回复

使用道具 举报

发表于 2016-2-15 15:48 | 显示全部楼层
我看了不同的版本,早期公版是支持51ISP的,后期的版本增加了TPI.h、TPI.S和TPI_DEF.h,增加了对TPI协议的支持,由于M48的flash小,所以删除对老芯片51的支持了。否则M48就装不下了。
回复

使用道具 举报

发表于 2016-2-15 20:34 | 显示全部楼层
其实以M8制作个USBASP也不是很难嘛,何必非得M48呢?DIY能力不够就买成品的,百八十来块的硕飞SP300完全满足普通需要了。
回复

使用道具 举报

 楼主| 发表于 2016-2-15 20:44 | 显示全部楼层
WC86110 发表于 2016-2-15 20:34
其实以M8制作个USBASP也不是很难嘛,何必非得M48呢?DIY能力不够就买成品的,百八十来块的硕飞SP300完全满 ...

原来就是48,程序丢了
回复

使用道具 举报

本版积分规则

QQ|一淘宝店|手机版|商店|一乐电子 ( 粤ICP备09076165号 ) 公安备案粤公网安备 44522102000183号

GMT+8, 2026-3-25 17:12 , Processed in 0.033032 second(s), 26 queries , Gzip On.

Powered by Discuz! X3.5

© 2001-2025 Discuz! Team.

快速回复 返回顶部 返回列表