一乐电子

 找回密码
 请使用微信账号登录和注册会员

QQ登录

只需一步,快速开始

微信扫码登录

手机号码,快捷登录

手机号码,快捷登录

搜索
查看: 2438|回复: 8

[其他综合] 请求帮助,M8v7电源输出电压不稳,电压偏低,

[复制链接]
发表于 2016-2-19 14:20 | 显示全部楼层 |阅读模式
本帖最后由 山水2000 于 2016-2-19 22:12 编辑

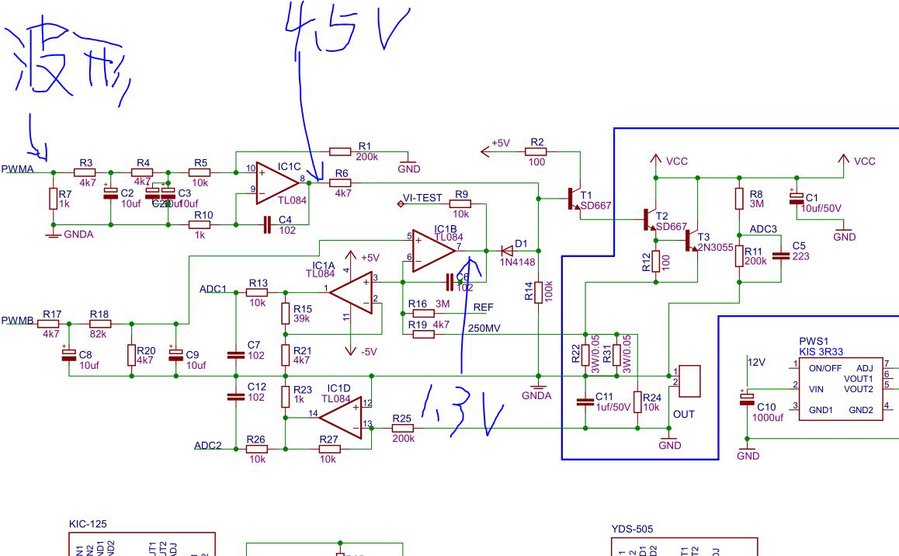
浩祺心版本的M8V7电源,比较早的版本了,一直用不到高电压所以也不知什么时候开始不正常的了,现象如下:电源输出12V以下正常,输出电流和电压都正常,恒流也正常。昨天搞了一个10串1W的LED灯板,用电源测试时发现电压调不到30V,但有时又可以,就是一时好一时坏。

不正常时电源情况如下:


不正常时各点电压情况

不正常时各点电压情况

不正常时PWMA处波形

不正常时PWMA处波形

电压在18,19V左右,有时能在30V到13V变化范围

电压在18,19V左右,有时能在30V到13V变化范围

有时高点,有时低点

有时高点,有时低点

不正常时短路前级跟随模块输了一样是电压低

不正常时短路前级跟随模块输了一样是电压低
 楼主| 发表于 2016-2-19 14:32 | 显示全部楼层
本帖最后由 山水2000 于 2016-2-19 14:39 编辑

有时能正常,正常有时能有几个小时,但不动电源它也会慢慢的电压变低,有时也能自动回到正常30V电压。

正常时电源情况如下:


正常时电路板上各处电压

正常时电路板上各处电压

正常时显示电压

正常时显示电压

正常时PMWA处波形

正常时PMWA处波形
回复

使用道具 举报

 楼主| 发表于 2016-2-19 14:49 | 显示全部楼层
本帖最后由 山水2000 于 2016-2-19 23:26 编辑

现在我想了解的是:PWMA处输出信号受什么限制,正常时能在0%-60%左右调节Vadj时,不正常时只能在0%-40%左右。怎样才能让PWM正常呢?
现在感觉应该是有地方零件松动假焊了,但看不出来,与许有电容漏电了吧。

短路T1可以输出31V电压,但电压不可调; 在ADC2位置加1.5V电压输出也有31V,而且电压是可调的,只不过显示电压一直是31V
短路T1或在ADC2处加电都正常.JPG

回复

使用道具 举报

发表于 2016-2-20 00:26 | 显示全部楼层
山水2000 发表于 2016-2-19 14:49
现在我想了解的是:PWMA处输出信号受什么限制,正常时能在0%-60%左右调节Vadj时,不正常时只能在0%-40%左 ...

建议先校准一次

回复

使用道具 举报

 楼主| 发表于 2016-2-20 16:40 | 显示全部楼层
fang316 发表于 2016-2-20 00:26
建议先校准一次

校准这事当然少不了,还重刷了程序了,
回复

使用道具 举报

发表于 2016-2-21 01:31 | 显示全部楼层
检查下跟随模块
回复

使用道具 举报

发表于 2016-2-21 02:49 | 显示全部楼层
短路T1可以输出31V电压,但电压不可调; 在ADC2位置加1.5V电压输出也有31V,而且电压是可调的,只不过显示电压一直是31V
检查ADC的取样部分看看
回复

使用道具 举报

 楼主| 发表于 2016-2-22 17:12 | 显示全部楼层
本帖最后由 山水2000 于 2016-2-22 17:25 编辑

元宵节快乐,不关跟随的事,短接过模块输入和输出测试一样问题。
回复

使用道具 举报

 楼主| 发表于 2016-2-22 17:18 | 显示全部楼层
本帖最后由 山水2000 于 2016-2-23 10:28 编辑
fujiachun 发表于 2016-2-21 02:49
短路T1可以输出31V电压,但电压不可调; 在ADC2位置加1.5V电压输出也有31V,而且电压是可调的,只不过显示 ...

版主元宵节快乐,我也怀疑过ADC2运放或外围元件问题,觉得可能是放大倍数不够,不过查完周围零件没事。但现在搞好了,是2004屏的LED灯漏电导致+5V偏低到4.8V造成,开始测过是+-5V是正常的,后来一直没测了。LED背光20R限流电阻给我短接了,因为灯光不够亮,造成这5V电压不稳输出也跟着不稳。
回复

使用道具 举报

本版积分规则

QQ|一淘宝店|手机版|商店|一乐电子 ( 粤ICP备09076165号 ) 公安备案粤公网安备 44522102000183号

GMT+8, 2025-11-25 03:09 , Processed in 0.038729 second(s), 29 queries , Gzip On.

Powered by Discuz! X3.5

© 2001-2025 Discuz! Team.

快速回复 返回顶部 返回列表