一乐电子

 找回密码
 请使用微信账号登录和注册会员

QQ登录

只需一步,快速开始

微信扫码登录

手机号码,快捷登录

手机号码,快捷登录

搜索
查看: 1708|回复: 7

[电子电路] 各位大神帮我看看,这LTC1051差分放大仿真怎么不对

[复制链接]
发表于 2016-4-8 11:16 | 显示全部楼层 |阅读模式
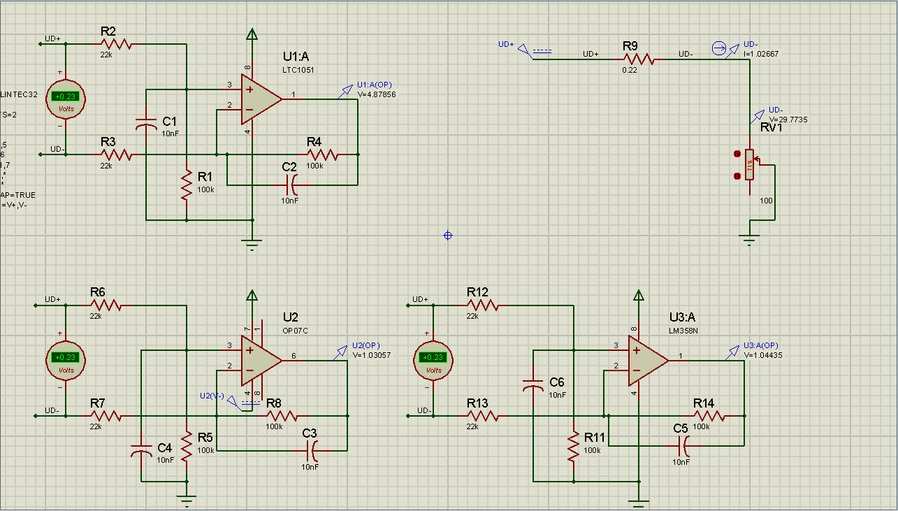
运放差分放大.png
今天在网上闲逛看到介绍说LTC1051这个是个单电源高精度运放,就想拿来跟op07对比一下看哪个精度高一些,仿真出来的结果却不对,接成差分放大op07精度可以就是需要双电源,LTC1051居然差了快2倍的输出,是LTC的仿真有问题,还是这个运放不跟其他运放一样计算电阻,请各位大神帮忙解答一下,谢谢。
发表于 2016-4-8 11:40 | 显示全部楼层
OP07是双电源运放,而且运放理想的电源都是双电源
回复

使用道具 举报

发表于 2016-4-8 12:43 | 显示全部楼层
用的什么软件
回复

使用道具 举报

 楼主| 发表于 2016-4-8 13:01 | 显示全部楼层

proteus 8.3 sp2
回复

使用道具 举报

发表于 2016-4-8 15:07 | 显示全部楼层
连运放最基本的参数都不看么
回复

使用道具 举报

 楼主| 发表于 2016-4-8 16:53 | 显示全部楼层
电源开关 发表于 2016-4-8 15:07
连运放最基本的参数都不看么

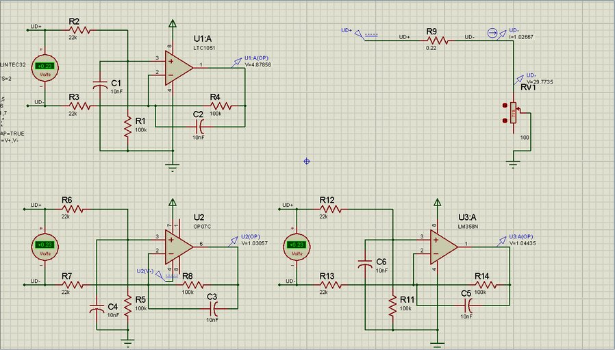
运放差分放大1.PNG 我好像找到原因了,不知道对不对。
把检流电阻从高端移到低端,结果就正常了,看了一下高端的时候,运放+端电压有6V多,这个运放输入信号是不是不能超过运放输入电压? 只是自己的一点看法,请大神指正。

BTW:我只算是一个初学者,大学学计算机的,模电、数电虽然上过课的,但是学校里没认真听,现在对单片机感兴趣了,有很多电子方面的知识还是要从头来,就当工作之余的一个兴趣吧。

回复 1 0

使用道具 举报

发表于 2016-4-9 06:38 | 显示全部楼层
基础性的东西无法仿真,性能是硬件参数,
回复

使用道具 举报

发表于 2016-4-9 06:39 | 显示全部楼层
encyc 发表于 2016-4-8 16:53
我好像找到原因了,不知道对不对。
把检流电阻从高端移到低端,结果就正常了,看了一下高端的时候,运放 ...

任何器件输入电压都不能超过电源电压,轻则无法正常工作,重则烧毁
回复

使用道具 举报

本版积分规则

QQ|一淘宝店|手机版|商店|一乐电子 ( 粤ICP备09076165号 ) 公安备案粤公网安备 44522102000183号

GMT+8, 2025-11-25 01:43 , Processed in 0.041607 second(s), 28 queries , Gzip On.

Powered by Discuz! X3.5

© 2001-2025 Discuz! Team.

快速回复 返回顶部 返回列表