一乐电子

 找回密码
 请使用微信账号登录和注册会员

QQ登录

只需一步,快速开始

微信扫码登录

手机号码,快捷登录

手机号码,快捷登录

搜索
查看: 1738|回复: 8

[其他综合] 诚心请教3AG1老师及论坛高手

[复制链接]
发表于 2016-4-16 20:22 | 显示全部楼层 |阅读模式

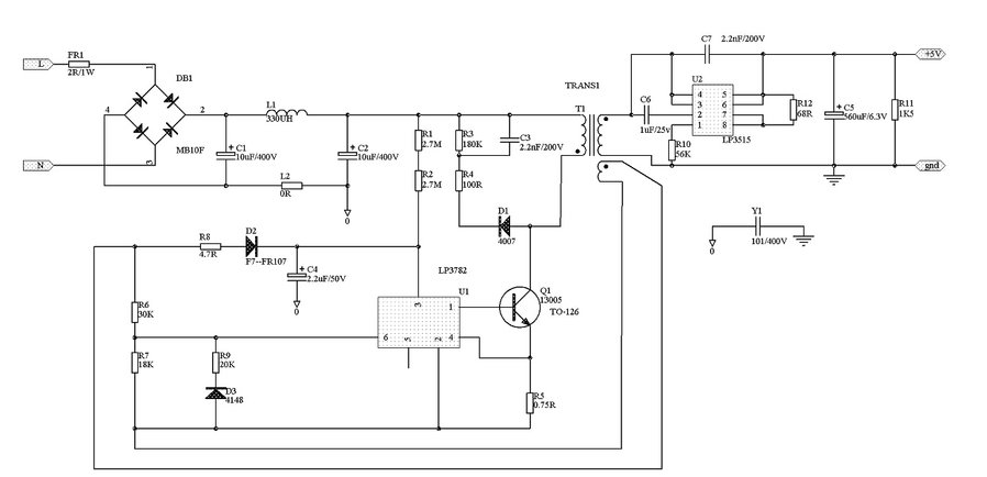
找到一款电源电路,告知输入AC90-256V,输出5V2A。
变压器只给出这么多参数:EE16L 5+2 0.95mH
小弟实在不会计算,希望各位大牛能帮忙算一下变压器的参数。
多谢!

电源.jpg

发表于 2016-4-16 22:36 | 显示全部楼层
算了吧,开关电源设计太复杂了,特别是变压器,不是几句话能说清楚的,5v电源买个也没有多少钱
回复

使用道具 举报

发表于 2016-4-18 14:53 | 显示全部楼层
帮不了你,我没做过开关电源。

早就说过,我不是专业搞电子的,只是业余消遣,画电路图很多时候都是现学现卖,你应该到专业论坛去看看。
回复

使用道具 举报

发表于 2016-4-18 14:57 | 显示全部楼层
搜了一下,电源网有个帖子:
http://www.dianyuan.com/bbs/1489040.html

复制过来:
高频变压器参数与计算公式  
高频变压器制作与技术参数  

脉冲变压器也可称作开关变压器,或简单地称作高频变压器。在传统的高频变压器设计中,由于磁芯材料的限制,其工作频率较低,一般在20kHz左右。随着电源技术的不断发展,电源系统的小型化、高频化和大功率化已成为一个永恒的研究方向和发展趋势。因此,研究使用频率更高的电源变压器是降低电源系统体积、提高电源输出功率比的关键因素。

  随着应用技术领域的不断扩展,开关电源的应用愈来愈广泛,但制作开关电源的主要技术和耗费主要精力就是制作开关变压器的部件。  开关变压器与普通变压器的区别大致有以下几点:
  (1)电源电压不是正弦波,而是交流方波,初级绕组中电流都是非正弦波。
  (2)变压器的工作频率比较高,通常都在几十赫兹,甚至高达几十万赫兹。在确定铁芯材料及损耗时必须考虑能满足高频工作的需要及铁芯中有高次谐波的影响。
  (3)绕组线路比较复杂,多半都有中心抽头。这不仅增大了初级绕组的尺寸,增大了变压器的体积和重量,而且使绕组在铁芯窗口中的分布关系发生变化。

  磁芯材料的选择
  从变压器的性能指标要求可知,传统的薄带硅钢已很难满足变压器在频率、使用环境方面的设计要求。磁芯的材料只有从坡莫合金、铁氧体材料、钴基非晶态合金和超微晶合金几种材料中来考虑。坡莫合金、钴基非晶态价格高,约为铁氧体材料的数倍,而饱和磁感应强度Bs也不是很高,且加工工艺复杂。考虑到我们所要求的电源输出功率并不高,大约为30W,因此,综合几种材料的性能比较,我们还是选择了饱和磁感应强度Bs较高,温度稳定性好,价格低廉,加工方便的性价比较低的锌锰铁氧体材料,并选以此材料作为框架的EI28来绕制本例中的脉冲变压器。高频变压器铁芯EE16型磁芯,每个E:纵向尺寸:全高16 中心柱高4 上下各3 横向尺寸:总宽8 伸出部分宽5 厚:4mm。

  变压器主要参数的计算
  本例中的变换器采用单端反激式工作方式,单端反激变换器在小功率开关电源设计中应用非常广泛,且多路输出较方便。单端反激电源的工作模式有两种:电流连续模式和电流断续模式。前者适用于较小功率,副边二极管存在没有反向恢复的问题,但MOS管的峰值电流相对较大;后者MOS管的峰值电流相对较小,但存在副边二极管的反向恢复问题,需要给二极管加吸收电路。这两种工作模式可根据实际需求来选择,本文采用了后者。  

设计变压器时大多需要考虑下面问题:变换器频率f(H2);初级电压U1(V),次级电压U2(V);次级电流i2(A);绕组线路参数n1、,n2;温升τ(℃);绕组相对电压降u;环境温度τHJ(℃);绝缘材料密度γz(g/cm3)
  1)根据变压器的输出功率选取铁芯,所选取的铁芯的户,值应等于或大于给定值。
  2)绕组每伏匝数

  高频变压器参数计算
  一. 电磁学计算公式推导:
1.磁通量与磁通密度相关公式:  Ф = B * S
琀$0Ф ----- 磁通(韦伯)
  B ----- 磁通密度(韦伯每平方米或高斯) 1韦伯每平方米=104高斯
  S ----- 磁路的截面积(平方米)
  B = H * μ
⑵  μ ----- 磁导率(无单位也叫无量纲)
  H ----- 磁场强度(伏特每米)
  H = I*N / l
瘀$0I ----- 电流强度(安培)
  N ----- 线圈匝数(圈T)
  l ----- 磁路长路(米)
2.电感中反感应电动势与电流以及磁通之间相关关系式:
  EL =⊿Ф / ⊿t * N
眀$0EL = ⊿i / ⊿t * L
砀$0⊿Ф ----- 磁通变化量(韦伯)
  ⊿i ----- 电流变化量(安培)
  ⊿t ----- 时间变化量(秒)
  N ----- 线圈匝数(圈T)
  L ------- 电感的电感量(亨)
  由上面两个公式可以推出下面的公式:
  ⊿Ф / ⊿t * N = ⊿i / ⊿t * L 变形可得:
  N = ⊿i * L/⊿Ф  再由Ф = B * S 可得下式:
  N = ⊿i * L / ( B * S )
⑹  且由⑸式直接变形可得:
  ⊿i = EL * ⊿t / L
⑺  联合⑴⑵⑶⑷同时可以推出如下算式:
  L =(μ* S )/ l * N2
笀$0这说明在磁芯一定的情况下电感量与匝数的平方成正比(影响电感量的因素)
  3.电感中能量与电流的关系:
  QL = 1/2 * I2 * L
⑼  QL -------- 电感中储存的能量(焦耳)
  I -------- 电感中的电流(安培)
  L ------- 电感的电感量(亨)
  4.根据能量守恒定律及影响电感量的因素和联合⑺⑻⑼式可以得出初次级匝数比与占空比的关系式:
  N1/N2 = (E1*D)/(E2*(1-D))
⑽  N1 -------- 初级线圈的匝数(圈)
E1 -------- 初级输入电压(伏特)
  N2 -------- 次级电感的匝数(圈)
E2 -------- 次级输出电压(伏特) 

 二. 根据上面公式计算变压器参数:
  1. 高频变压器输入输出要求:
  输入直流电压:
200--- 340 V
  输出直流电压:
23.5V
  输出电流:
2.5A * 2
  输出总功率:
117.5W
  2. 确定初次级匝数比:
  次级整流管选用VRRM =100V正向电流(10A)的肖特基二极管两个,若初次级匝数比大则功率所承受的反压高匝数比小则功率管反低,这样就有下式:
  N1/N2 = VIN(max) / (VRRM * k / 2)
⑾  N1 ----- 初级匝数
VIN(max) ------ 最大输入电压
k ----- 安全系数
  N2 ----- 次级匝数
Vrrm ------ 整流管最大反向耐压
  这里安全系数取0.9
 由此可得匝数比N1/N2 = 340/(100*0.9/2) ≌ 7.6
  3. 计算功率场效应管的最高反峰电压:
  Vmax = Vin(max) + (Vo+Vd)/ N2/ N1
⑿  Vin(max) ----- 输入电压最大值
Vo ----- 输出电压
  Vd ----- 整流管正向电压
  Vmax = 340+(23.5+0.89)/(1/7.6)
  由此可计算功率管承受的最大电压: Vmax ≌ 525.36(V)
  4. 计算PWM占空比:
  由⑽式变形可得:
  D = (N1/N2)*E2/(E1+(N1 /N2*E2)
  D=(N1/N2)*(Vo+Vd)/Vin(min)+N1/N2*(Vo+Vd)
耀$0D=7.6*(23.5+0.89)/200+7.6*(23.5+0.89)
  由些可计算得到占空比 D≌ 0.481
  5. 算变压器初级电感量:
  为计算方便假定变压器初级电流为锯齿波,也就是电流变化量等于电流的峰值,也就是理想的认为输出管在导通期间储存的能量在截止期间全部消耗完。那么计算初级电感量就可以只以PWM的一个周期来分析,这时可由⑼式可以有如下推导过程:
  (P/η)/ f = 1/2 * I2 * L
⒁  P ------- 电源输出功率 (瓦特) η ---- 能量转换效率 f ---- PWM开关频率将⑺式代入⒁式:
  (P/η)/ f = 1/2 * (EL * ⊿t / L)2 * L
⒂  ⊿t = D / f (D ----- PWM占空比)
  将此算式代入⒂式变形可得:
  L = E2 * D2 *η/ ( 2 * f * P )
   ⒃  这里取效率为85%, PWM开关频率为60KHz.
  在输入电压最小的电感量为:
  L=2002* 0.4812 * 0.85 / 2 * 60000 * 117.5
  计算初级电感量为: L1 ≌ 558(uH)
  计算初级峰值电流:
  由⑺式可得:
  ⊿i = EL * ⊿t / L = 200 * (0.481/60000 )/ (558*10-6)
  计算初级电流的峰值为: Ipp ≌ 2.87(A)
  初级平均电流为: I1 = Ipp/2/(1/D) = 0.690235(A)
  6. 计算初级线圈和次级线圈的匝数:
  磁芯选择为EE-42(截面积1.76mm2)磁通密度为防治饱和取值为2500高斯也即0.25特斯拉, 这样由⑹式可得初级电感的匝数为:
  N1= ⊿i * L / ( B * S ) = 2.87 * (0.558*10-3)/0.25*(1.76*10-4)
  计算初级电感匝数: N1 ≌ 36 (匝)
  同时可计算次级匝数: N2 ≌ 5 (匝)
  7. 计算次级线圈的峰值电流:
  根据能量守恒定律当初级电感在功率管导通时储存的能量在截止时在次级线圈上全部释放可以有下式:
  由⑻⑼式可以得到:  Ipp2=N1/N2* Ipp
    萀$0Ipp2 = 7.6*2.87
  由此可计算次级峰值电流为:Ipp2 = 21.812(A)
  次级平均值电流为I2=Ipp2/2/(1/(1-D))= 5.7(A)
  6.计算激励绕组(也叫辅助绕组)的匝数:
  因为次级输出电压为23.5V,激励绕组电压取12V,所以为次级电压的一半
  由此可计算激励绕组匝数为: N3 ≌ N2 / 2 ≌ 3 (匝)
  激励绕组的电流取: I3 = 0.1(A)
  绕制脉冲变压器是制作开关电源的重要工作,也是设计与制作过程中消耗大量时间和主要精力的工作。变压器做得好,整个设计与制作工作就完成了70%以上。做得不好,可能就会出现停振、啸叫或输出电压不稳、负载能力不高等现象。在变压器的温升<35℃,绕制良好的脉冲变压器的工作效率可达到90%以上,且波形质量优异,电性能参数稳定。在100kHz的使用条件下,脉冲变压器的体积可以大大减小。绕制变压器时,要尽最大的努力保证以下几点:
  (1)即使输入电压最大,主开关器件导通时间最长,也不至于使变压器的磁芯饱和;
  (2)初级线圈与次级线圈的耦合要好,漏电感要小;
  (3)高频开关变压器会因集肤效应导致电线的电阻值增大,因而要减小电流密度。通常,工作时的最大磁通密度取决于次级线圈。
  (4)一般来说,采用铁氧体磁芯E128时,要把Bm控制在3kGs以下。
回复

使用道具 举报

发表于 2016-4-18 21:12 | 显示全部楼层
哇哦, 好复杂呢
回复

使用道具 举报

发表于 2016-4-18 21:43 | 显示全部楼层
3AG1 发表于 2016-4-18 14:53
帮不了你,我没做过开关电源。

早就说过,我不是专业搞电子的,只是业余消遣,画电路图很多时候都是现学 ...

很好奇三阿哥老师的真正职业是什么?业余电子都玩的如此出神入化?
回复

使用道具 举报

发表于 2016-7-5 14:31 | 显示全部楼层
我也是觉得三哥要不就是学校老师,否则怎么能这么强悍的电路知识
回复

使用道具 举报

发表于 2016-10-14 08:42 | 显示全部楼层
本帖最后由 钟义亭 于 2016-10-14 10:02 编辑
3AG1 发表于 2016-4-18 14:53
帮不了你,我没做过开关电源。

早就说过,我不是专业搞电子的,只是业余消遣,画电路图很多时候都是现学 ...

我只是高中 , 做過一年 SPS 開關電源
電晶體 基本型 , 90v - 240v , 30 W
線路 只要照抄 , 鐵芯間隙 要去磨
要磨中間 , 就要砂輪機 , 這樣才穩
大多 是在邊側 墊片 , 來得到 間隙
最熱 是變壓器 , 安規要 90 度 以下
效率 60% 就可用 , 但要追求 80%
30W 鐵芯間隙 , 最小可 0.5mm
0.8mm 也可用 , 但 效率低
調壓用 分壓電阻 , 不重要
重要是 鐵芯怎做 , 這很難
要電子負載 , 不斷實驗 來提高效率
DIY 簡單 , 要賣 安規就難
一般人 , 只要 繞變壓器 都能做
要做 低效率就能用 , 好做 穩定
要賣 要去量產 試燒機 , 才知穩定
就是 自用簡單 , 要賣難 賺錢 難

鼓勵 DIY
90 度 以下 ,  不會 掉電壓
就是 它的 瓦特 數

所以 , 要 DIY 電子負載

用 墊片鐵芯 , 電器不穩
要 磨鐵芯 用日貨 , 老闆 會講話
要等 兩禮拜 , 才到貨
有賣 0.6mm 間隙 鐵芯 , 都可 DIY

回复

使用道具 举报

发表于 2016-10-14 22:33 来自手机 | 显示全部楼层
楼主这个原边反激感觉是不是有点古老了?楼主去看下昂宝的ob2500pcp电路和应用。比较简单。6级能效。我量产几万台了,很稳定。ee16可以输出12瓦,其实好的慈心,ee13就够了。
回复

使用道具 举报

本版积分规则

QQ|一淘宝店|手机版|商店|一乐电子 ( 粤ICP备09076165号 ) 公安备案粤公网安备 44522102000183号

GMT+8, 2025-11-24 19:30 , Processed in 0.036039 second(s), 28 queries , Gzip On.

Powered by Discuz! X3.5

© 2001-2025 Discuz! Team.

快速回复 返回顶部 返回列表