一乐电子

 找回密码
 请使用微信账号登录和注册会员

QQ登录

只需一步,快速开始

微信扫码登录

手机号码,快捷登录

手机号码,快捷登录

搜索
查看: 2082|回复: 16

[其他综合] @3AG1老师,关于光敏控制LED小夜灯电路问题

[复制链接]
发表于 2016-4-27 15:54 | 显示全部楼层 |阅读模式
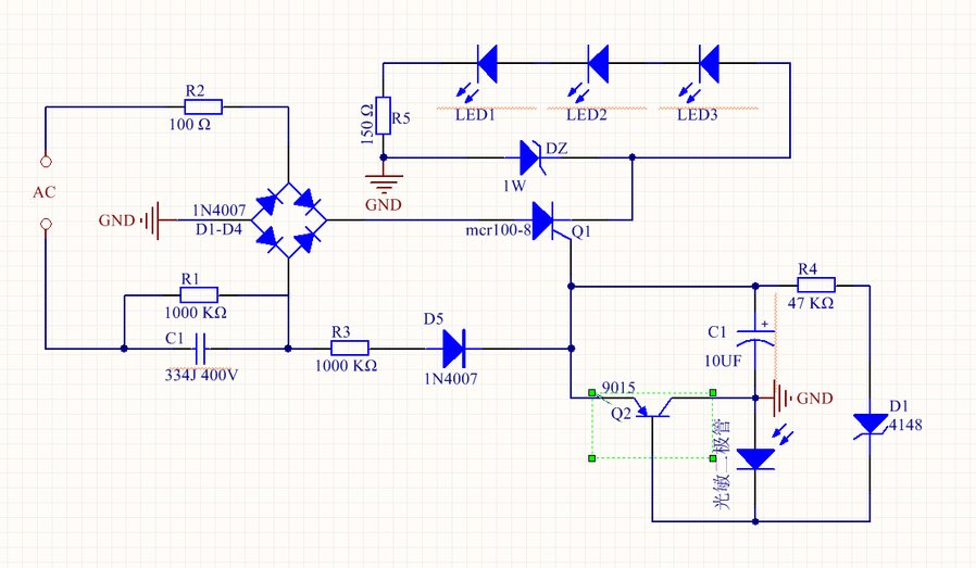
QQ图片20160427144853.png
这个光敏控制LED小夜灯电路用环保锡焊接的话LED1在正常情况(白天)下会微亮,AC通电后遮住光敏,LED灯就呈现闪亮状态
如果用普通锡焊接的话就不会出现这些问题,通电后也是正常长亮

有哪个大神知道什么情况啊???
发表于 2016-4-27 16:32 | 显示全部楼层
和环保焊锡有关?我也是醉了。。。。。。。同求高人解答
回复

使用道具 举报

 楼主| 发表于 2016-4-27 16:46 | 显示全部楼层
kbh 发表于 2016-4-27 16:32
和环保焊锡有关?我也是醉了。。。。。。。同求高人解答

我也是醉了  用普通锡就没问题 用环保锡就出现这问题
回复

使用道具 举报

发表于 2016-4-27 16:53 | 显示全部楼层
9015三极管BE两端并个几十K至几百K电阻试试。
回复

使用道具 举报

 楼主| 发表于 2016-4-27 17:06 | 显示全部楼层
wyq032 发表于 2016-4-27 16:53
9015三极管BE两端并个几十K至几百K电阻试试。

加了100K的  遮住光敏能亮断开不会灭
回复

使用道具 举报

发表于 2016-4-27 17:29 | 显示全部楼层
我也不太相信这个与焊接用的焊锡有关系,不过考虑到环保(无铅)焊锡的温度高(300度),比普通有铅的高不少,是不是有元件本身质量有瑕疵,有受到焊接高温后容易出现故障的可能性?
回复

使用道具 举报

发表于 2016-4-27 18:32 | 显示全部楼层
断开不灭减小电阻,遮住光敏不能亮加大此电阻。再试试。
回复

使用道具 举报

发表于 2016-4-27 18:35 | 显示全部楼层
跟焊锡没关系,应该和助焊剂有关。
回复

使用道具 举报

发表于 2016-4-27 18:45 | 显示全部楼层
b2601019 发表于 2016-4-27 17:06
加了100K的  遮住光敏能亮断开不会灭

另外D1的负极要接到9015的发射极。
回复

使用道具 举报

发表于 2016-4-27 19:53 | 显示全部楼层
环保的焊锡温度很高!可能高温焊接损坏了
回复

使用道具 举报

本版积分规则

QQ|一淘宝店|手机版|商店|一乐电子 ( 粤ICP备09076165号 ) 公安备案粤公网安备 44522102000183号

GMT+8, 2025-11-25 06:50 , Processed in 0.038271 second(s), 30 queries , Gzip On.

Powered by Discuz! X3.5

© 2001-2025 Discuz! Team.

快速回复 返回顶部 返回列表