一乐电子

 找回密码
 请使用微信账号登录和注册会员

QQ登录

只需一步,快速开始

微信扫码登录

手机号码,快捷登录

手机号码,快捷登录

搜索
查看: 1766|回复: 1

[其他综合] 请问谁用过LP3783这个芯片,满负载老是炸是什么原因呢?

[复制链接]
发表于 2016-5-5 20:29 | 显示全部楼层 |阅读模式
本帖最后由 gandalf 于 2016-5-5 20:48 编辑

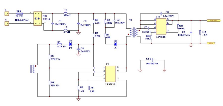
请教开关电源高手!
附件里有这个芯片的资料。
上电芯片输出正常。
经过调试改变采样电阻的大小就能改变输出电流
采样电阻大约0.7欧时输出2A
输出电压是根据两个分压电阻计算的
都很正常。
但是满负载测试的时候,不到5分钟芯片就炸。
而且变压器烫手。
请问这是什么原因造成的? LP3783PDF.rar (530.79 KB, 下载次数: 49)
4444333.JPG

发表于 2016-5-20 19:10 | 显示全部楼层
应该是占空比不对!!!!
回复

使用道具 举报

本版积分规则

QQ|一淘宝店|手机版|商店|一乐电子 ( 粤ICP备09076165号 ) 公安备案粤公网安备 44522102000183号

GMT+8, 2025-10-31 04:07 , Processed in 0.032686 second(s), 22 queries , Gzip On.

Powered by Discuz! X3.5

© 2001-2025 Discuz! Team.

快速回复 返回顶部 返回列表