一乐电子

 找回密码
 请使用微信账号登录和注册会员

QQ登录

只需一步,快速开始

微信扫码登录

手机号码,快捷登录

手机号码,快捷登录

搜索
查看: 2827|回复: 10

[家用电器] 求电路

[复制链接]
发表于 2016-6-5 12:00 | 显示全部楼层 |阅读模式
本帖最后由 zhang0076 于 2016-6-6 13:34 编辑

现在家里接触最多的就是充电器,经常会有这种情况。手机充满电以后拔下数据线就走人,电源适配器还在插座上一直通着电,
及浪费能源,又带来安全隐患。还有一种情况就是晚上充电,手机连接充电器一整夜,虽说手机有保护系统,防止过冲,但是肯定还会有一定影响,如果用定时插座,首先是不方便,需要设置时间,其次是死板,不灵活,还有一点是满足不了DIY精神。
因此我设想能有一个控制电路在手机充满电或未连接手机的时候自动关闭插座电源。
设计要求如下:
1.延时关闭
手机充满电或断开数据线以后,控制电路延时切断插座电源,做到彻底使充电器和电源分离。
2.手动控制接通电源
控制电路切断电源后如果继续使用充电器,按一下按钮重新接通电源。
3.指示灯
手机充电或有用电器工作的时候,有指示灯提示,充电状态指示灯常亮,断开手机或充满电以后指示灯闪烁。

请高人出手相助。我想这种电路不仅我个人需要,可能大多数坛友都会用到,所以这更多的是服务坛友。------------------------------------------------------------------------------------
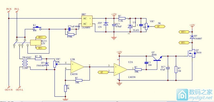
数码之家的朋友提供了一个电路,请朋友们指正。
76_1629358_3e00b4d22c3711a.jpg


================================================
看到很多朋友都说没必要弄这种电路,充电器空载功耗低,
其实我最初的想法是安全第一,充电器功耗再低也是一直通着电,
不只是充电器带电,整个插排都带电,是要切断整个插排的电路,
带电就不安全,虽然自己养成随时拔下来的好习惯,但是一个插排不仅仅自己使用,
可以约束自己随用随插,但别人可能不会这样啊,
新闻里会看到因电器引起的火灾很多,难道这种隐患都没注意到吗?


发表于 2016-6-5 12:20 | 显示全部楼层
本帖最后由 snoopy8008 于 2016-6-5 12:23 编辑

冷水到~~,我泼:
1.现在开关电源效率很高,有点品牌意识的厂家,手机充电器空载耗电只怕比插座上的LED指示灯还要低,外加自动关断电路,估计这个电路的耗电要比节省的电能多得多。
2.仔细阅读下手机的说明书吧,估计没几个人会看的东西。我也不看。只记得以前某品牌手机的说明书上大概的意思是让没事就把手机插充电器上。“充满就拔对手机好”很可能只是从镍镉年代传过来的谣言。手机里控制充电的不是保护电路,是电源管理芯片,功能比你想象的要多。保护电路是存在与电池上的,平时不发挥作用,现在基本都是用手机给电池充电,等它发挥作用的时候,手机100%是坏的。
3.仔细研究锂电池的充电曲线,充电末期应该是恒压阶段,电流会很小,如果检测电路做不好,很可能在手机还没充满的时候就关闭了充电器,着急出门却发现没充满,不知作何感想?就算做得好了,既能满足小电流的取样,又能满足大电流的快速充电,那取样电路的效率损失也会比较大。
回复

使用道具 举报

发表于 2016-6-5 13:07 | 显示全部楼层
我觉得没有必要!充满手机充电器拿掉
回复

使用道具 举报

 楼主| 发表于 2016-6-5 13:15 | 显示全部楼层
snoopy8008 发表于 2016-6-5 12:20
冷水到~~,我泼:
1.现在开关电源效率很高,有点品牌意识的厂家,手机充电器空载耗电只怕比插座上的LED指 ...

辩论:
1.控制电路在关断电源,同时也关断自身供电,就是直接切断市电。
2.检测电流只需要做到有或无即可,手机充电末期恒压充电时间半个小时应该够了吧,微弱电流检测不到后40分钟控制电路关闭市电,这样足够手机充满电了。


感谢您的冷水

您的头像很好玩
回复

使用道具 举报

发表于 2016-6-5 21:32 | 显示全部楼层
要想节能自己养成习惯就好了,其实现在充电器充满后消耗的功率甚微,去添加这些功能完全没有必要。记得好多年前就已出现如你期望的充满全自停的充电器,现在反而遭到市场淘汰了。
回复

使用道具 举报

发表于 2016-6-6 15:05 | 显示全部楼层
你找找3AG1的有篇帖子,利用USB金属外壳当开关连接的。改一下很好用
回复

使用道具 举报

发表于 2016-6-6 16:43 | 显示全部楼层
本帖最后由 snoopy8008 于 2016-6-6 16:55 编辑

第二桶凉水到~楼主勿怪。
1.那个继电器有0.x~1W了,工作几个小时比充电器待机24小时耗电要多,节能不大可能了。
2.以前我用过个PC/显示器联动插座改装电视自动断电,最近又改装过个电视/机顶盒联动插座,原理类似于你贴的那个图。
我觉得这种电路检测功率变化较大的设备还行,检测充电器这种电流连续变化,变化又不大的就比较难(我对原因分析如下:①充到80%跟充到100%的直流侧电流差就很小,交流侧会更小;②小电流下开关电源的功率因数很低效率也很低,电流差变得更小,检测难度会提高,也更容易受干扰;③市电电压高点低点,电流就变了,检测将变得不靠谱。方便的话,你用万用表检测下现有的充电器的电流验证下)
3.不同手机、不同充电器的充满电流不一样,一个电路调整好后只能针对一种充电器和一种手机。
4.我觉得在直流侧检测电流或许更靠谱一些,现在很多充电宝都有这个功能,但有时候就让人抓狂,有的手机充着充着就关掉了,蓝牙耳机就更充不了了。
5.我觉得根据你现在的要求,可以考虑机械定时开关,每次定两三个小时应该就够了,并不会比设想的电路多太长时间。而且又简单 美观 可靠性高。
回复

使用道具 举报

 楼主| 发表于 2016-6-6 19:20 | 显示全部楼层
snoopy8008 发表于 2016-6-6 16:43
第二桶凉水到~楼主勿怪。
1.那个继电器有0.x~1W了,工作几个小时比充电器待机24小时耗电要多,节能不大可 ...

十分感谢您能认真分析并提出宝贵建议

我也看了一些电路,很多朋友都说这样的电路难度比较大,像我这样半吊选手更不能实现了
看了还是要多学习专业基础,寻求更合理的方案。

再次感谢您,希望多跟您学习。
回复

使用道具 举报

 楼主| 发表于 2016-6-6 19:21 | 显示全部楼层
gandalf 发表于 2016-6-6 15:05
你找找3AG1的有篇帖子,利用USB金属外壳当开关连接的。改一下很好用

OK谢谢

3AG1老师的帖子都看过,有很多可以借鉴的
回复

使用道具 举报

发表于 2016-6-7 08:03 | 显示全部楼层
zhang0076 发表于 2016-6-6 19:20
十分感谢您能认真分析并提出宝贵建议

我也看了一些电路,很多朋友都说这样的电路难度比较大,像我这样 ...

我是半吊子选手,希望我的凉水别打击了你的积极性哈。
回复

使用道具 举报

本版积分规则

QQ|一淘宝店|手机版|商店|一乐电子 ( 粤ICP备09076165号 ) 公安备案粤公网安备 44522102000183号

GMT+8, 2025-11-25 06:51 , Processed in 0.040289 second(s), 30 queries , Gzip On.

Powered by Discuz! X3.5

© 2001-2025 Discuz! Team.

快速回复 返回顶部 返回列表