一乐电子

 找回密码
 请使用微信账号登录和注册会员

QQ登录

只需一步,快速开始

微信扫码登录

手机号码,快捷登录

手机号码,快捷登录

搜索
查看: 6351|回复: 12

想做个铅酸电瓶修复器~ 修复个6V电瓶~!网络上找了几张图~

  [复制链接]
发表于 2011-1-24 02:04 | 显示全部楼层 |阅读模式
家里 就一个6V 2.5A 铅酸电瓶 了 !~可是 冲完电后 电压就 5.5V

    想做个6V 铅酸电瓶 修复仪~!
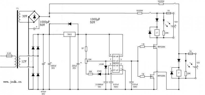
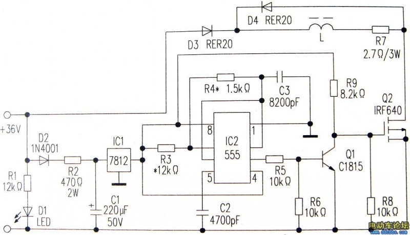
  网络上 找了找 这几张 图的原理 都是差不多的!~  ~!  不知道 坛友有没人,做过类似的电路??
20080609_73f5188e3e6f2faba063MIkTNGMPhuBx.jpg

200811520531894733.jpg

200872315232085785.jpg

或者 给介绍 几张 ~

还有  做这个  要注意些什么~!  要注意什么参数?
发表于 2011-1-24 09:47 | 显示全部楼层
电瓶损坏分好多种的,要区别对待,如果极板有问题,那只能拆开电瓶锯下坏极板,换上好极板,不是光靠充放电电路就能解决的

本论坛对这方面感有深入研究的人,比较少,期待你的成果
回复

使用道具 举报

发表于 2011-1-24 12:11 | 显示全部楼层
据我了解修复一仅对硫化能有改善。
客官来玩啊。
回复

使用道具 举报

发表于 2011-1-24 14:44 | 显示全部楼层
我的电瓶充完还剩2.8V还能修复吗。
回复

使用道具 举报

发表于 2011-1-24 20:44 | 显示全部楼层
第一个图我做过,还在。也就是对硫化有点用。对那种丢了一年以上的严重硫化的没什么作用。
回复

使用道具 举报

 楼主| 发表于 2011-1-24 23:46 | 显示全部楼层
我的电瓶充完还剩2.8V还能修复吗。
sunjun1989 发表于 2011-1-24 14:44 https://www.yleee.com.cn/images/common/back.gif



    几伏的电瓶 啊 到 2.8
回复

使用道具 举报

发表于 2011-1-26 23:05 | 显示全部楼层
几伏的电瓶 啊 到 2.8


6V的还能修复了吗。
回复

使用道具 举报

aiwin 该用户已被删除
发表于 2011-2-13 20:24 | 显示全部楼层
用个锅,一边煮一边充电,什么修复器都不用
回复

使用道具 举报

 楼主| 发表于 2011-2-13 23:47 | 显示全部楼层
回复 8# aiwin


      可以说说 什么原理 ~~和  具体操作 方式~~
回复

使用道具 举报

发表于 2011-2-14 00:05 | 显示全部楼层
用个锅,一边煮一边充电,什么修复器都不用
aiwin 发表于 2011-2-13 20:24 https://www.yleee.com.cn/images/common/back.gif



    等修复原理!
回复

使用道具 举报

本版积分规则

QQ|一淘宝店|手机版|商店|一乐电子 ( 粤ICP备09076165号 ) 公安备案粤公网安备 44522102000183号

GMT+8, 2025-11-25 11:58 , Processed in 0.034844 second(s), 30 queries , Gzip On.

Powered by Discuz! X3.5

© 2001-2025 Discuz! Team.

快速回复 返回顶部 返回列表