一乐电子

 找回密码
 请使用微信账号登录和注册会员

QQ登录

只需一步,快速开始

微信扫码登录

手机号码,快捷登录

手机号码,快捷登录

搜索
查看: 4535|回复: 7

关于:重做M8控制白光936手柄中遇到的问题!

[复制链接]
发表于 2011-2-7 15:35 | 显示全部楼层 |阅读模式
按照LBQ691477940 兄的帖子
https://www.yleee.com.cn/viewthread.php?tid=5502&highlight=936
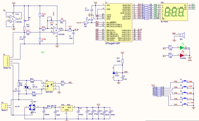
自己做了个,通电显示OFF,按ON键后显示为0,怎么实际温度测不出老是显示为0?LM358也换过没用
温度传感器放大电路改为如图所示样子,M8程序运行应该没问题,在按ON键后数码管显示由OFF变为0后PB1即M8的15脚由低电平变为高电平,
电源指示灯D2亮,D1不亮没反应。过一会不动它LED显示SBY应该是自动关机功能。现在就是温度无法被测出?还有加热丝一通电就
加热(没按ON键时),也就是可控硅不受控,不知道到底是哪里问题。还请坛里兄弟、老师们帮忙分析下!
用的是852D+的加热丝。
我想问题多出在LM358这个电路中,但不知道具体怎么判断这个电路是否正常。
LM358改后图: Snap1.jpg
原图如下:
1qqqqqqq.jpg
发表于 2011-2-7 21:50 | 显示全部楼层
先检查SIIN处有没有输出,然后加热烙铁头,看看输出是不是有变化,一步一步往前面推,还有要注意的,这个只能使用热电偶的手柄,不能使用热电阻的手柄
回复

使用道具 举报

 楼主| 发表于 2011-2-8 11:37 | 显示全部楼层
本帖最后由 wjk478 于 2011-2-8 11:40 编辑
先检查SIIN处有没有输出,然后加热烙铁头,看看输出是不是有变化,一步一步往前面推,还有要注意的,这个只 ...
fujiachun 发表于 2011-2-7 21:50 https://www.yleee.com.cn/images/common/back.gif



   今天检查了一下R16的1K电阻为开路,换后SIIN处有变化但数码管还是显示为0,加热烙铁头直到SIIN处有0.7几伏时数码管不显示0了显示的数字乱跳(大幅度跳动50-300之间随机),
SIIN处电平只要高于0.81V后数码管显示出错(ERR),不管设定温度为多少,SIIN处始终都是控制在0.81V以下且数码管的显示数值乱跳。在整个过程中D1没有变化(熄灭状态)。

烙铁头肯定是热电偶的,加热烙铁头有电压变化。
回复

使用道具 举报

发表于 2011-2-8 15:25 | 显示全部楼层
原文用的M8外部基准,测量基准电压是否2.5V左右,线路板是买的还是自己作的,重新检查连线。然后拔掉运放给SIIN加直流电压到2V左右看看有没有显示
回复

使用道具 举报

 楼主| 发表于 2011-2-8 16:52 | 显示全部楼层
原文用的M8外部基准,测量基准电压是否2.5V左右,线路板是买的还是自己作的,重新检查连线。然后拔掉运放给 ...
fujiachun 发表于 2011-2-8 15:25 https://www.yleee.com.cn/images/common/back.gif



    谢谢版主回复,现在问题解决了。基准低数码管会直接报错(ERR),我是用洞洞板做的。
先前是1K的R16电阻开路,解决后温度乱跳是M8的问题,换了个M8问题解决了。
回复

使用道具 举报

发表于 2011-2-9 00:17 | 显示全部楼层
客气了。恭喜一下。
回复

使用道具 举报

发表于 2011-2-17 22:08 | 显示全部楼层
我想问下,怎么校正温度?
回复

使用道具 举报

 楼主| 发表于 2011-2-17 23:33 | 显示全部楼层
调节R12使设定的最高温度能够达到。(用表测发热丝温度)
回复

使用道具 举报

本版积分规则

QQ|一淘宝店|手机版|商店|一乐电子 ( 粤ICP备09076165号 ) 公安备案粤公网安备 44522102000183号

GMT+8, 2026-4-21 21:11 , Processed in 0.040940 second(s), 28 queries , Gzip On.

Powered by Discuz! X3.5

© 2001-2025 Discuz! Team.

快速回复 返回顶部 返回列表