一乐电子
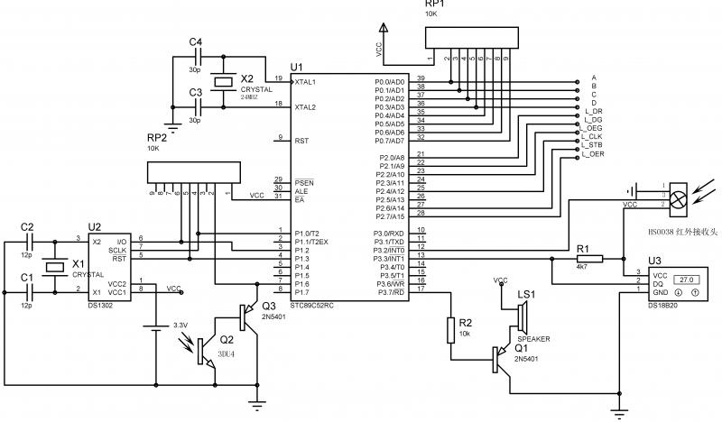
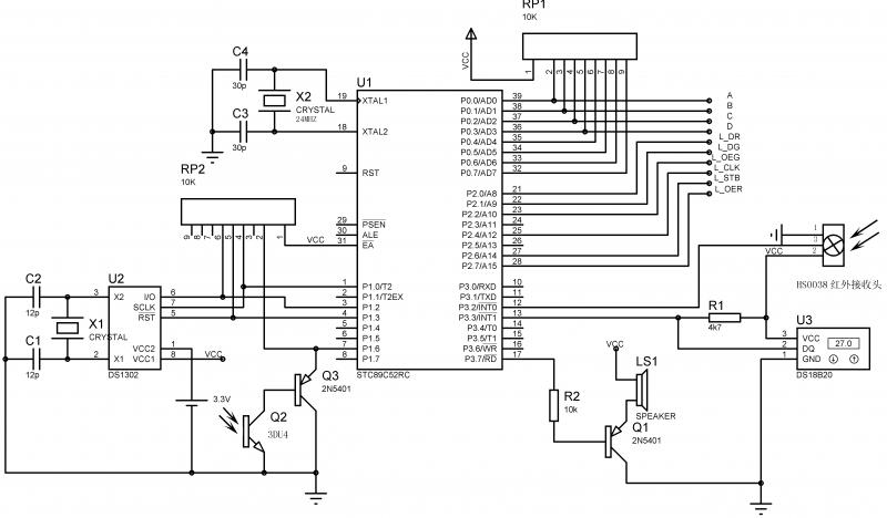
|  楼主: lyxing | 再抄翻页钟(无键红外调整、音乐闹铃、整点提示、误差自动修正等) | 
| 
 | ||
| 
 | ||
| 
 | ||
|  | |
|  | |
 |一淘宝店|手机版|商店|一乐电子
( 粤ICP备09076165号 )
|一淘宝店|手机版|商店|一乐电子
( 粤ICP备09076165号 )
 粤公网安备 44522102000183号
粤公网安备 44522102000183号
GMT+8, 2025-10-31 08:42 , Processed in 0.033706 second(s), 27 queries , Gzip On.
Powered by Discuz! X3.5
© 2001-2025 Discuz! Team.