一乐电子

 找回密码
 请使用微信账号登录和注册会员

QQ登录

只需一步,快速开始

微信扫码登录

手机号码,快捷登录

手机号码,快捷登录

搜索
查看: 6167|回复: 10

求一简单的分立元件功放电路

[复制链接]
发表于 2011-2-19 20:14 | 显示全部楼层 |阅读模式
求一简单的分立元件功放电路;要求:分立元件(晶体管8050或90系列)、装配调试简单、最好不用电路板、功率不用太大能达到收音机效果就行。
发表于 2011-2-19 21:05 | 显示全部楼层
本帖最后由 lihongran 于 2011-2-19 21:09 编辑

新建 ACDSee 9.0 BMP 图像.JPG

改变一下供电电压,调整一下各级的工作点就行啦。
自举部分可取消掉。
再简一些可把差分部分的恒流源用个电阻代替,在几K~几十K之间。
回复

使用道具 举报

发表于 2011-2-19 21:06 | 显示全部楼层
http://image.baidu.com/i?ct=503316480&z=&tn=baiduimagedetail&word=%D0%A1%B9%A6%C2%CA%B7%D6%C1%A2%B9%A6%B7%C5&in=5488&cl=2&lm=-1&pn=0&rn=1&di=35701464555&ln=1640&fr=&fmq=&ic=&s=&se=&sme=0&tab=&width=&height=&face=&is=&istype=


这个就是了,上网上搜一下图片就有了
回复

使用道具 举报

发表于 2011-2-19 21:15 | 显示全部楼层
要不你说一说你的供电电压吧,看看我能否给你鼓捣一份~~~
回复

使用道具 举报

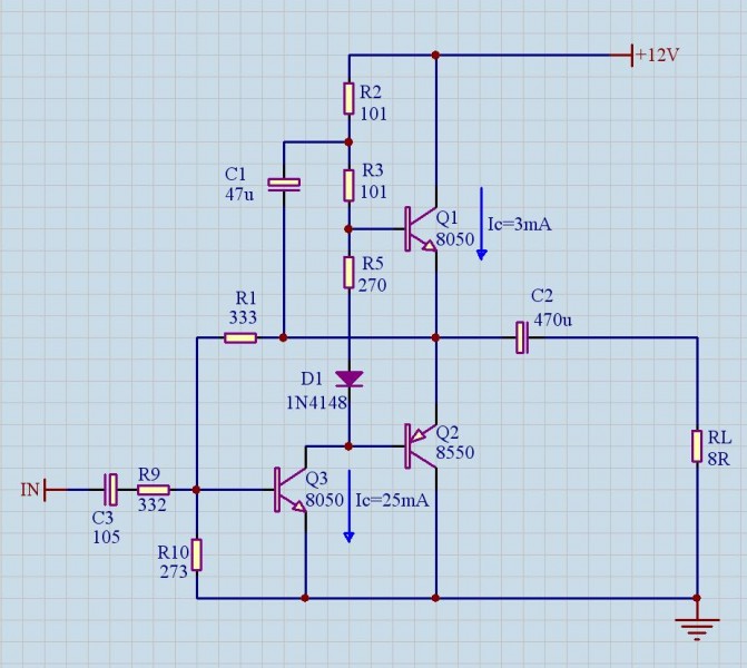
发表于 2011-2-19 23:07 | 显示全部楼层
给一个能工作的你~~

新建 ACDSee 9.0 BMP 图像.JPG
回复

使用道具 举报

 楼主| 发表于 2011-2-20 07:21 | 显示全部楼层
回复 2# lihongran


    谢谢先,感觉原件还是多,太复杂!
回复

使用道具 举报

发表于 2011-2-20 08:42 | 显示全部楼层
找个386、2822之类的ic多好,完全可以省掉pcb
回复

使用道具 举报

 楼主| 发表于 2011-2-20 09:09 | 显示全部楼层
回复 7# hldiy


    手头三极管还很多。想用上
回复

使用道具 举报

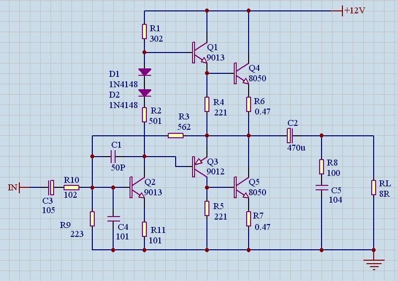
发表于 2011-2-20 09:23 | 显示全部楼层
本帖最后由 lihongran 于 2011-2-20 12:26 编辑

回复 8# 80956587

再一份,不过第一级电流有点大~~
还好~~
末级最好用功率大一点的管子,如C2073、A940等,这样可以将末级电流调大一点,以减小交越失真~~~

    新建 ACDSee 9.0 BMP 图像.JPG
回复

使用道具 举报

发表于 2011-2-20 11:39 | 显示全部楼层
现在集成电路那么便宜,没必要用分立了
回复

使用道具 举报

本版积分规则

QQ|一淘宝店|手机版|商店|一乐电子 ( 粤ICP备09076165号 ) 公安备案粤公网安备 44522102000183号

GMT+8, 2025-11-25 11:58 , Processed in 0.041459 second(s), 30 queries , Gzip On.

Powered by Discuz! X3.5

© 2001-2025 Discuz! Team.

快速回复 返回顶部 返回列表