一乐电子

 找回密码
 请使用微信账号登录和注册会员

QQ登录

只需一步,快速开始

微信扫码登录

手机号码,快捷登录

手机号码,快捷登录

搜索
查看: 9301|回复: 18

[其他综合] 超声波测距. 半年前的烂摊子今天收拾好了.

  [复制链接]
发表于 2011-2-25 19:21 | 显示全部楼层 |阅读模式
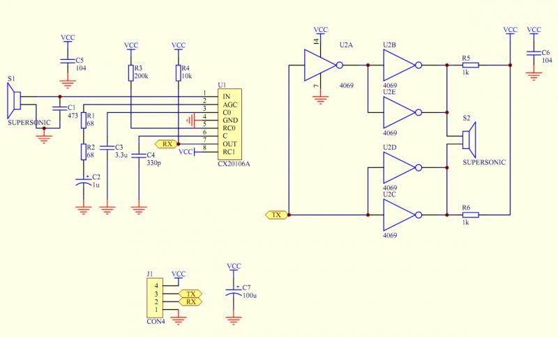
半年前就找了cx20106来做超声波测距中的接收解码部分.但是遇到的情况是接收到的波形混乱,网上有说把增益调小点.我把原来10欧的电阻换成100欧的电位器,调了半天还是混乱的波形,就扔到了一边.

半年后没事做,拿起来看看,这次换了个再大点的电位器,调了下,波形正常了. 要是画那电路图的人直接把那图上的电阻换成电位器,就方便很多了.

今天画了电路图,做了块板子,庆祝又一个遗留问题的解决.

11.jpg

22.jpg

33.jpg

1.PNG

随便拿在手里测了下, 测量距离 2cm~150cm. 精度不知. (有可能多发几个波,就能测得远一点).
发表于 2011-2-25 19:35 | 显示全部楼层
。。。我的烂摊子还没收拾。。。。
回复

使用道具 举报

发表于 2011-2-25 19:55 | 显示全部楼层
从电路图,看不出如何“测距”啊?
回复

使用道具 举报

发表于 2011-2-25 20:01 | 显示全部楼层
回复 3# 无锡风


    超声波头 一个发射,一个接受,先发送一个,然后反弹接受,用单片机算返回的时间,,就可以算出距离啦、
回复

使用道具 举报

发表于 2011-2-25 22:45 | 显示全部楼层
我手头都是一体化的超声波头,网上找了大半天,没一个有效的,不知道lz有没有这方面经验指导一下?
回复

使用道具 举报

发表于 2011-2-26 00:32 | 显示全部楼层
长见识了~
回复

使用道具 举报

发表于 2011-2-26 08:30 | 显示全部楼层
现下测距方法很多。

  但超声波测距,要达到25M以上却很难。这不仅和超声波传感器有关,同时和发射

角度,驱动,反射介质等相关。不知谁有这方面的专长!
回复

使用道具 举报

 楼主| 发表于 2011-2-26 08:33 | 显示全部楼层
我手头都是一体化的超声波头,网上找了大半天,没一个有效的,不知道lz有没有这方面经验指导一下?
爱上电子8 发表于 2011-2-25 22:45 https://www.yleee.com.cn/images/common/back.gif



一体化没用过,据说余震时间设长点。
你说的没有效的是神马意思?
回复

使用道具 举报

发表于 2011-2-26 10:07 | 显示全部楼层
回复 8# litchiate


    就是说给的资料乱七八糟,让你没个头绪。
回复

使用道具 举报

发表于 2011-2-26 20:57 | 显示全部楼层
建议草版研究激光测距,那个可以测的远
回复

使用道具 举报

本版积分规则

QQ|一淘宝店|手机版|商店|一乐电子 ( 粤ICP备09076165号 ) 公安备案粤公网安备 44522102000183号

GMT+8, 2026-1-30 16:19 , Processed in 0.042073 second(s), 30 queries , Gzip On.

Powered by Discuz! X3.5

© 2001-2025 Discuz! Team.

快速回复 返回顶部 返回列表