一乐电子

 找回密码
 请使用微信账号登录和注册会员

QQ登录

只需一步,快速开始

微信扫码登录

手机号码,快捷登录

手机号码,快捷登录

搜索
查看: 3678|回复: 2

5线VFD2002改普通2002理论方法

[复制链接]
发表于 2011-3-8 19:57 | 显示全部楼层 |阅读模式
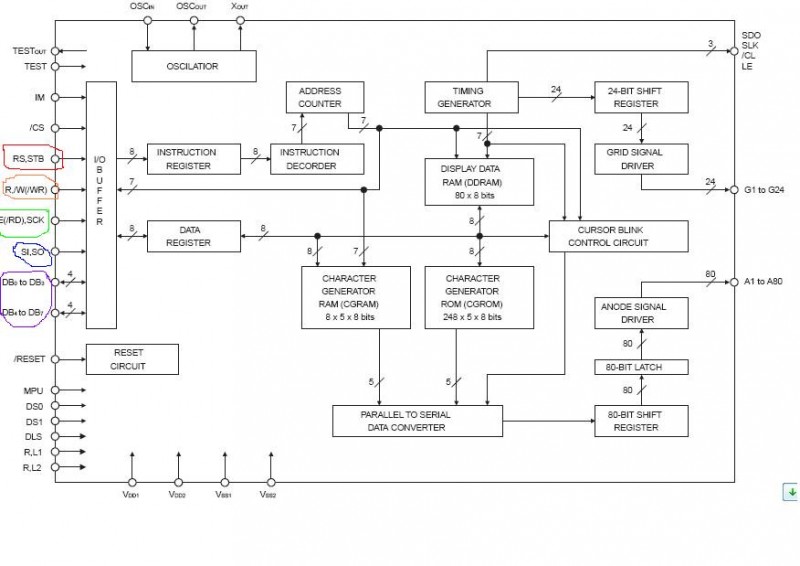
因为手头没这个VFD 20T202DA2JA,所以没办法证明到底成不成功 ,如果不是确定一定以及肯定不会用此VFD的最好别改



经过本人近1个小时的研究,发现此VFD的驱动芯片PD16314貌似有很多线线没接,包括R/W和D0-D7
QQ截图未命名.jpg



红色的(rs  stb)   rs是做什么的?小白都知道是lcd1602的寄存器选择,也就是LCD的4脚,也对应VFD的4脚

绿色的(E  SCK)  LCD6脚对应VFD的5脚

蓝色的 (SISO)      VFD的3脚对应LCD没有......



黄色的R/W和紫色的d0-d7没有,所以要加装

QQ截图未命名2.jpg


这就是这倒霉芯片的原图,144的引脚,间距一定很“大”,很考验焊功。

芯片12脚R/W对应LCD的5脚

芯片16-23脚对应LCD的D0-D7,找个尖头烙铁焊吧,很挤的......



输入选择引脚24(IM):这个难改啊,没改之前接的是负极,5线输入。必须改成高电平才能1602的并行输入。貌似要用风枪了......

还有25脚(MPU)不知道做什么的,看资料翻译个半拉磕饥,不过多半也是接高电平

看芯片资料别的不用改什么。至于那些上拉电阻,就让输入端保持同步就行了,阻值一样。





现在除了25脚不确定,别的感觉都差不多了,我是看资料看出来的,应该准。


就是这个 datasheet.pdf (308.83 KB, 下载次数: 323)

评分

参与人数 1一乐金币 +20 收起 理由
fat + 20 支持研究,感谢分享

查看全部评分

发表于 2011-3-12 21:01 | 显示全部楼层
高手没看到,爱好者看不懂,希望楼主成实验成功。

改芯片驱动方法,都是E文资料,这个很有鸭梨
回复

使用道具 举报

发表于 2011-11-9 01:12 | 显示全部楼层
25脚是并口方式的选择,I80或M68,请选择M68吧,目前大部分液晶默认就是这个
回复

使用道具 举报

本版积分规则

QQ|一淘宝店|手机版|商店|一乐电子 ( 粤ICP备09076165号 ) 公安备案粤公网安备 44522102000183号

GMT+8, 2025-11-25 16:48 , Processed in 0.032143 second(s), 24 queries , Gzip On.

Powered by Discuz! X3.5

© 2001-2025 Discuz! Team.

快速回复 返回顶部 返回列表