一乐电子

 找回密码
 请使用微信账号登录和注册会员

QQ登录

只需一步,快速开始

微信扫码登录

手机号码,快捷登录

手机号码,快捷登录

搜索
查看: 3871|回复: 8

[其他综合] 共享国外的示波器资料有源代码

[复制链接]
发表于 2011-4-7 22:30 | 显示全部楼层 |阅读模式
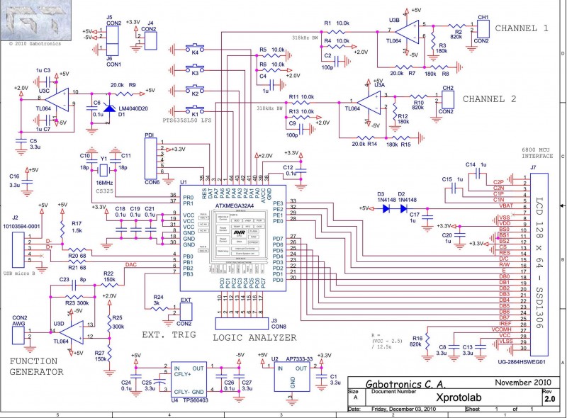
最近在网上闲逛看到的国外的示波器资料,希望大家能用的上

原理图

原理图

固件(完整版).zip

35.89 KB, 下载次数: 658, 下载积分: 一乐金币 -1

固件

源代码.zip

39.47 KB, 阅读权限: 5, 下载次数: 95, 下载积分: 一乐金币 -1

代码

评分

参与人数 1一乐金币 +2 收起 理由
fujiachun + 2 谢谢分享

查看全部评分

发表于 2011-4-7 23:18 | 显示全部楼层
有参数吗?
回复

使用道具 举报

发表于 2011-4-8 03:08 | 显示全部楼层
虽说不是很懂,但是下载 收藏了!
以后再用!
谢谢楼主分享!
回复

使用道具 举报

发表于 2011-4-8 07:43 | 显示全部楼层
128*64
分辨率太低了
回复

使用道具 举报

 楼主| 发表于 2011-4-8 08:35 | 显示全部楼层
分辨率可以修改的嘛,谁有时间来给他换个屏就好了
回复

使用道具 举报

发表于 2011-4-8 09:38 | 显示全部楼层
看似不错
回复

使用道具 举报

发表于 2011-4-8 10:04 | 显示全部楼层
值得研究一下
回复

使用道具 举报

发表于 2011-4-8 11:29 | 显示全部楼层
100K以内估计
回复

使用道具 举报

发表于 2011-4-8 19:55 | 显示全部楼层
今越的示波器就是用的128*64屏
回复

使用道具 举报

本版积分规则

QQ|一淘宝店|手机版|商店|一乐电子 ( 粤ICP备09076165号 ) 公安备案粤公网安备 44522102000183号

GMT+8, 2026-3-21 19:27 , Processed in 0.034780 second(s), 30 queries , Gzip On.

Powered by Discuz! X3.5

© 2001-2025 Discuz! Team.

快速回复 返回顶部 返回列表