一乐电子

 找回密码
 请使用微信账号登录和注册会员

QQ登录

只需一步,快速开始

微信扫码登录

手机号码,快捷登录

手机号码,快捷登录

搜索
楼主: 38293312

我的10Hz~10MHZ频率万用表终于可以测试2G以内频率了!

 火... [复制链接]
 楼主| 发表于 2011-4-12 23:10 | 显示全部楼层
太厉害了吧

热转印  我从来没像楼主这么好
whuer 发表于 2011-4-12 23:07 https://www.yleee.com.cn/images/common/back.gif



    多练习就可以做到!
回复

使用道具 举报

 楼主| 发表于 2011-4-12 23:11 | 显示全部楼层
做得真好楼主用什么相机。
jatn112 发表于 2011-4-12 23:08 https://www.yleee.com.cn/images/common/back.gif



    佳能850IS
回复

使用道具 举报

发表于 2011-4-13 00:44 | 显示全部楼层
楼主热转印用什么转印纸,效果这么好,上次看到一篇文章说用铜板纸效果好,一直理解不来铜板纸
回复

使用道具 举报

发表于 2011-4-13 00:55 | 显示全部楼层
用什么打印机,发出来晾晾
回复

使用道具 举报

发表于 2011-4-13 01:13 | 显示全部楼层
我的万用表也是UT61B
回复

使用道具 举报

发表于 2011-4-13 06:13 | 显示全部楼层
发出来热转印的图
回复

使用道具 举报

 楼主| 发表于 2011-4-13 07:57 | 显示全部楼层
楼主热转印用什么转印纸,效果这么好,上次看到一篇文章说用铜板纸效果好,一直理解不来铜板纸
gzrldt 发表于 2011-4-13 00:44 https://www.yleee.com.cn/images/common/back.gif



    就是用的普通广告公司废弃的不干贴纸底层黄色纸。
回复

使用道具 举报

 楼主| 发表于 2011-4-13 07:58 | 显示全部楼层
用什么打印机,发出来晾晾
天涯客 发表于 2011-4-13 00:55 https://www.yleee.com.cn/images/common/back.gif



    打印机就是80元买的二手HP 6L激光机
回复

使用道具 举报

 楼主| 发表于 2011-4-13 07:59 | 显示全部楼层
发出来热转印的图
爱上电子8 发表于 2011-4-13 06:13 https://www.yleee.com.cn/images/common/back.gif



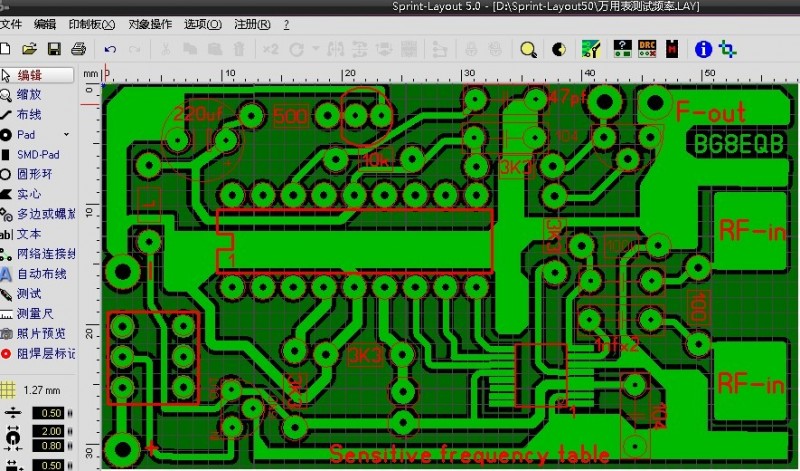
    333.jpg
回复

使用道具 举报

发表于 2011-4-13 08:28 | 显示全部楼层
打印机就是80元买的二手HP 6L激光机
38293312 发表于 2011-4-13 07:58 https://www.yleee.com.cn/images/common/back.gif



    这么便宜的打印机?你真是走狗屎运
回复

使用道具 举报

本版积分规则

QQ|一淘宝店|手机版|商店|一乐电子 ( 粤ICP备09076165号 ) 公安备案粤公网安备 44522102000183号

GMT+8, 2025-11-24 13:02 , Processed in 0.052964 second(s), 28 queries , Gzip On.

Powered by Discuz! X3.5

© 2001-2025 Discuz! Team.

快速回复 返回顶部 返回列表