一乐电子

 找回密码
 请使用微信账号登录和注册会员

QQ登录

只需一步,快速开始

微信扫码登录

手机号码,快捷登录

手机号码,快捷登录

搜索
查看: 11958|回复: 39

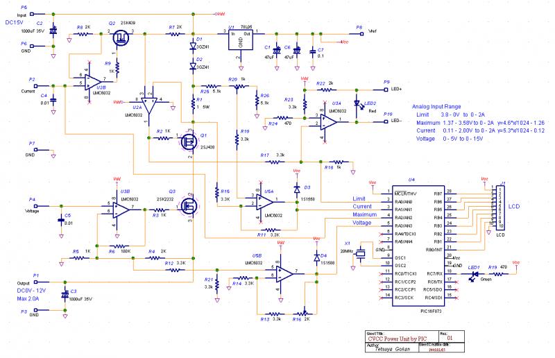
日本人做的恒压恒流实验电源

 火.. [复制链接]
发表于 2011-4-15 21:57 | 显示全部楼层 |阅读模式
日本人做的恒压恒流实验电源
1.jpg
2.gif
3.gif
4.gif
5.jpg
6.jpg
7.jpg
8.jpg
9.jpg
10.jpg
11.jpg
12.jpg

cvcc1.rar

3.77 KB, 下载次数: 428, 下载积分: 一乐金币 -1

固件

发表于 2011-4-15 22:16 | 显示全部楼层
本帖最后由 dyidiy 于 2011-4-15 22:37 编辑
日本人做的恒压恒流实验电源
农村人 发表于 2011-4-15 21:57 https://www.yleee.com.cn/images/common/back.gif




楼主是日本人!?
还是多打了个字!?
回复

使用道具 举报

发表于 2011-4-15 22:53 | 显示全部楼层
想提问:
1.二本人用什么软件 画原理图?
2.二本人的热转印?怎么那么厉害,好像边角都很锐利的样子,用什么配方
回复

使用道具 举报

 楼主| 发表于 2011-4-15 23:18 | 显示全部楼层
这个就不知道咯,不过我们用99也不错的 啊
回复

使用道具 举报

发表于 2011-4-15 23:22 | 显示全部楼层
顶一个
记号
回复

使用道具 举报

发表于 2011-4-15 23:35 | 显示全部楼层
记号!努力学习啊!
回复

使用道具 举报

发表于 2011-4-15 23:38 | 显示全部楼层
那红宝石就和咱们用碳膜电阻一样廉价
回复

使用道具 举报

发表于 2011-4-16 00:02 | 显示全部楼层
没看到占浦妮子的链接。
回复

使用道具 举报

发表于 2011-4-16 09:21 | 显示全部楼层
那位达人开发出套件来给大家玩一玩?
回复

使用道具 举报

 楼主| 发表于 2011-4-16 12:27 | 显示全部楼层
有时间就做了,主要是没时间啊
回复

使用道具 举报

本版积分规则

QQ|一淘宝店|手机版|商店|一乐电子 ( 粤ICP备09076165号 ) 公安备案粤公网安备 44522102000183号

GMT+8, 2025-11-24 11:28 , Processed in 0.039359 second(s), 30 queries , Gzip On.

Powered by Discuz! X3.5

© 2001-2025 Discuz! Team.

快速回复 返回顶部 返回列表