一乐电子

 找回密码
 请使用微信账号登录和注册会员

QQ登录

只需一步,快速开始

微信扫码登录

手机号码,快捷登录

手机号码,快捷登录

搜索
查看: 4203|回复: 8

再来个国外的金属探测器

[复制链接]
发表于 2011-4-15 22:23 | 显示全部楼层 |阅读模式
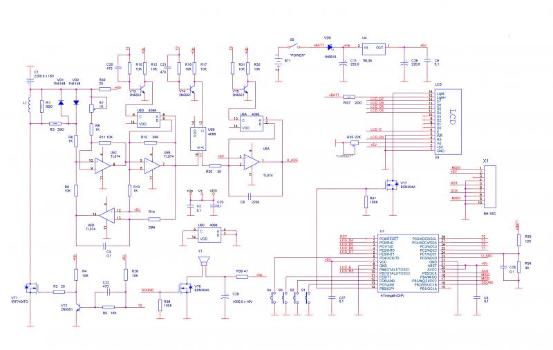
国外的金属探测器
http://radiomaster.com.ua/1886-samodelnyy-metalloiskatel.html
原理图.gif
PCB1.JPG
PCB2.JPG

PCB.pdf

64.75 KB, 下载次数: 304, 下载积分: 一乐金币 -1

固件1.zip

5.12 KB, 下载次数: 268, 下载积分: 一乐金币 -1

发表于 2011-4-15 22:56 | 显示全部楼层
这板子看着养眼,用什么软件做的
回复

使用道具 举报

 楼主| 发表于 2011-4-15 23:16 | 显示全部楼层
不好意思未知的
回复

使用道具 举报

发表于 2011-4-15 23:17 | 显示全部楼层
这板子看着养眼,用什么软件做的
ATL0402 发表于 2011-4-15 22:56 https://www.yleee.com.cn/images/common/back.gif

坛子里有,什么LIB5.0来的
回复

使用道具 举报

发表于 2012-3-20 00:10 | 显示全部楼层
能测多深的
回复

使用道具 举报

 楼主| 发表于 2012-3-20 00:36 | 显示全部楼层
3米                        
回复

使用道具 举报

发表于 2012-3-24 09:59 | 显示全部楼层
貌似这个玩意的灵敏度是靠  传感器的把
回复

使用道具 举报

发表于 2012-3-29 17:28 | 显示全部楼层
感兴趣,但没有传感器的参数,洋文看不懂啊
回复

使用道具 举报

发表于 2018-7-13 20:31 | 显示全部楼层
电路图和板子不大一致啊,实际制作时会有麻烦,有详细的电路原理么
回复

使用道具 举报

本版积分规则

QQ|一淘宝店|手机版|商店|一乐电子 ( 粤ICP备09076165号 ) 公安备案粤公网安备 44522102000183号

GMT+8, 2025-11-24 13:14 , Processed in 0.035388 second(s), 30 queries , Gzip On.

Powered by Discuz! X3.5

© 2001-2025 Discuz! Team.

快速回复 返回顶部 返回列表