一乐电子

 找回密码
 请使用微信账号登录和注册会员

QQ登录

只需一步,快速开始

微信扫码登录

手机号码,快捷登录

手机号码,快捷登录

搜索
查看: 89134|回复: 477

二手双色32*64点阵屏(管芯3.0mm)送32*64万年历程序

 火... [复制链接]
发表于 2011-5-4 13:36 | 显示全部楼层 |阅读模式
出售二手双色32*64点阵屏(管芯3.0mm)

2手双色【管芯3.00MM】32*64点阵屏。尺寸:12.6X25.6CM,表面或多或少有划伤。
数量50块左右,每块30元。邮费实收。
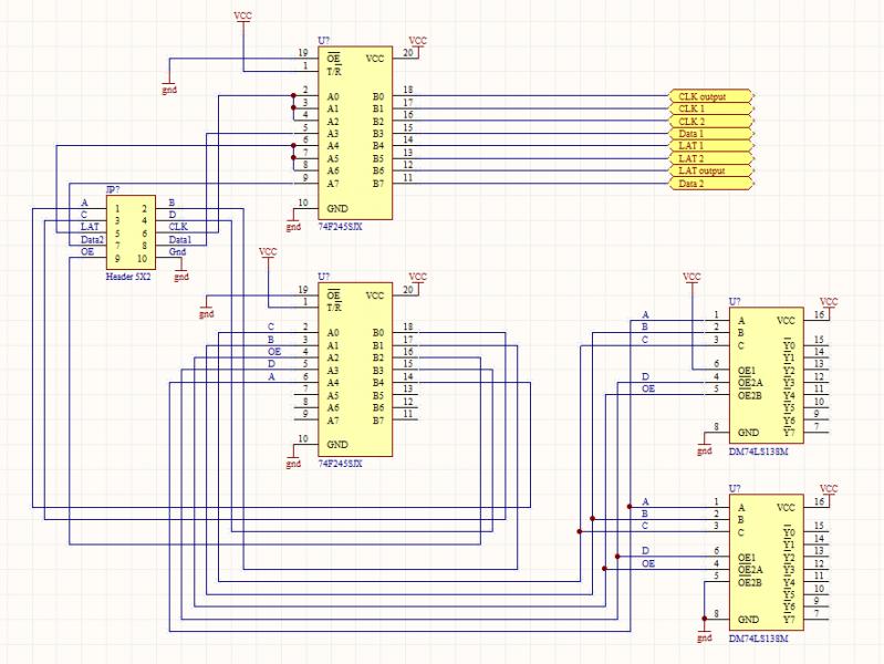
硬件: 芯片全是贴片的, 74HC245D*4+74HC595D*32+74HC138D*4+4953*16, 上下两部分完全独立, 可分成两个16*64点阵屏。

注意:
(1)所出屏全部测试,测试有无坏点, 数据传输是否正常,但不保证运输期间出现故障(这样的故障通常是焊点问题加焊故障点就可以修复)。
(2)由于是二手屏, 表面有不同程度的摩擦痕, 或划痕, 有的轻微摩痕, 有较重划痕的, 先出轻微摩痕的, 后来的可能会遇到较重划痕的。
(3)这个屏的尺寸比一般的屏要小, 比5.0的长度要小近一半, 比3.75的要小5厘米, 同样面积下显示的字更多。
(4)每块屏上有4个接口, 上下独立两部分分别有一个数据入接口和数据出接口。

数据入接口定义:  
1. A-138-A,      2. B-138-B,
3. C-138-C,        4. D-138-D,
5. LAT-595-12,   6. CLK-595-11,
7. GData-595-14, 8. RData-595-14,
9. OE-138-OE,     10. Gnd

数据输入电路
图.png

屏的外观:
P1000091a.jpg
屏的电路面:
P1000092a.jpg
行扫描部分:
P1000096a.jpg
轻微的摩擦痕:
P1000090a.jpg
万年历效果。
P1000086a.jpg
发表于 2011-5-4 13:50 | 显示全部楼层
打个标签
回复

使用道具 举报

发表于 2011-5-4 13:54 | 显示全部楼层
看着不错。
回复

使用道具 举报

发表于 2011-5-4 14:29 | 显示全部楼层
不错的,支持
回复

使用道具 举报

发表于 2011-5-4 15:18 | 显示全部楼层
ding顶 质量还还可以
回复

使用道具 举报

发表于 2011-5-4 15:32 | 显示全部楼层
看得我心痒痒的   
回复

使用道具 举报

发表于 2011-5-4 15:43 | 显示全部楼层
坐下标记,我心痒的不行了。
回复

使用道具 举报

发表于 2011-5-4 16:39 | 显示全部楼层
能走普邮吗?
回复

使用道具 举报

发表于 2011-5-4 20:01 | 显示全部楼层
回复

使用道具 举报

发表于 2011-5-4 20:22 | 显示全部楼层
我要6块“双色32*64点阵屏(管芯3.0mm)”

能否稍微挑选差不多的——想拼成为一大块。
因为比较重,可否平邮寄出(包装可靠一点点)?
请问,如何付款?
回复

使用道具 举报

本版积分规则

QQ|一淘宝店|手机版|商店|一乐电子 ( 粤ICP备09076165号 ) 公安备案粤公网安备 44522102000183号

GMT+8, 2026-5-29 03:18 , Processed in 0.043267 second(s), 30 queries , Gzip On.

Powered by Discuz! X3.5

© 2001-2025 Discuz! Team.

快速回复 返回顶部 返回列表