一乐电子

 找回密码
 请使用微信账号登录和注册会员

QQ登录

只需一步,快速开始

微信扫码登录

手机号码,快捷登录

手机号码,快捷登录

搜索
查看: 4076|回复: 11

有一行比其他行都亮,什么问题

[复制链接]
发表于 2011-5-4 23:40 | 显示全部楼层 |阅读模式
看图吧
程序是没有问题的。
00000.JPG
发表于 2011-5-4 23:49 | 显示全部楼层
检查程序,是不是扫描了2次
回复

使用道具 举报

发表于 2011-5-5 00:13 | 显示全部楼层
这个情况到现在没有碰到过,具体原因不清楚,不过看图会不会是这里的硬件问题,只能猜想了。
回复

使用道具 举报

发表于 2011-5-5 00:30 | 显示全部楼层
OE没有关掉。
回复

使用道具 举报

发表于 2011-5-5 07:40 | 显示全部楼层
回复 4# mdy-5153


    请问OE是什么?
回复

使用道具 举报

发表于 2011-5-5 07:43 | 显示全部楼层
回复  mdy-5153


    请问OE是什么?
爱上电子8 发表于 2011-5-5 07:40 https://www.yleee.com.cn/images/common/back.gif



    输出开关.
回复

使用道具 举报

发表于 2011-5-5 07:43 | 显示全部楼层
回复

使用道具 举报

发表于 2011-5-5 07:48 | 显示全部楼层
回复 6# cosine


    熊熊  你这么早就上来啦。谢啦。
回复

使用道具 举报

发表于 2011-5-5 11:41 | 显示全部楼层
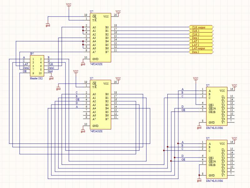
本帖最后由 mdy-5153 于 2011-5-5 11:46 编辑

每次扫描前打开OE, 扫描延时后关掉OE。 不同板子, OE不一样, 有的是0V为打开, 有的是0V为关闭。
看我这个接口的左下就是OE。
图.png

举例:
   HC138_OE=0;
   HC138_A=t&0x01;
   HC138_B=t&0x02;
   HC138_C=t&0x04;
   HC138_D=t&0x08;
   Delay(200);
   HC138_OE=1;

回复  mdy-5153


    请问OE是什么?
爱上电子8 发表于 2011-5-5 07:40 https://www.yleee.com.cn/images/common/back.gif
回复

使用道具 举报

 楼主| 发表于 2011-5-5 22:10 | 显示全部楼层
已经 解决,原因真的是chjj0 朋友说的扫了2次,真是奇怪。非常感谢各位。
回复

使用道具 举报

本版积分规则

QQ|一淘宝店|手机版|商店|一乐电子 ( 粤ICP备09076165号 ) 公安备案粤公网安备 44522102000183号

GMT+8, 2025-12-16 04:14 , Processed in 0.036007 second(s), 30 queries , Gzip On.

Powered by Discuz! X3.5

© 2001-2025 Discuz! Team.

快速回复 返回顶部 返回列表