一乐电子

 找回密码
 请使用微信账号登录和注册会员

QQ登录

只需一步,快速开始

微信扫码登录

手机号码,快捷登录

手机号码,快捷登录

搜索
查看: 7943|回复: 23

[其他综合] T26电流电压功率表 能否要铺地?

  [复制链接]
发表于 2011-6-7 22:54 | 显示全部楼层 |阅读模式
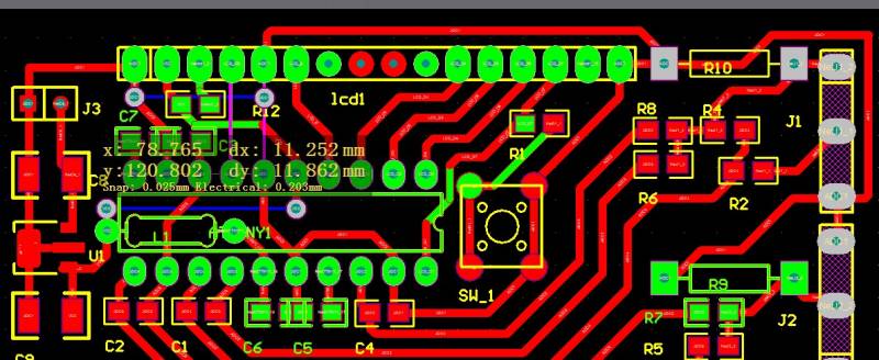
QQ截图未命名1.png QQ截图未命名.png

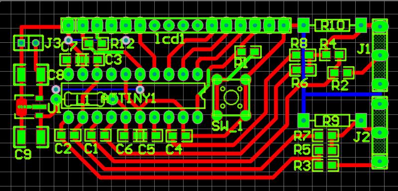
能否铺地?
刚刚画完   新建文件夹.rar (70.94 KB, 下载次数: 946)
各位大侠提点意见
发表于 2011-6-8 00:09 | 显示全部楼层
有点眼熟,楼住是不是盗版阿
客官来玩啊。
回复

使用道具 举报

 楼主| 发表于 2011-6-8 00:20 | 显示全部楼层
手电那个微形的板  那个PCB文件下载不了,,只好自己开工了!
回复

使用道具 举报

发表于 2011-6-8 00:25 | 显示全部楼层
为什么不把T26也画成贴片呢?
回复

使用道具 举报

发表于 2011-6-8 01:01 | 显示全部楼层
如果只是自己用的话,那个校准用的按键完全可以不用画上去,最多留2个焊盘,等校准的时候焊2根线上去就行了,因为校准完就没有用了。
回复

使用道具 举报

发表于 2011-6-8 01:07 | 显示全部楼层
手电那个微形的板  那个PCB文件下载不了,,只好自己开工了!
loyoid 发表于 2011-6-8 00:20 [url=https://www.yleee.com.cn/images/common/back.gif]https://www.yleee.com.cn/images/common/back.gif[/url]



    完全抄一个吧!
手电那里的不卖pcb
客官来玩啊。
回复

使用道具 举报

发表于 2011-6-8 01:14 | 显示全部楼层
即使放了按键也要在边上啊,这样将来调校的时候可费劲的很。呵呵。
回复

使用道具 举报

发表于 2011-6-8 01:43 | 显示全部楼层
回复 1# loyoid


    个人认为,热转印,铺地不是很好。
回复

使用道具 举报

发表于 2011-6-8 01:56 | 显示全部楼层
本帖最后由 g54188 于 2011-6-8 02:20 编辑

看了下楼主的图没见过那样小的7805贴片,我自已用的7805封装怎么大那样多,把输出的跳线改了下,SET按键好像接线不对,不知道这个是不是G版主哪个电路,,感觉电感那里应该还要优化下,不然很难看,用一个贴片电感,没仔细看图,不知道对不对,下面是裁图
(LZ的接地原来是表的ADC1,找了半天没看见GND,这样按键那里应该没问题)呵呵!!!!板上好像线还没画完哦,还没看明白ADC1怎么是通路呢?楼下继续。。
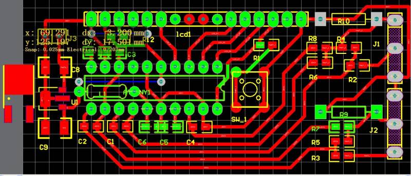
11.jpg

这里是不是有问题

这里是不是有问题
回复

使用道具 举报

发表于 2011-6-8 01:57 | 显示全部楼层
我也用老毛子的软件画了一张,不是很复杂,铺地是为了省事,好焊接.用插件成本低点,不明白网上怎么炒得这么贵.手电那版算是把价格打压下来了
t261.jpg
回复

使用道具 举报

本版积分规则

QQ|一淘宝店|手机版|商店|一乐电子 ( 粤ICP备09076165号 ) 公安备案粤公网安备 44522102000183号

GMT+8, 2026-3-21 20:44 , Processed in 0.044903 second(s), 30 queries , Gzip On.

Powered by Discuz! X3.5

© 2001-2025 Discuz! Team.

快速回复 返回顶部 返回列表