一乐电子

 找回密码
 请使用微信账号登录和注册会员

QQ登录

只需一步,快速开始

微信扫码登录

手机号码,快捷登录

手机号码,快捷登录

搜索
查看: 13557|回复: 31

双路低压差精密恒流源

 火.. [复制链接]
发表于 2011-6-25 14:07 | 显示全部楼层 |阅读模式
本帖最后由 GandF 于 2011-6-25 14:10 编辑

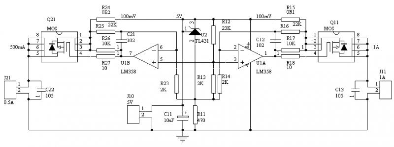
电路图
电流=100mV / 测流电阻
低压差精密恒流源.PNG

布线
33mm X 18mm
低压差精密恒流源.JPG
 楼主| 发表于 2011-6-25 14:07 | 显示全部楼层
回复

使用道具 举报

发表于 2011-6-25 14:22 | 显示全部楼层
{:2_451:}用在哪呢?
回复

使用道具 举报

发表于 2011-6-25 14:23 | 显示全部楼层
G老大不地道,每次发帖都先自己抢了沙发。{:3_472:}
回复

使用道具 举报

 楼主| 发表于 2011-6-25 14:24 | 显示全部楼层
本帖最后由 GandF 于 2011-6-25 14:31 编辑

回复 3# snoopy8008


    基本电路。想用哪就用哪?

我准备用5V7A的电源做有N个USB口的充电盒。但又担心某个口有短路影响全部,而且还可以保护受电设备。例如,手机等。
回复

使用道具 举报

发表于 2011-6-25 14:36 | 显示全部楼层
不错!起码不怕短路!恒压再恒流就好了!
回复

使用道具 举报

发表于 2011-6-25 14:37 | 显示全部楼层
只是我觉得奇怪,怎么取样电阻不在S而是在D极?
回复

使用道具 举报

发表于 2011-6-25 14:39 | 显示全部楼层
有电脑画板真是爽呀!洞洞板做这个起码要100平方厘米。双面板只需要10平方厘米就够了。
回复

使用道具 举报

 楼主| 发表于 2011-6-25 14:40 | 显示全部楼层
回复 7# wulishui


    看清楚,这个P型MOS管。
回复

使用道具 举报

发表于 2011-6-25 14:47 | 显示全部楼层
我做了个类似的358+PMOS 100MA恒流源,作为万用表测试低阻值电阻的辅助工具,能比较精确的测试2欧以下电阻。
回复

使用道具 举报

本版积分规则

QQ|一淘宝店|手机版|商店|一乐电子 ( 粤ICP备09076165号 ) 公安备案粤公网安备 44522102000183号

GMT+8, 2026-2-26 16:35 , Processed in 0.042041 second(s), 30 queries , Gzip On.

Powered by Discuz! X3.5

© 2001-2025 Discuz! Team.

快速回复 返回顶部 返回列表