一乐电子

 找回密码
 请使用微信账号登录和注册会员

QQ登录

只需一步,快速开始

微信扫码登录

手机号码,快捷登录

手机号码,快捷登录

搜索
查看: 9160|回复: 15

LED光立方

  [复制链接]
发表于 2011-8-6 00:44 | 显示全部楼层 |阅读模式
本帖最后由 KILLVA2011 于 2011-8-6 14:02 编辑

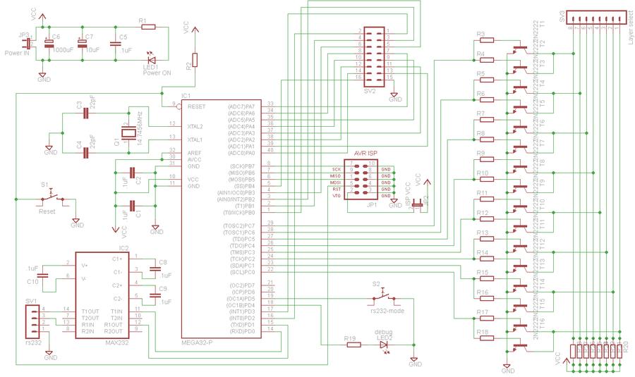
有人做过这个吗,大家来讨论一下。在网上看见有人做出这个挺酷的。

1.png



光立方.rar

233.09 KB, 下载次数: 681, 下载积分: 一乐金币 -1

发表于 2011-8-6 09:04 | 显示全部楼层
不太喜欢这种没有内容只有附件的形式。
回复

使用道具 举报

发表于 2011-8-6 15:35 | 显示全部楼层
重在过程      
回复

使用道具 举报

发表于 2011-8-6 18:51 | 显示全部楼层
太精彩了 焊接太麻烦
回复

使用道具 举报

发表于 2011-8-18 21:06 | 显示全部楼层
如此惊人的焊接工艺真是奇迹,至于你信不信它是手工焊的,我反正信了
回复

使用道具 举报

发表于 2011-8-18 22:17 | 显示全部楼层
8*8*8的都焊死个人,这个好像还是16*16*16的?
回复

使用道具 举报

发表于 2011-9-8 12:41 | 显示全部楼层
受水立方影响和启发, 就是费神.
回复

使用道具 举报

发表于 2011-9-9 21:48 | 显示全部楼层
请问一下,里面的.sch的文件用什么软件打开,我用protel 99se、Altium Designer Winter 09好像都打不开...
回复

使用道具 举报

发表于 2011-9-15 20:33 | 显示全部楼层
我给转换成Altium Designer Winter 09格式的了。

1

1

2

2

3

3

4

4

全部打包在此:
光立方-ADW9.rar (254.19 KB, 下载次数: 420)
回复

使用道具 举报

发表于 2011-9-15 23:07 | 显示全部楼层
好像是杜洋做的吧。
回复

使用道具 举报

本版积分规则

QQ|一淘宝店|手机版|商店|一乐电子 ( 粤ICP备09076165号 ) 公安备案粤公网安备 44522102000183号

GMT+8, 2025-12-18 17:05 , Processed in 0.037092 second(s), 30 queries , Gzip On.

Powered by Discuz! X3.5

© 2001-2025 Discuz! Team.

快速回复 返回顶部 返回列表