一乐电子

 找回密码
 请使用微信账号登录和注册会员

QQ登录

只需一步,快速开始

微信扫码登录

手机号码,快捷登录

手机号码,快捷登录

搜索
查看: 9064|回复: 29

164LED时钟+18B20温度显示——时钟“不走”了!?

  [复制链接]
发表于 2011-8-12 15:01 | 显示全部楼层 |阅读模式
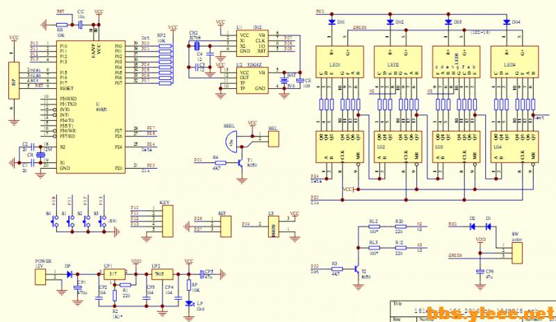
类似于这个1.8'双色数码管的,不过是“早期”的1.2'单绿色数码管:
https://www.yleee.com.cn/redirect.php?goto=findpost&ptid=738&pid=27679&fromuid=14
可参考这个电路图:
164.jpg

这个程序,是倪工写的;从2008年初至今、已经连续通电使用了近四年时间。
谢谢 倪工!
最近,发现这个东西的温度显示继续正常;但是,时钟却“不走”了!
可以通过按键修改时分......并且可以断电保持时分值......
但是,却一直“保持”在这个“时分”值上面不变!?
秒点是另外一个51端口驱动的,仍然“正常”闪烁。

另外更换焊了一个32768晶体,过了一分钟,“分值”增加了1......以为恢复正常了......
但是修改“时分”值以后,又“不走”了!!!
DS1302是焊接在PCB上面的——更换比较麻烦。

所以,请教大家:
估计是什么可能性???
谢谢先!!!
发表于 2011-8-12 15:37 | 显示全部楼层
既然换过32768晶振了,那我怀疑是32768晶振的负载电容(C3、C4)漏电或晶振附近的PCB漏电,请冯老师检查
回复

使用道具 举报

 楼主| 发表于 2011-8-12 19:30 | 显示全部楼层
既然换过32768晶振了,那我怀疑是32768晶振的负载电容(C3、C4)漏电或晶振附近的PCB漏电,请冯老师检查
fat 发表于 2011-8-12 15:37 https://www.yleee.com.cn/images/common/back.gif

谢谢。
您为什么不怀疑DS1302 时钟芯片?   
回复

使用道具 举报

 楼主| 发表于 2011-8-12 21:52 | 显示全部楼层
请大家帮助分析可能的原因。
否则,我就准备焊下DS1302芯片,更换试试了?
当然,之前先焊下晶体的两个电容器先——先易后难......
回复

使用道具 举报

发表于 2011-8-12 22:00 | 显示全部楼层
请大家帮助分析可能的原因。
否则,我就准备焊下DS1302芯片,更换试试了?
当然,之前先焊下晶体的 ...
无锡风 发表于 2011-8-12 21:52 https://www.yleee.com.cn/images/common/back.gif



    先拆负载电容吧,没有它,一样能起振的,拆了能走字的话就是它了
回复

使用道具 举报

发表于 2011-8-12 22:07 | 显示全部楼层
谢谢。
您为什么不怀疑DS1302 时钟芯片?
无锡风 发表于 2011-8-12 19:30 https://www.yleee.com.cn/images/common/back.gif



    呵呵,只是个人印象中正常使用中IC“自然死亡”的情况很少,其实是没有什么根据的
回复

使用道具 举报

 楼主| 发表于 2011-8-13 08:39 | 显示全部楼层
呵呵,只是个人印象中正常使用中IC“自然死亡”的情况很少,其实是没有什么根据的
fat 发表于 2011-8-12 22:07 https://www.yleee.com.cn/images/common/back.gif


我之前不久,处理过和1楼一样的164LED_时钟·温度,亦是常年通电使用的;
结果,确认是 89s51芯片损坏——程序内容全部变FF、无法再写入了——另外更换芯片,恢复正常工作。
回复

使用道具 举报

发表于 2011-8-13 08:58 | 显示全部楼层
我之前不久,处理过和1楼一样的164LED_时钟·温度,亦是常年通电使用的;
结果,确认是 89s51芯 ...
无锡风 发表于 2011-8-13 08:39 https://www.yleee.com.cn/images/common/back.gif



温度显示正常,只是不走字,居然是89S51坏了、内容全部变FF?全部FF那温度怎么能显示出来?想不通啊
回复

使用道具 举报

 楼主| 发表于 2011-8-13 15:32 | 显示全部楼层
温度显示正常,只是不走字,居然是89S51坏了、内容全部变FF?全部FF那温度怎么能显示出来?想不通啊: ...
fat 发表于 2011-8-13 08:58 https://www.yleee.com.cn/images/common/back.gif

那是另外一套,突然什么都不显示了......   
可能是我没有说清楚。
回复

使用道具 举报

 楼主| 发表于 2011-8-15 09:33 | 显示全部楼层
先拆负载电容吧,没有它,一样能起振的,拆了能走字的话就是它了
fat 发表于 2011-8-12 22:00 https://www.yleee.com.cn/images/common/back.gif

很遗憾,“拆负载电容”毫无影响!
如果没有其它的“简单判断”的方法,
就只能够(焊下)更换DS1302芯片了!

   
回复

使用道具 举报

本版积分规则

QQ|一淘宝店|手机版|商店|一乐电子 ( 粤ICP备09076165号 ) 公安备案粤公网安备 44522102000183号

GMT+8, 2026-3-11 06:51 , Processed in 0.036603 second(s), 30 queries , Gzip On.

Powered by Discuz! X3.5

© 2001-2025 Discuz! Team.

快速回复 返回顶部 返回列表